面向嵌入式硬件的4层PCB各个模块布线过程展示-技术参考

459 阅读1分钟

1 MCU引出布线

image.png image.png image.png image.png image.png

2 SDRAM布线

2.1 SDRAM布线优化过程

  • 扇孔完成,需进一步调整方向 image.png
  • 改变扇孔方向 image.png
  • 进一步调整到合适扇孔位置 image.png
  • 扇孔布线 image.png image.png image.png image.png image.png image.png
  • 前后调整布线 image.png image.png

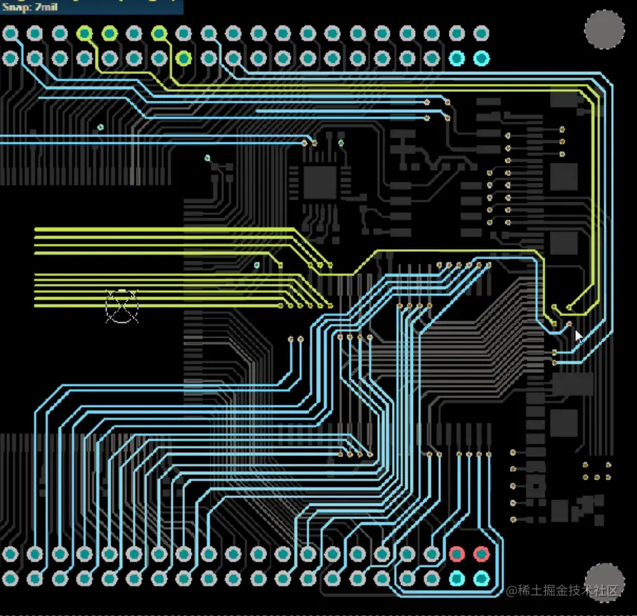
2.2 SDRAM布线最终效果

image.png image.png

  • 局部放大 image.png

3 摄像头布线

  • 改变摄像头及SD的位置,SD位于下面靠近SRAM处 image.png image.png image.png image.png image.png

4 添加电源负片层

image.png image.png

  • 电源负片层连接方式 image.png -电源走线30mil image.png
  • 因为设置了负片层,所以3.3V电源需要通过过孔连接到负片层 image.png image.png image.png
  • 负片层切割(5V&3.3V) image.png

5 GND铺铜

  • 因为表层需要铺铜,所以GND需要通过过孔连接到铺铜区域 image.png image.png
  • 铺铜技巧 image.png image.png
  • 双击铺铜区域,修改属性 image.png
  • 覆盖相同网络的导线,并移除死铜 image.png
  • 右键所有铺铜重铺 image.png