花费3980元买了一个某培训机构软件测试就业班课程,成功转行

245 阅读3分钟

本人26岁刚毕业三四年,转行进来,包装个1-2年的经验,还是非常容易落地的。
讲讲我前期要做好哪些准备。
首先要明确的是,26岁入行不算晚,但是也是没有太多的时间容你去试错,所以每一步都必须走对。
26岁零基础转行软件测试,你必须要做的3个准备
第一个准备:认知准备
1、进入测试行业一定要学习一门语言,认为做测试不用写代码或者对于写代码比较排斥的,可以绕道了;
2、技术是你立足的根本,但是不要认为技术做到最强,就可以得到100%的尊重;
3、在不断学习的同时也要积极地参与行业内的交流,比如沙龙、讲座等,朋友内推比海投简历靠谱的多;
4、学历很重要,项目经验很致命,英语是加分项;
5、学习是长反馈、反人性的,不要期待短期速成,不要相信35岁失业的鬼话;
6、沟通能力是和技术同样重要的,放在任何行业都是如此;
第二个准备:思路准备
1、语言选择是Java还是Python?不用纠结,都是相通的,也最终都要掌握。建议先从Python上手,后面再学Java;
2、专研方向选择性能还是自动化?不要被自动化蒙蔽了双眼,也不要轻视认为性能很好搞定,性能的调优很难,自动化有语言基础也能快速上手;
3、大公司还是小公司?能去大公司,就去大公司,尤其是在刚进入这个行业,大公司的流程和项目以及背书都会对职业发展有很大帮助;
4、自学还是培训?能有捷径,为什么不走呢,更何况已经25了,试错的机会已经很少了,关于如何甄选靠谱机构,请关注我主页其他回答:测吧
5、将来做管理还是技术专家?即使是做管理,也必须建立在懂技术,能搞定问题的基础上。技术是根本,其余的都是锦上添花;

花费3980元买了一个某培训机构软件测试就业班课程,这个的真香​mp.weixin.qq.com/s?__biz=Mzk0MjE5NTkxOA==&mid=2247484065&idx=1&sn=88e31416a0755e9c842804807a56cff5&chksm=c2c79700f5b01e1694471925d356e8b6ef20c979eb15a0c2524b410661e8e8af7ff6b2f3a347#rd

题主想要表达的意思,应该是想问:线上软件测试培训出来的,上班都是只会手工测试的功能测试,还是有代码能力的自动化软件测试工程师

前者手工测试薪资低,没有技术含量,后者自动化测试、测试开发等岗位薪资待遇比价高,对吧?

这不是线上学习或者线下面授的问题,而是看学习内容讲的是什么,看你学会了没有~

纯线上直播课,对于小白来说,是性价比最高的学习方式,没有之一,线上课的内容里也可以讲接口自动化,可以讲性能测试,可以讲Python测试开发等知识,学完一样可以做自动化测试工程师。

以我们测牛学堂为例,我们的线上课有全日制线上课,也有晚间班适合在职人士学习,有零基础小白就业班,也有针对手工测试人员的高阶自动化测试提升课程。

你看课程内容区别还是很明显的:内容就这些不知道花了3980值不值 ,他们家的服务还是挺不错,是小课的形式有想了解的自己咨询哦 详细内容太多了,就截取一部分了

花费3980元买了一个某培训机构软件测试就业班课程,这个的真香​mp.weixin.qq.com/s?__biz=Mzk0MjE5NTkxOA==&mid=2247484065&idx=1&sn=88e31416a0755e9c842804807a56cff5&chksm=c2c79700f5b01e1694471925d356e8b6ef20c979eb15a0c2524b410661e8e8af7ff6b2f3a347#rd

上课程大纲:

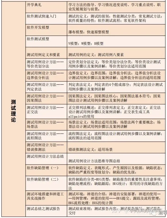
第一阶段测试理论:

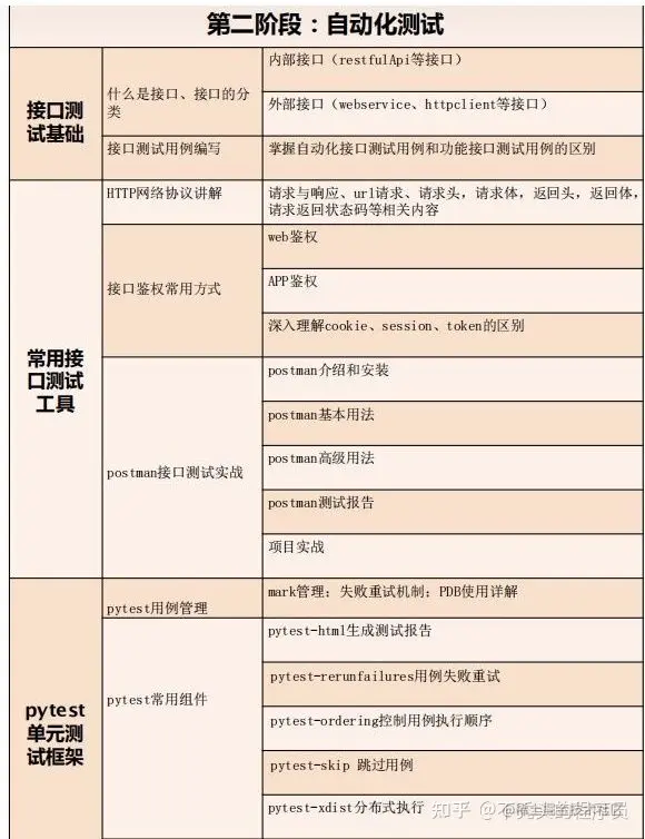
第二阶段:

花费3980元买了一个某培训机构软件测试就业班课程,这个的真香​mp.weixin.qq.com/s?__biz=Mzk0MjE5NTkxOA==&mid=2247484065&idx=1&sn=88e31416a0755e9c842804807a56cff5&chksm=c2c79700f5b01e1694471925d356e8b6ef20c979eb15a0c2524b410661e8e8af7ff6b2f3a347#rd