SpringMVC简单介绍及使用

159 阅读4分钟

一、SpringMVC

1-1、SpringMVC的介绍

Spring Web MVC是构建在Servlet API上的原始Web框架,从一开始就包含在SpringFramework中。 正式名称“Spring Web MVC,” 来自其源模块(spring-webmvc)的名称,但它通常被称为“Spring MVC”。

简而言之,springMVC是Spring框架的一部分,是基于java实现的一个轻量级web框架。学习SpringMVC框架最核心的就是DispatcherServlet的设计,掌握好DispatcherServlet是掌握SpringMVC的核心关键。

1-2、SpringMVC的优点

1.轻量级、可适配、非侵入,简单易学

2.高效 , 基于请求响应的MVC框架(解耦、可重用、提高维护性)

3.与Spring兼容性好,无缝结合

4.约定优于配置

5.功能强大:灵活的URL映射、RESTful、数据验证、格式化、本地化、主题标签库等

6.简洁灵活

1-3、SpringMVC的实现原理

springmvc的mvc模式:
DispatcherServlet(前端控制器)
Spring的web框架围绕DispatcherServlet设计。 DispatcherServlet的作用是将请求分发到不同的处理器。从Spring 2.5开始,使用Java 5或者以上版本的用户可以采用基于注解的controller声明方式。Spring MVC框架像许多其他MVC框架一样, 以请求为驱动 , 围绕一个 中心Servlet分派请求及提供其他功能,DispatcherServlet是一个实际的Servlet (它继承自HttpServlet 基类)。

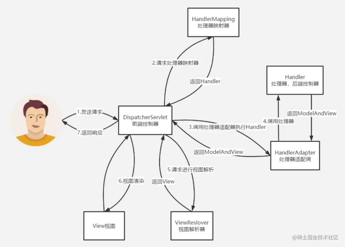
image.png SpringMVC的具体执行流程:
当发起请求时被前置的控制器拦截到请求,根据请求参数生成代理请求,找到请求对应的实际控制器,控制器处理请求,创建数据模型,访问数据库,将模型响应给中心控制器,控制器使用模型与视图渲染视图结果,将结果返回给中心控制器,再将结果返回给请求者。

image.png DispatcherServlet: 前端调度器 , 负责将请求拦截下来分发到各控制器方法中

HandlerMapping: 负责根据请求的URL和配置@RequestMapping映射去匹配, 匹配到会返回

Handler(具体控制器的方法)

HandlerAdaper: 负责调用Handler-具体的方法- 返回视图的名字 Handler将它封装到

ModelAndView(封装视图名,request域的数据)

ViewReslover: 根据ModelAndView里面的视图名地址去找到具体的jsp封装在View对象中

View:进行视图渲染(将jsp转换成html内容) 最终response到的客户端

执行过程
1、DispatcherServlet表示前端控制器,是整个SpringMVC的控制中心。用户发出请求,DispatcherServlet接收请求并拦截请求。

2、HandlerMapping为处理器映射。DispatcherServlet调用Handlermapping,HandlerMapping根据请求url查找Handler。

3、返回处理器执行链,根据url查找控制器,并且将解析后的信息传递给DispatcherServlet

4、HandlerAdapter表示处理器适配器,其按照特定的规则去执行Handler。

5、执行handler找到具体的处理器

6、Controller将具体的执行信息返回给HandlerAdapter,如ModelAndView。

7、HandlerAdapter将视图逻辑名或模型传递给DispatcherServlet。

8、DispatcherServlet调用视图解析器(ViewResolver)来解析HandlerAdapter传递的逻辑视图名。

9、视图解析器将解析的逻辑视图名传给DispatcherServlet。

10、DispatcherServlet根据视图解析器解析的视图结果,调用具体的视图,进行试图渲染

11、将响应数据返回给客户端

二、SpringMVC的搭建

2-1、首先创建一个MAVEN项目

2-2、导入springmvc依赖

<!-- https://mvnrepository.com/artifact/org.springframework/spring-webmvc -->
<dependency>
    <groupId>org.springframework</groupId>
    <artifactId>spring-webmvc</artifactId>
    <version>5.3.16</version>
</dependency>

image.png 可以看到通过导入springmvc,maven同时也帮我们同时导入了IOC和AOP相关的包。

2-3、添加web支持

鼠标右键->Add Frameworks Support

image.png

勾选Web Application->然后勾选4.0->确定 image.png

可以看到多了一个web文件夹,下面有WEB-INFO/web.xml 以及index.jsp image.png

2-4、配置web.xml springmvc相关支持

2-4-1、配置DispatcherServlet调度器

上面提到所有请求都会先经过调度器:DispatcherServlet,所有请求都会经过它,然后再分发到不同的控制器,因此需要配置一个DispatcherServlet

<!--配置DispatcherServlet-->
<servlet>
    <servlet-name>springmvc</servlet-name>
    <servlet-class>org.springframework.web.servlet.DispatcherServlet</servlet-class>
</servlet>

通过以上配置,我们就可以拦截所有请求,然后将请求分发到Controller,因此我们还需要配置spring,让spring的IOC帮我们管理所有的bean

2-4-2、添加spring处理

在source中添加applicationContext.xml,然后通过设置

< context:component-scan> 设置扫描包的路径,如下

image.png

2-4-3、DispatcherServlet 最终设置

<!--配置DispatcherServlet-->
<servlet>
    <servlet-name>springmvc</servlet-name>
    <servlet-class>org.springframework.web.servlet.DispatcherServlet</servlet-class>
    <!--关联spring的配置文件-->
    <init-param>
        <param-name>contextConfigLocation</param-name>
        <param-value>classpath:applicationContext.xml</param-value>
    </init-param>
    <!--设置tomcat启动的时候就加载 spring.xml-->
    <load-on-startup>1</load-on-startup>
</servlet>

2-4-4、拦截请求处理设置

<!--匹配servlet的请求,/标识匹配所有请求-->
<servlet-mapping>
    <servlet-name>springmvc</servlet-name>
    <!--/*和/都是拦截所有请求,/会拦截的请求不包含*.jsp,而/*的范围更大,还 会拦截*.jsp这些请求-->
    <url-pattern>/</url-pattern>
</servlet-mapping>

通脱以上设置,我们就可以拦截到 不包含.jsp的请求,并分发到对应的Controller

2-5、创建Controller代码

这样只要访问/user 就可以到我们这个请求中,然后通过重定向到index.jsp中 image.png

2-6、配置tomcat,进行测试

2-6-1、配置tomcat

1、进入配置 image.png

2、添加配置 image.png

3、选择tomcat image.png

4、添加项目 image.png

image.png

5、修改访问项目名称 image.png

6、配置tomcat image.png

7、apply-ok image.png

2-6-2、启动tomcat

image.png

错误信息

启动过程中可能会报如下错误: java.lang.ClassNotFoundException: org.springframework.web.servlet.DispatcherServlet

解决方案

image.png 在IDEA中点击File > Project Structure > Artifacts > 在右侧Output Layout右击项目名,选择Put into Output Root。

执行后,在WEB-INF在增加了lib目录,里面是项目引用的jar包,点击OK

image.png 再次重启tomcat即可解决。

2-6-3、访问测试

image.png

image.png