通俗易懂的机器学习——多种分类以及模型评估

554 阅读9分钟

本文已参与「新人创作礼」活动,一起开启掘金创作之路。

分类

获取mnist数据集

from sklearn.datasets import fetch_openml
import numpy as np

mnist = fetch_openml('mnist_784', version=1)
mnist.keys()

运行结果: mnist_key 其中: DESCR:描述数据集 data:包含一个数组,每个实例一行,每个特征一列 target:包含一个带标记的数组

获取训练数据和标签

X, y = mnist['data'], mnist['target']
import matplotlib.pyplot as plt
import matplotlib as mpl

some_digit = np.array(X)[0]
some_digit_image = some_digit.reshape(28, 28)

plt.imshow(some_digit_image, cmap="binary")
plt.axis("off")
plt.show()

显示第0个图片 0图片

数据标准化及数据集划分

因为标签是字符型的,现在将字符型转换成无符号8位整型

y = y.astype(np.uint8)

mnist数据集已经分好了训练集(前60000)和测试集(后10000)这里直接分离就行

X_train, X_test, y_train, y_test = X[:60000], X[60000:], y[:60000], y[60000:]

训练二分类器

划分数据集

这里是将原来的0-9数据集按照5或非5进行划分

y_train_5 = (y_train == 5)  # 是5为1,非5为0
y_test_5 = (y_test == 5)

随机梯度下降分类

from sklearn.linear_model import SGDClassifier

sgd_clf = SGDClassifier(random_state=42)  # random_state=42是将随机值设置为42,这里也可以换做其他数值
sgd_clf.fit(X_train, y_train_5)  # 训练
sgd_clf.predict([some_digit])  # some_digit这个图片是之前plot的那个5的图片

运行结果: 在这里插入图片描述

性能测试

使用交叉验证测量准确率

k折分层抽样:

from sklearn.model_selection import StratifiedKFold  # K折分层抽样
from sklearn.base import clone

skfolds = StratifiedKFold(n_splits=3)  # 分成3折

for train_index, test_index in skfolds.split(X_train, y_train_5):  # 这还是那个5和非5的分类器
    clone_clf = clone(sgd_clf)  # 克隆训练好的sgd_clf(随机梯度下降分类器)
    # 划分训练集
    X_train_flods = np.array(X_train)[train_index]
    y_train_flods = y_train_5[train_index]
    # 划分验证集
    X_test_flods = np.array(X_train)[test_index]
    y_test_flods = y_train_5[test_index]
    
    clone_clf.fit(X_train_flods, y_train_flods)  # 训练一折中的训练数据
    y_pred = clone_clf.predict(X_test_flods)  # 预测一折中的验证数据
    n_correct = sum(y_pred == y_test_flods)
    print(n_correct / len(y_pred))

运行结果: 在这里插入图片描述 交叉验证:

from sklearn.model_selection import cross_val_score  # 交叉验证
cross_val_score(sgd_clf, X_train, y_train_5, cv=3, scoring="accuracy")

运行结果: 在这里插入图片描述

傻瓜版分类器

from sklearn.base import BaseEstimator

class Never5Classifier(BaseEstimator):  # 傻瓜版的分类器
    def fit(self, X, y=None):
        return self  # 这个训练其实就是没训练
    def predict(self, X):
        return np.zeros((len(X), 1), dtype=bool)  # 这个预测是无论输入什么都归为0
        
never_5_clf = Never5Classifier()
cross_val_score(never_5_clf, X_train, y_train_5, cv=3, scoring="accuracy")

运行结果: 在这里插入图片描述 因为5的数据为占全部数据的1/10,所以随机的结果也很好,但是这种很好的表现是一种虚假的表现。

混淆矩阵

随机梯度下降分类器对应的混淆矩阵

计算混淆矩阵需要有预测值才能和实际目标比较,这里暂时不使用测试集,所以使用cross_val_predict替代

from sklearn.model_selection import cross_val_predict
from sklearn.metrics import confusion_matrix

y_train_pred = cross_val_predict(sgd_clf, X_train, y_train_5, cv=3)
confusion_matrix(y_train_5, y_train_pred)

运行结果: 在这里插入图片描述

混淆矩阵最佳状态

y_train_perfect_predictions = y_train_5
confusion_matrix(y_train_5, y_train_perfect_predictions)  # 一个完美分类器的混淆矩阵

运行结果: 在这里插入图片描述

精度和召回率

精度 = TP(真正类[判别为正类的真正的正类]) / (TP + FP(假正类[判断为正类的不是正类])) 判出来的真正的正类和真正的正类的比

召回率 = TP / (TP(真正类) + FN(假负类)) 判出来的真正的正类和所有被判为正类的比

from sklearn.metrics import precision_score, recall_score

precision_score(y_train_5, y_train_pred)

运行结果: 在这里插入图片描述

recall_score(y_train_5, y_train_pred)

运行结果: 在这里插入图片描述 从上面可以看出来,当一个数据是5时,有precision_score的概率是准确的, 只有recall_score的5被检测出来

将精度和召回率组合成单一的指标F1分数,F1分数是精度和召回率的谐波平均值,谐波平均值会给予低的值更高的权重,只有召回率和精度都很高时分类器才能得到较高的F1分数

F1 = 2 / (1/精度 + 1/召回率) = 2 * 精度 * 召回率 /(精度 + 召回率) = TP/(TP+(FN+FP)/2)

from sklearn.metrics import f1_score

f1_score(y_train_5, y_train_pred)

运行结果: 在这里插入图片描述 F1对于精度和召回率相近的分类器有利

精度/召回率权衡

提高阈值精度提升,降低阈值会增加召回率降低精度

y_scores= sgd_clf.decision_function([some_digit])
y_scores

运行结果: 在这里插入图片描述

阈值为0的情况

threshold = 0
y_some_digit_pred = (y_scores > threshold)
y_some_digit_pred

运行结果: 在这里插入图片描述

阈值为8000的情况

threshold = 8000
y_some_digit_pred = (y_scores > threshold)
y_some_digit_pred

运行结果: 在这里插入图片描述

阈值对精度和召回率影响变化图像

y_scores = cross_val_predict(sgd_clf, X_train, y_train_5, cv=3, method="decision_function")  # 返回决策函数
from sklearn.metrics import precision_recall_curve

precisions, recalls, thresholds = precision_recall_curve(y_train_5, y_scores)
def plot_precision_recall_vs_threshold(precisions, recalls, thresholds):
    plt.plot(thresholds, precisions[:-1], "b--", label="Precison")
    plt.plot(thresholds, recalls[:-1], "g-", label="Recall")
    plt.xlim(-45000, 45000)
    plt.ylim(0, 1)
    plt.legend()
    
plot_precision_recall_vs_threshold(precisions, recalls, thresholds)
plt.show()

在这里插入图片描述

确定阈值

假设现在要将精度设为90%,首先查阈值

np.argmax(precisions > 0.9)  # 找到精度大于90%的阈值对应的索引

运行结果: 在这里插入图片描述

threshold_90_precision = thresholds[np.argmax(precisions >= 0.90)]
threshold_90_precision  # 找到阈值

在这里插入图片描述

y_train_pred_90 = (y_scores >= threshold_90_precision)
precision_score(y_train_5, y_train_pred_90)

在这里插入图片描述

recall_score(y_train_5, y_train_pred_90)

在这里插入图片描述

plt.plot(recalls, precisions)
plt.show()

在这里插入图片描述

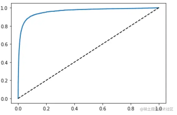
ROC曲线

受试者工作特征曲线(简称ROC),描绘的是真正类率(召回率)和假正类率(FPR),FPR是被错误分为正类的负类实例的比值,等于1-真负类率(TNR)

from sklearn.metrics import roc_curve  # 计算多种阈值的TPR和FPR

fpr, tpr, thresholds = roc_curve(y_train_5, y_scores)
def plot_roc_curve(fpr, tpr, label=None):
    plt.plot(fpr, tpr, linewidth=2, label=label)
    plt.plot([0, 1], [0, 1], 'k--')
    
plot_roc_curve(fpr, tpr)
plt.show()

在这里插入图片描述 这里面临一个折中权衡,召回率(TPR)越高,分类器产生的假正类(FPR)就越多,虚线表示纯随机分类器的ROC曲线,一个优秀的分类器应该离这个线越远越好

from sklearn.metrics import roc_auc_score

roc_auc_score(y_train_5, y_scores)  # 有一种比较分类器的方法是测量曲线下面积(AUC)。完美的分类器的ROC AUC等于1,纯随机的ROC_AUC等于0.5

在这里插入图片描述 由于ROC曲线与精度/召回率(PR)曲线非常相似,当正类非常少见或者更关注假正类而不是假负类时,应该选择PR曲线,反之是ROC曲线

跟负类(非5)相比,正类(数字5)的数量真的很少,PR曲线清楚的说明分类器还有改进的空间

现在来训练一个随机森林分类器并比较他和随机梯度下降分类器的ROC曲线和ROC AUC分数

from sklearn.ensemble import RandomForestClassifier

forest_clf = RandomForestClassifier(random_state=42)
y_probas_forest = cross_val_predict(forest_clf, X_train, y_train_5, cv=3, method="predict_proba")  # 因为随机森林没有decision_function,有的是predict_proba

roc_curve需要标签和分数,这里直接使用正类的概率作为分数值

y_probas_forest

在这里插入图片描述

y_score_forest = y_probas_forest[:, 1]
fpr_forest, tpr_forest, thresholds_forest = roc_curve(y_train_5, y_score_forest)
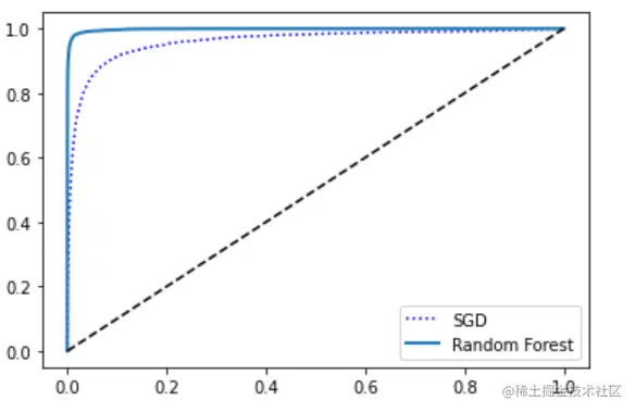
plt.plot(fpr, tpr,"b:", label="SGD")
plot_roc_curve(fpr_forest, tpr_forest, "Random Forest")
plt.legend(loc="lower right")
plt.show()

在这里插入图片描述 比较ROC曲线,随机森林优于随机梯度下降

roc_auc_score(y_train_5, y_score_forest)

在这里插入图片描述

测试精度和召回率

precision_score(y_train_5, y_score_forest > 0.5)  # 因为前面是标签类别,后面是概率,所以要按照概率形成标签

在这里插入图片描述

recall_score(y_train_5, y_score_forest > 0.5)

在这里插入图片描述

多类分类器

OvR与OvO

OvR策略:一对剩余 ;OvO策略:一对一

scikit-Learn 可以检测尝试使用二分类算法进行多类分类任务,会根据情况自动运行OvR,OvO, 下面用sklearn.svm.SVC类试试SVM分类器(SVM是支持向量机,这里就是拿来举个例子,后面的章节还会具体介绍)

from sklearn.svm import SVC

svm_clf = SVC()
svm_clf.fit(X_train, y_train)  # 可以看到这里不是单纯的二分类了,而是10分类(0-9)
svm_clf.predict([some_digit])

在这里插入图片描述 在内部实际上训练了45个二元分类器,为了测试是否是这样,调用decision_function(),会返回10个分数

some_digit_scores = svm_clf.decision_function([some_digit])
some_digit_scores

在这里插入图片描述

from sklearn.multiclass import OneVsRestClassifier
ovr_clf = OneVsRestClassifier(SVC())  # 强制使用OvR
ovr_clf.fit(X_train, y_train)
ovr_clf.predict([some_digit])

在这里插入图片描述

随机梯度下降和随机森林

sgd_clf.fit(X_train, y_train)
sgd_clf.predict([some_digit])

在这里插入图片描述

sgd_clf.decision_function([some_digit])

在这里插入图片描述

cross_val_score(sgd_clf, X_train, y_train, cv=3, scoring="accuracy")

在这里插入图片描述

from sklearn.preprocessing import StandardScaler

scaler = StandardScaler()  # 缩放
X_train_scaled = scaler.fit_transform(X_train.astype(np.float64))  # 这里的fit_transform是将transform和fit结合在一起的,包含数据缩放和模型训练
cross_val_score(sgd_clf, X_train_scaled, y_train, cv=3, scoring="accuracy")

在这里插入图片描述

误差分析

假设现在已经有了一个有潜力的模型,现在希望找到一些方法对其进一步改进,其中的一种方法就是分析其错误类型(误判的类型,即为什么会被误判)

y_train_pred = cross_val_predict(sgd_clf, X_train_scaled, y_train, cv=3)
conf_mx = confusion_matrix(y_train, y_train_pred)
conf_mx

在这里插入图片描述 由于数字较多,并且不够直观,这里使用matshow(这个的作用是将矩阵绘制成图像,注意区分他和热力图的区别)查看混淆矩阵的图像表示

plt.matshow(conf_mx, cmap=plt.cm.gray)
plt.show()

在这里插入图片描述 大多数图片都在对角线上,说明基本上是被正确分类了(一个好的分类器的对角线是比较亮的)

row_sums = conf_mx.sum(axis=1, keepdims=True)  # 按列求和(个人认为按行求和也可以)
norm_conf_mx = conf_mx / row_sums  # 求占的比例

用0填充对角线,只保留错误,重新绘制结果(实际上就是降低亮度,来突出误判的亮度)

np.fill_diagonal(norm_conf_mx, 0)
plt.matshow(norm_conf_mx, cmap=plt.cm.gray)
plt.show()

在这里插入图片描述 可以看到8的这个类别里面错误的分类要多,后续的优化可以针对8来进行(书中写的是搜集更多像8的数据,或者用算法计算闭环)

3和5误判的情况

def plot_digits(instances, images_per_row=10, **options):  # 这里是参照网上的一个函数:https://github.com/ageron/handson-ml/issues/257
    size = 28
    images_per_row = min(len(instances), images_per_row)
    images = [np.array(instances.iloc[i]).reshape(size, size) for i in range(instances.shape[0])] #change done here
    
    if images_per_row == 0:
       images_per_row = 0.1
    
    n_rows = (len(instances) - 1) // images_per_row + 1
    row_images = []
    n_empty = n_rows * images_per_row - len(instances)
    images.append(np.zeros((size, size * n_empty)))
    for row in range(n_rows):
        rimages = images[row * images_per_row : (row + 1) * images_per_row]
        row_images.append(np.concatenate(rimages, axis=1))
    image = np.concatenate(row_images, axis=0)
    plt.imshow(image, cmap = plt.cm.binary, **options)
    plt.axis("off")

cl_a, cl_b = 3, 5
X_aa = X_train[(y_train == cl_a) & (y_train_pred == cl_a)]  # 正确分为3的情况
X_ab = X_train[(y_train == cl_a) & (y_train_pred == cl_b)]  # 将3分为5的情况
X_bb = X_train[(y_train == cl_b) & (y_train_pred == cl_b)]  # 正确分为5的情况
X_ba = X_train[(y_train == cl_b) & (y_train_pred == cl_a)]  # 将5分为3的情况

plt.figure(figsize=(8, 8))
plt.subplot(221);plot_digits(X_aa[:25], images_per_row=5)
plt.subplot(222);plot_digits(X_ab[:25], images_per_row=5)
plt.subplot(223);plot_digits(X_bb[:25], images_per_row=5)
plt.subplot(224);plot_digits(X_ba[:25], images_per_row=5)
plt.show()

在这里插入图片描述

多标签分类

输出多个标签的分类器(之前介绍的分类器的结果都只有一个标签)

from sklearn.neighbors import KNeighborsClassifier  # K临近算法

y_train_large = (y_train >= 7)  # 将>=7的数称为大数
y_train_odd = (y_train % 2 == 1)  # 奇数
y_multilabel = np.c_[y_train_large, y_train_odd]  # 将两个标签合成多标签
print(y_multilabel.shape)
print(y_multilabel)

在这里插入图片描述

knn_clf = KNeighborsClassifier()
knn_clf.fit(X_train, y_multilabel)   

训练出来的模型预测结果包括两个标签,一个判断是不是大数,一个判断是不是奇数(这种方式不推荐,因为增加了模型的运算量,会影响精度,一般是先预测出数字,再判断是不是大数和奇数)

knn_clf.predict([some_digit])

在这里插入图片描述

y_train_knn_pred = cross_val_predict(knn_clf, X_train, y_multilabel, cv=3)
f1_score(y_multilabel, y_train_knn_pred, average="macro")  
# 使用平均F1分数计算所有标签, 这里是假设不同标签具有同样的权值,若average=“weighted"则是给每个标签设置一个等于其自身支持的权值

在这里插入图片描述

多输出分类

大体上和多标签分类相似,是多标签分类的泛化,下面用图片降噪为例说明多输出分类

noise = np.random.randint(0, 100, (len(X_train), 784))  # 产生噪声(训练集)
X_train_mod = X_train + noise
noise = np.random.randint(0, 100, (len(X_test), 784))  # 产生噪声(测试集)
X_test_mod = X_test + noise
y_train_mod = X_train
y_test_mod = X_test
some_index = 1  # 随便设置一个索引
plt.imshow(np.array(X_train_mod[some_index-1:some_index]).reshape((28, 28)), cmap="binary")  # 噪声图片
plt.axis("off")
plt.show()
plt.imshow(np.array(y_train_mod[some_index-1:some_index]).reshape((28, 28)), cmap="binary")  # 降噪图片
plt.axis("off")
plt.show()

在这里插入图片描述

knn_clf.fit(X_train_mod, y_train_mod)
clean_digit = knn_clf.predict(X_test_mod[some_index-1:some_index])
plt.imshow(np.array(X_test_mod[some_index-1:some_index]).reshape(28, 28), cmap="binary")  # 降噪图片
plt.axis("off")
plt.show()

在这里插入图片描述

plt.imshow(np.array(clean_digit).reshape(28, 28), cmap="binary")  # 降噪图片
plt.axis("off")
plt.show()

在这里插入图片描述