程序员如何起到好名字(中文、英文)👶

2,487 阅读3分钟

一、 姓名是什么?

姓名既是人的符号,又是人们彼此相区别相联系的一个记号。

自古以来,人们对自己姓名十分珍视,我国的姓与名,经历了漫长的演变过程,才发展到了今天人们所惯用的姓名。

作为一个符号的姓与名,虽然不能决定人的命运,但它却一直带有时代的信息,留下了家族血统的烙印,凝聚着父母对孩子的深情厚意和殷切期望,它对人生起着潜移默化的作用。

名字是家庭教育的起步,是父母对孩子人生前景灌注着人生信念的名字,将规范、作用和影响着人的一生

---百度百科

文章最后会附上个人起名心路历程

二、中文名免费起名网站

1. 网名生成器、姓名生成器、名字在线生成器

网名生成器、在线姓名自动生成器、游戏名字生成器、游戏名字大全

网名在线生成支持在线网名、姓名、游戏名字、家族团体名字批量生成,支持性别选择,支持姓氏指定,支持随机姓氏!

www.qmsjmfb.com/fenxi.php

image.png

1.2 美名堂

www.sheup.net)是一个可以免费起名字的网站,本站提供:免费取名参考,测名字打分,男孩名字大全,女孩取名大全,起名字网,起名设计,名字设计参考,最好听名字大全,姓名大全,男宝宝取名字库,女宝宝起名方法,姓名设计,在线姓名测试,起名字查询。

www.sheup.net/mingzi_boy_…

image.png

三、英文名

3.1 Special name

Specialname.cn | Find your child the perfect English name

www.specialname.cn

这是英国女孩Beau Rose Jessup在16岁创建的为华人婴儿取英文名的网站。

网站根据婴儿的性别和父母对孩子性格特点的期望来匹配出三个名字,供父母挑选

image.png

3.2 取个英文名 baby name dna

nameberry.com/search/adva…

image.png

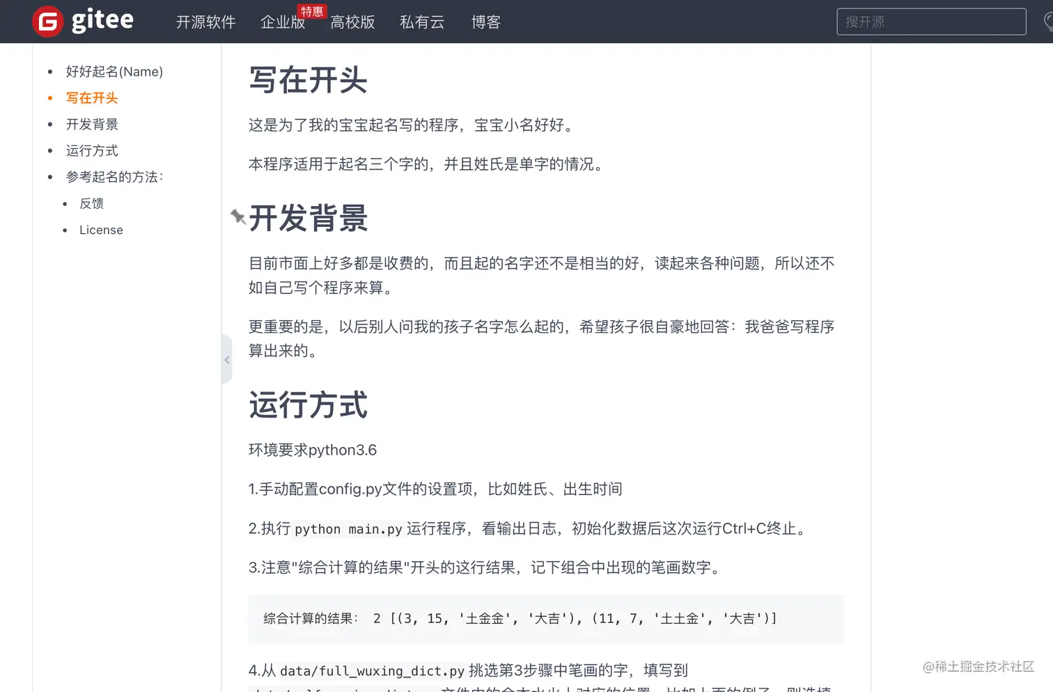
四、通过代码生成名字

这位工程师 着实有点强🧱

gitee.com/fv0008/Good…

image.png

五、请大师起名

这个嘛·~~看个人

我也结识一位起名大师,有需要私聊哈哈。

六、起名网站起名

这样的网站大多是收费的,几十元到几百元不等

淘宝也有起名的店铺

但是通过亲生经历告诉我

这个不是特别有必要,如果自己特别没有想法,可以试试

六、起名注意事项:

如下如有冒犯到读者,请评论留言,会在第一时间修改。。。

6.1 不雅的谐音

名字谐音
朱毅群猪一群
何商和尚

6.2 拗口难读

特别有地方口音的 可能就读不出来 哈哈

  • 金静青 JJJ
  • 夏亚义 XYY

6.3 庸俗浅薄

  • 李来福
  • 张淑芬

6.4 寓意消极

  • 雷弱儿
  • 独孤郁

6.5 姓名不搭配

  • 黄泉(黄泉之路)
  • 胡作为(胡作非为)

6.6 男女混用

  • 张康雄(女性)
  • 肖一曼(男性)

七、2019年新生儿热度最高的名字

# 深圳最新取名榜单出炉!赶紧查查你的姓名是不是独一无二的?

7.1 名字🔥热名top10

image.png

7.2 男孩取名热门

image.png

7.3 女孩取名热门

image.png

7.4 来段 绕口令

image.png

八、姓名规范用字查询

姓名规范用字查询

image.png

九、同名人数查询

zwfw.mps.gov.cn/index.html

image.png

十、取名

取名认真起来真是一门学问,

还好 深圳这边可以在出生一个月内起好名字就可以 办理出生证明可以粤省事网上申办

这样可以根据宝宝出生的八字 来看下五行

相声讲究

然而起名讲究

  • 音律调补
  • 平衡结构
  • 凝聚意涵
  • 语言学
  • 字形学
  • 语义学

买本汉语字典吧

这样可以根据读音偏旁部首笔画 来检索

可以给到你一些灵感哦·~~

image.png

一个人的生辰八字,对他一生至关重要,不是迷信

个人心路历程

www.figma.com/file/ynkyOh…

image.png

最后

中华文化源远流长

最后祝大家都能得到让全家一个满意的名字·~~