关于原型链的问题,教你怎么套用方法直接判断,面试不再虚

1,559 阅读8分钟

前言

首先原型、原型链,算是前端进阶里面必不可少,十分重要的一块了。由于这块特别绕,所以面试官很喜欢用这一块来辨别你的底层知识掌握的怎么样。用的第三方框架,库里面,很多功能模块化了,但大部分功能都继承自一个基类。既然涉及到继承,那也必不可少得先了解原型链,所以原型链确实重中之重。

为什么大家对原型,原型链子会感到“懵”跟“绕”

其本质是因为,大家都没理清楚__proto__prototypeconstructor三者的联系。所以很多人在看这一块知识的时候,刚开头看可能还能理解,看久了就懵了,因为代码中充斥着各种x.__proto__.__proto__x.__proto__.constructor.prototypex.prototype.__proto__等等,这当然会懵掉。所以我们要理解原型、原型链是什么,一定要先搞明白,__proto__prototypeconstructor这三个到底是个什么东西,再弄明白它们三个是什么联系。

下面我会用比较通俗的话来解释,带着大家更好的理解原型,原型链是什么(因为为了大家更好的理解,所以有些地方可能会稍微有点不恰当,敬请见谅)。

为了更好的理解,我们用以下变量作为例子跟话术:

  • People为构造函数
  • person为由People实例出来的一个对象
  • Object为构造所有对象的顶级基类构造函数
  • Function为构造所有函数的顶级基类构造函数

__proto__

这个属性可以通俗的理解成,所有对象都拥有的一个私有属性(函数也是一种特殊的对象,所以构造函数也会有这个属性)。所以我们会看到person.__proto__People.prototype.__proto__People.__proto__Object.__proto__Function.__proto__等描述。

prototype

这个属性可以通俗的理解成,专属于函数自身的一个属性(可用hasOwnProperty验证),所以实例出来的对象不会有,只有函数、构造函数会有。我们通常都会把构造函数.prototype看做一个整体,它代表的是,这个函数的prototype里,所有的属性方法等(People.prototype代表People.prototype这个整体里,所有的属性与方法)。所以我们会看到person.__proto__.prototypePeople.prototypeObject.prototypeFunction.prototype等描述,但一定不会看到实例.prototypeperson.prototype)。

例外:

  • 箭头函数没有prototype,箭头函数也不能拿来做构造函数
  • 使用bind方法创造出来的副本函数也没有prototype

这两个是例外,大家记得就好,但不影响我们的理解。

constructor

这个属性也可以通俗的理解成,所有对象都拥有的一个属性。可以用对象.constructor.name来查看当前构造函数的名字是什么(person.constructor.name返回People,因为personPeople构造实例而来)。所以我们也会看到person.constructorPeople.prototype.constructorPeople.constructor等描述。

ok,介绍完这三个属性,我们再来看看这三者有什么联系。

__proto__prototypeconstructor这三者到底是什么联系

我们看看下面例子:

// 定义一个People构造函数
function People () {

}

// 实例化一个person对象
const person = new People();

// 打印true --> 说明实例的__proto__与实例的构造函数的prototype相等
console.log(person.__proto__ === People.prototype); 

// 打印true --> 说明constructor是构造函数的prototype里“自身”的一个属性
console.log(People.prototype.hasOwnProperty('constructor'));

// 打印true --> 说明非顶级构造函数的prototype.constructor指回这个构造函数本身
console.log(People.prototype.constructor === People);

// 打印true --> 说明实例的__proto__.constructor 就是 构造函数的prototype.constructor(由第一个打印可知person.__proto__ = People.prototype)
console.log(person.__proto__.constructor === People.prototype.constructor);

// 打印People --> 说明实例的constructor指向的就是实例的构造函数
console.log(person.constructor.name);

// 打印fale --> 说明实例自身是没有的constructor属性的
console.log(person.hasOwnProperty('constructor'));

// 打印true, true --> 说明实例自身是没有的constructor属性的
// 它是继承自实例的__proto__.constructor,即实例的构造函数的prototype.constructor
console.log(person.constructor === person.__proto__.constructor, person.constructor === People.prototype.constructor);

解析:

  • __proto__prototype是什么联系:
    如果有一个实例,它是由一个构造函数实例而来,那么这个实例的__proto__一定指向这个构造函数的prototype,即person.__proto__ = People.prototype
  • prototypeconstructor是什么联系:
    constructor就是某个普通构造函数的prototype自身的一个属性(用hasOwnProperty可验证),它指向的就是这个构造函数本身,即People.prototype.constructor = People
  • __proto__constructor是什么联系:
    __proto__constructor的联系跟prototypeconstructor的联系一样。因为以.__proto__结尾的,它最后一定指向某个构造函数的原型对象(People.prototype,然后又由于constructor是某个构造函数的prototype自身的一个属性,因此我们可以这么看:person.__proto__.constructor = People.prototype.constructor

ok,看到这里,大家可以先暂停一下,整理一下思路。理一理什么是__proto__prototypeconstructor;然后再理一理__proto__prototypeconstructor这三者之间的联系。然后接下来进入最让我们蒙圈的东西——原型链。

什么是原型链

当我们用构造函数People实例化了一个对象person后,访问person的方法或者属性时,会先在实例person自身找有没有对应的方法属性。有值的话,则返回值,没有的话则去person.__proto__People.prototype)里找;有值的话,则返回值,没有的话,又会去People.prototype.__proto__Object.prototype)里找。有值的话,则返回值;没有的话,又会去Object.prototype._proto__里找,但是Object.prototype.__proto__返回null,原型链到顶,一条条原型链搜索完毕,都没有,则返回undefined

在查找的过程中会遍历以上的一条链,这条链就是原型链。上述的过程可以这么看(这个过程也是实现继承的核心):

pic_1.png 经过上述的知识点,相信大家对原型链应该有个基本的认识里吧,现在我们来总结一下,看看有没有什么方法规律。

方法总结

在看到一堆类似.__proto__.__proto__.__proto__.__proto__.__proto__.prototype.__proto__.prototype.consturtor什么的,先不要慌。

思想步骤:

  1. 我们直接看最后一个属性,看看是以什么结尾
  2. 然后再一步步反推前面调用的都是什么对象
  3. 最后再推出它具体返回值的是什么

规律:

  1. 如果最后以.__proto__结尾,它最后返回的一定是某个构造函数的prototypeObject.prototype.__proto__除外,它到顶了,是原型链的顶端,返回null

  2. 如果是以.prototype结尾,那么它前面一定是个构造函数,因为只有函数才会有prototype属性(因为一般以.prototype结尾返回的都是这个构造函数的prototype所有的方法与属性,所以题目很少会以.prototype结尾)

  3. 如果是以.constructor结尾,先弄清楚前面是什么

    • 如果前面是实例,那它直接返回创造实例的那个构造函数;
    • 如果前面直接是顶级基类构造函数Function.constructor)或者直接是普通构造函数People.constructor),它会直接指向构造所有函数的顶级基类构造函数Function(所有构造函数都是函数,都由顶级构造函数Function而来,所以constructor当然指向它;
    • 如果前面是非顶级构造函数(普通函数)的原型对象People.prototype.constructor),因为实例的constructor是继承自普通构造函数.prototype.constructor,所以普通构造函数.prototype.constructor必须指回它自己,(普通构造函数.prototype.constructor = 普通构造函数)。针对这点,我们看看它是怎么继承来的。

    constructor整个继承的流程是:在实例person本身查找,找不到去person.__proto__People.prototype)找,发现有People.prototype.constructor,并且People.prototype.constructor = People返回它,所以person.constructor = People。 流程如图所示:

    pic_2.png

ok,经过上面总结出的思想步骤跟规律,我们来试试:

// 定义一个People构造函数
function People() {

}

// 实例化一个person对象
const person = new People();

// 第一题
console.log(People.__proto__);

// 第二题
console.log(People.constructor);

// 第三题
console.log(person.prototype);

// 第四题
console.log(person.__proto__.__proto__);

// 第五题
console.log(People.__proto__.prototype);

// 第六题
console.log(person.__proto__.__proto__.constructor);

// 第七题
console.log(Object.__proto__);
  • 我们以第一道题为例,解析一下:

    1. 先看是以什么结尾。以.__proto__
    2. ok,心里有个大概了,根据规律总结第一点,它肯定返回某个构造函数的prototype
    3. 再反推一下前面调用的都是什么对象。前面是PeoplePeople是什么?是构造函数,函数都有一个顶级基类构造函数,那就是Function,所以People.__proto__返回的就是Function.prototype
  • 我们以第二道题为例,解析一下:

    1. 先看是以什么结尾。以.constructor
    2. 调用对象直接是普通构造函数,根据规律总结第三点的第二小点,直接得出Function
  • 我们再以第六道题为例,解析一下:

    1. 先看是以什么结尾。以.constructor
    2. 再反推一下前面是调用的都是什么对象。先看person.__proto__,返回的是People.prototype,那这题就变成了People.prototype.__proto__.constructor。再继续看,People.prototype.__proto__返回的是什么,Object.prototype,那这题实际就是Object.prototype.constructor。根据规律总结第三点的第三小点,那它返回的就是Object本身。

大家一定要注意,Object.__proto__Function.__proto__ObjectFunction都是顶级构造函数,所以Object.__proto__Function.__proto__返回的都是Function.prototype

牛刀小试

根据上面对__proto__prototypeconstructor的特点总结,还有方法总结,我们可以拿下面这道题来试试,如果大家都可以正确无误的答出来,那大家对原型应该就了解的差不多了

function Person(name) {
    this.name = name
}
var p2 = new Person('king');

console.log(p2.__proto__); // Person.prototype

console.log(p2.__proto__.__proto__); // Object.prototype

console.log(p2.__proto__.__proto__.__proto__); // null

console.log(p2.__proto__.__proto__.__proto__.__proto__); // 报错

console.log(p2.constructor); // Person

console.log(p2.prototype); // undefined

console.log(Person.constructor); // Function

console.log(Person.prototype); // 输出Person.prototype这个对象里所有的方法和属性

console.log(Person.prototype.constructor); // Person

console.log(Person.prototype.__proto__); // Obejct.prototype

console.log(Person.__proto__); // Fuction.prototype

console.log(Function.prototype.__proto__); // Obeject.prototype

console.log(Function.__proto__); // Function.prototype

console.log(Object.__proto__); // Function.prototype

console.log(Object.prototype.__proto__); // null

最后

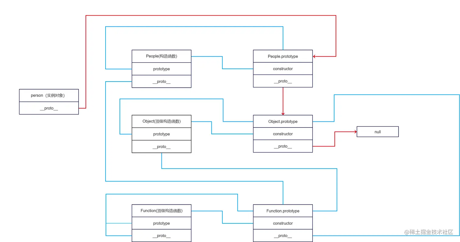
原型、原型链本来就挺绕的,所以大家先了解__proto__prototypeconstructor是什么,再明白它们之间的是什么联系,循环渐进。等理解以后,多画几遍原型链图加深理解。OK,最后祭出一张原型链图:

红色链表示的就是实例person原型链

pic_3.png

写着写着,发现又写了一大堆,希望能够帮助到大家。如果觉得觉得写得好的,有帮助到的,欢迎大家点赞,也欢迎大家评论交流。

既然明白了什么是原型链,那还不赶紧趁热打铁,进阶看看什么是JS继承吧!