微信小程序 day2

198 阅读3分钟

微信小程序 小二云音乐

!多图警告

基础知识

前提:需要注册一个微信小程序

微信官方文档[:](微信开放文档 (qq.com))

1.小程序相关

1.1 数据绑定

(1):data中初始化数据

(2):修改数据;this.set.data

a)修改数据的行为始终是同步的

(3):vue

(a)data中初始化数据数据

(b)修改数据:this.key=value

(c)数据流:单向数据流:modle——>view,实现了双向数据绑定:v-model

(3):React

a):state中初始化数据

(b):修改数据:this.setState()

原理参考[:数据劫持](Vue如何实现数据劫持? - 知乎 (zhihu.com))

1.2事件绑定

(1):事件分类

a):冒泡事件:

    定义:冒泡事件:当一个组件上的事件本触发后,该事件会向父节点传递。
    
    列表[:](    微信官方文档[:]([微信开放文档 (qq.com)](https://developers.weixin.qq.com/miniprogram/dev/framework/)))
    
(b):非冒泡事件:
    定义:当一个组件上的事件本触发后,该事件不会向父节点传递
    
    非冒泡事件:表单事件和自定义事件通常是非冒泡事件
    
(c):扩展内容
    事件的3个阶段:
        1.捕获:从外向内 
        2.执行目标阶段 
        3.冒泡:从内向外
 (d)演示:(如下)

wxml让子在父母里面:


<view class="indexContainer">

<image class="avatarUrl" src="/static/images/nvsheng.jpg"> </image>

<text class="usernName">{{msg}}</text>

<view class="goStudy" bindtap="handleParent">

<text bindtap="handleChild">hello world</text>

</view>

</view>

在js里面写下代码:

handleParent(){

console.log('parent')

},

handleChild() {

console.log('child')

},

调试结果(先孩子再父母):

image.png

1.3绑定事件

(1):bind绑定:事件绑定不会阻止冒泡事件向上冒泡

image.png

2):catch绑定:事件绑定可以阻止冒泡事件向上冒泡

image.png

将上面的bind改成catch

image.png

1.4向事件对象传参

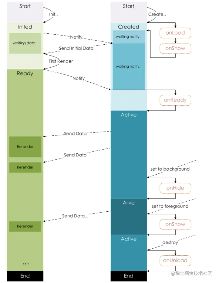
2.生命周期

2.1 onload

(1):页面加载时触发。一个页面只会调用一次,可以在onload的参数中获取打开当前页面路径中的参数

(2):参数

image.png

2.2 onshow

(1):页面显示/切入前台是触发

(2):会执行多次

2.3 onReady

(1):页面初次渲染完成是触发,一个页面只会调用一次,代表页面已经装备妥当

2.4 onHide

(1):页面隐藏/切入后台时触发。一个页面只会调用一次,代表页面已经准备妥当,可以和视图层进行交互

2.6 onUnload

(1):页面卸载时触发。

2.7 官方图示说明&官网地址

image.png

link[:](生命周期 | 微信开放文档 (qq.com))

3.API

3.1 API使用说明

(1):小程序提供了很多实用方法弓开发者使用

(2):小程序全局对象是:wx

(3):所有的API都是保存在wx对象中

image.png

3.2常用API

(1):界面交互

a):显示消息提升框: wx.showToast(Object object)

(b):显示消息加载框:wx.showLoading(Object object)

(c):关闭消息提示框: wx.hideToast(Object object)

(d):关闭消息加载框: wx.hideLoading(Object object

(2):路由跳转

a):wx.switchTab(Object object)

(b):wx.redirectTo(Object object)

(c):wx.navigateTo(Object object)

3.3 快速查找技巧

a):实现一种 布局: 组件

(b):实现一个 功能: API(配置及限制较多)

(c):实现一个 配置或者某一个 页面语法: 框架和指南

4.获取用户基本信息

wx.getUserInfo(Object object)

4.1 用户首次登录

button open-type='getUserinfo'

4.2 用户已经登录过

wx.getUserinfo

4.3 条件渲染

wx:if
    在框架中,使用 `wx:if=""` 来判断是否需要渲染该代码块:
    

image.png

    也可以用 `wx:elif` 和 `wx:else` 来添加一个 else 块:
    

image.png

5.轮播图实现

5.1 swiper

(1):滑块视图容器。其中只可放置swiper-item组件,否则会导致未定义的行为。

a):作用:用于为整个应用进行选项设置

(b):配图:

image.png

代码示意:

<!-- 轮播区域 -->

<swiper class="banners" indicator-dots="true" indicator-color="ivory" indicator-active-color="#d43c33">

<swiper-item>

<image src="/static/images/gewen.jpg"></image>

</swiper-item>

<swiper-item>

<image src="/static/images/nvsheng.jpg"></image>

</swiper-item>

</swiper>

</view>