LeetCode 2. 两数相加

113 阅读1分钟
  • 题目:给你两个 非空 的链表,表示两个非负的整数。它们每位数字都是按照 逆序 的方式存储的,并且每个节点只能存储 一位 数字。

    请你将两个数相加,并以相同形式返回一个表示和的链表。

    你可以假设除了数字 0 之外,这两个数都不会以 0 开头。

来源:力扣(LeetCode) 链接:leetcode-cn.com/problems/ad… 著作权归领扣网络所有。商业转载请联系官方授权,非商业转载请注明出处。

image.png

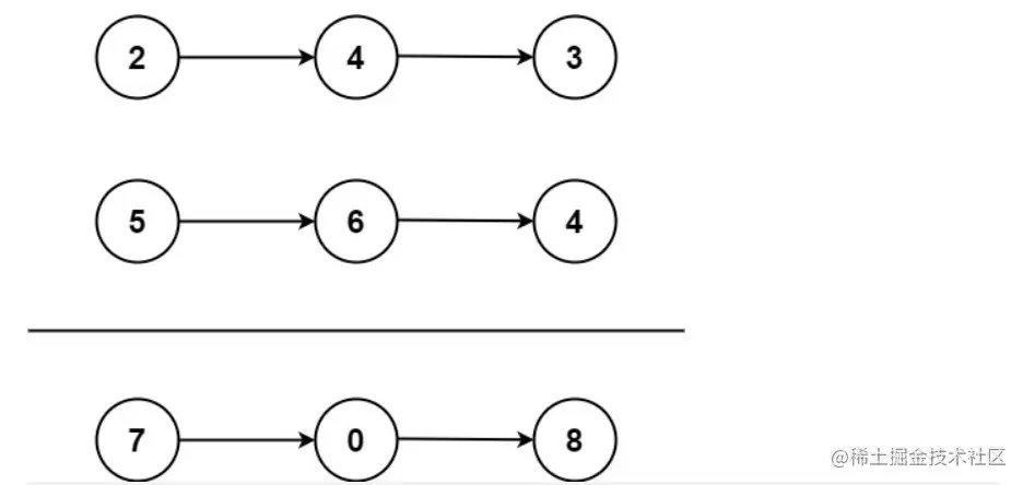
Test Case
输入: l1 = [2,4,3], l2 = [5,6,4]
输出: [7,0,8]
解释: 342 + 465 = 807.
  • 解题思路:

    1. 首先找到长链表l 和 短链表s
    2. 然后在相加的过程中分成 三种情况 长链表存在短链表也存在、短链表遍历结束但是长链表没有遍历结束、长短列表都遍历结束
    3. 在长短链表都遍历结束的情况下,还有判断是否有没有进位信息,如果有进位信息,需要给它加上进位信息
  • Coding

public ListNode addTwoNumbers(ListNode l1, ListNode l2) {
    //分别找到长链表与短的链表
    int len1 = listLength(l1);
    int len2 = listLength(l2);
    ListNode l = len1>len2?l1:l2;
    ListNode s = l == l1?l2:l1;
    ListNode curL = l;
    ListNode curS = s;
    ListNode  last = curL;
    int carry = 0;      //表示的是进位信息
    int curNum = 0;     //计算和
    //阶段1 长,短链表存在的情况下
    while(curS!=null){
        curNum = curL.val + curS.val + carry;
        curL.val = curNum%10;
        carry = curNum/10;
        last = curL;
        curL = curL.next;
        curS = curS.next;
    }
    //阶段2,只剩下长链表的情况下
    while(curL!=null){
        curNum = curL.val + carry;
        curL.val = curNum%10;
        carry = curNum/10;
        last = curL;
        curL = curL.next;
    }
    //阶段3,长短链表都没有情况下,并且有进位
    if(carry!=0){
        last.next = new ListNode(1);
    }
    return l;
}