Vue基本语法入门学习

194 阅读14分钟

VUE的基础语法学习

VUE的模板语法

插值语法一般用在标签体的值{{}}

指令语法:用于解析标签(标签体,标签属性, 绑定事件)上,类似于v-bind

<!--v-bind绑定指令,就把下面的url当成一个js表达式去执行了-->
 <a v-bind:href="url.toUpperCase()" v-bind:x="x">百度一下</a>

 <!-- v-bind: 还可以简写为: -->

  <a :href="url_taiwan" :x="x">google 台湾</a>

 <p>学校: <a :href="school.url.toString()">{{ school.name }}</a> </p>

数据绑定

 Vue中有2种数据绑定的方式:

 1.单向绑定(v-bind):数据只能从data流向页面。

2.双向绑定(v-model):数据不仅能从data流向页面,还可以从页面流向data。

备注:

   不是什么都可用v-model的 这里v-model不支持h1

   v-model只能应用在表单元素上(输入元素),与用户交互(都有共同的value属性)
  

       1.双向绑定一般都应用在表单类元素上(如:input、select等)

     2.v-model:value 可以简写为 v-model,因为v-model默认收集的就是value值。

MVVM模型

MVVM模型

                        1. M:模型(Model) :data中的数据

                        2. V:视图(View) :模板代码

                        3. VM:视图模型(ViewModel):Vue实例

            观察发现:

                        1.data中所有的属性,最后都出现在了vm身上。

                        2.vm身上所有的属性 及 Vue原型上所有属性,在Vue模板中都可以直接使用。

数据代理

1.回顾Object.defineProperty方法

<script type="text/javascript">

       let number = 18;

       let person = {

           name'张三',

           sex:'男'

       }


       //此时age是不可以枚举的

       //往person对象里添加属性

       //关联

       Object.defineProperty(person,'age', {

           // value: 18,

           // enumerable: true, //此时代表这个属性是可以枚举的

           // writable: true, //代表可以重写该属性(控制属性是否被修改)

           // configurable:true, //控制属性是否可以被删除 默认为false



           //当读取person的age属性时get属性就会被调用,且返回值就是age的值

           //invoke property proxy映射数据代理

           getfunction () {

               //测试它的调用情况

               console.log('@@@ GET AGE');

               //此时age的值依赖number的值

               return number

           },

           //当修改person的age属性时set(setter)属性就会被调用,且会收到修改的具体值

           set(v) {

               //测试

               console.log('CHANGE AGE');

               number=v;

           }

       });



       // console.log(Object.keys(person))



       //遍历

       // for(var p  in  person){

       //     console.log('@@', person[p])

       // }



       console.log(person);

   </script>

数据代理的原理

vue数据代理的原理.PNG

1.Vue中的数据代理: 通过vm对象来代理data对象中属性的操作(读/写)

2.Vue中数据代理的好处: 更加方便的操作data中的数据

3.基本原理:通过Object.defineProperty()把data对象中所有属性添加到vm上。 为每一个添加到vm上的属性,都指定一个getter/setter。在getter/setter内部去操作(读/写)data中对应的属性

事件处理

键盘事件

1.Vue中常用的按键别名:

                        回车 => enter

                        删除 => delete (捕获“删除”和“退格”键)

                        退出 => esc

                        空格 => space

                        换行 => tab (特殊,必须配合keydown去使用)

                        上 => up

                        下 => down

                        左 => left

                        右 => right

2.Vue未提供别名的按键,可以使用按键原始的key值去绑定,但注意要转为kebab-case(短横线命名)

3.系统修饰键(用法特殊):ctrl、alt、shift、meta

                        (1).配合keyup使用:按下修饰键的同时,再按下其他键,随后释放其他键,事件才被触发。

                        (2).配合keydown使用:正常触发事件。

 4.也可以使用keyCode去指定具体的按键(不推荐)

 5.Vue.config.keyCodes.自定义键名 = 键码,可以去定制按键别名

事件处理的基本使用

事件的基本使用:

                            1.使用v-on:xxx 或 @xxx 绑定事件,其中xxx是事件名;

                            2.事件的回调需要配置在methods对象中,最终会在vm上;

                            3.methods中配置的函数,不要用箭头函数!否则this就不是vm了;

                            4.methods中配置的函数,都是被Vue所管理的函数,this的指向vm 或 组件实例对象;

                            5.@click="demo" 和 @click="demo($event)" 效果一致,但后者可以传参;

     <!--指令语法 v开头 例如v-on:click点击事件-->

    <button v-on:click="showInfo1">点我提示信息1</button>

    <!--简写形式 @click-->

    <button @click="showInfo2($event,66)">点我提示信息2</button>
    

  //methods配置事件处理的回调函数

        methods:{

            showInfo1(e){

                //默认给你传递event参数

                //当是箭头函数的话this那就是window

                console.log(this === vm); //this是vue实例

                console.log('你好');

            },

            //接收参数

            showInfo2(e,num){

                console.log(e.target);//

                console.log(`接收参数:${num}`);

            }

        }

    });
    
    

事件修饰

Vue中的事件修饰符:

                        1.prevent:阻止默认事件(常用);

                        2.stop:阻止事件冒泡(常用);

                        3.once:事件只触发一次(常用);

                        4.capture:使用事件的捕获模式;

                        5.self:只有event.target是当前操作的元素时才触发事件;

                        6.passive:事件的默认行为立即执行,无需等待事件回调执行完毕;优先相应滚动

计算属性

计算属性:

                    1.定义:要用的属性不存在,要通过已有属性计算得来。

                    2.原理:底层借助了Objcet.defineproperty方法提供的getter和setter。

                    3.get函数什么时候执行?

                                (1).初次读取时会执行一次。

                                (2).当依赖的数据发生改变时会被再次调用。

                    4.优势:与methods实现相比,内部有缓存机制(复用),效率更高,调试方便。

                    5.备注:

                            1.计算属性最终会出现在vm上,直接读取使用即可。

                            2.如果计算属性要被修改,那必须写set函数去响应修改,且set中要引起计算时依赖的数据发生改变。            


            fullName: {

                //get的作用,当读取fullName时get就会被调用,且返回值就做为fullName的值

                //defineProperty

                //注意vm._data是不存在计算属性的

                //计算属性算完之后直接丢到了viewModel实例对象身上

                /**

                 * get的调用时机

                 * 1.初次读取计算属性时

                 * 2.所依赖的数据(data中的属性)发生变化时,不改变的话直接读缓存

                 * 3.methods没有缓存,读几次就调用几次无论要用的数据是否发生变化

                 *  @returns {string}

                 */

                get(){

                    //此时get函数中的this指向是vm

                    console.log('get调用了', this);

                    return this.firstName + '--' + this.lastName

                },

                /**

                 * set什么时候调用

                 *   1.当fullName被修改时

                 * @param value

                 */

                set(value){

                    //修改计算属性所依赖的普通属性(放在data里面的)

                    //this === vm

                    const [ firstName, lastName ] = value.split('-');

                    this.firstName = firstName;

                    this.lastName = lastName; //依赖属性发生改变之后,计算属性自动改变

                }

            }

        }

            //简写形式

            //前提:计算属性只考虑读取不考虑修改 set丢了

            //简写计算书写为一个函数(这个函数当成getter使用), 注意不要写箭头函数

            //执行完getter之后,vm直接保存返回的数据为fullName属性的属性值,此时vm.fullName不是函数而是一个确切的计算值

            fullName: function (){

                return this.firstName + '--' + this.lastName;

            }

监视属性

监视属性watch:

                    1.当被监视的属性变化时, 回调函数自动调用, 进行相关操作

                    2.监视的属性必须存在,才能进行监视!!

                    3.监视的两种写法:

                            (1).new Vue时传入watch配置

                            (2).通过vm.$watch监视


           //监视的配置对象

           //watch不仅能监视data的普通属性,也可以检测计算属性

             isHot:{

               immediate: true, //当这个属性为true时,页面刚渲染就运行handler函数
                deep: true, //监视多级结构的属性,默认是不可以 false(可以监测一个数组或者对象内部数据的改变)

                 //handler 什么时候调用呢

                //当isHot发生改变就会调用该函数

                //handler接收两个参数,一个是这个状态参数改变前的值,另一个是改变后的旧值

                handler(newValue, preValue){

                    console.log('ishot 被修改了');

                   console.log(`newValue: ${newValue}, preValue: ${preValue}`);

                }

             }

         }
         
   简写的前提watch的属性不需要immediate和deep属性的时候

        //     // isHot(newValue, preValue){

        //     //     console.log(newValue,preValue);

        //     // }

监视属性watch和计算属性computed的区别 computed和watch之间的区别:

                    1.computed能完成的功能,watch都可以完成。

                    2.watch能完成的功能,computed不一定能完成,例如:watch可以进行异步操作。

                两个重要的小原则:

                    1.所被Vue管理的函数,最好写成普通函数,这样this的指向才是vm 或 组件实例对象。

                    2.所有不被Vue所管理的函数(定时器的回调函数、ajax的回调函数等、Promise的回调函数),最好写成箭头函数,

                    这样this的指向才是vm 或 组件实例对象。

                    箭头函数this是该函数的拥有者,普通函数this是该函数的调用者。

绑定样式:

1. class样式

写法:class="xxx" xxx可以是字符串、对象、数组。

字符串写法适用于:类名不确定,要动态获取。

象写法适用于:要绑定多个样式,个数不确定,名字也不确定。

数组写法适用于:要绑定多个样式,个数确定,名字也确定,但不确定用不用。

2. style样式

:style="{fontSize: xxx}"其中xxx是动态值。

:style="[a,b]"其中a、b是样式对象。


    <div class="basic" :class="mood"  @click="changeMood">{{ name }}</div>

    <hr/>

    <!--:class 绑定class样式数组写法 适用于要绑定的样式个数不确定,名字也不确定的状况-->

    <div class="basic" :class="classArr">{{ name }}</div>

    <hr/>

    <!--:class 绑定class样式对象写法 适用于要绑定的样式个数确定,名字确定,但动态决定要不要用的状况-->

    <div class="basic" :class="classObj" >{{ name }}</div>

    <hr/>

    <!--绑定style样式 对象写法-->

    <div class="basic" :style="styleObj">

        {{ name }}

    </div>

    <hr/>

    <!--绑定style样式 数组写法-->

    <div class="basic" :style="[styleObj, styleObj2]">

        {{ name }}

    </div>

    <hr/>

    <div class="basic" :style="styleArr">

        {{ name }}

    </div>

</div>

<script type="text/javascript">

    new Vue({

       el:'#root',

       data: {

           name:'test',

           mood:null,

           classArr:['atguigu1', 'atguigu2', 'atguigu3'],

           classObj:{

               atguigu1: false,

               atguigu2: false

           },

           styleObj:{

               fontSize: '40px',

               color: 'red',

           },

           styleObj2:{

               background: 'green'

           },

           styleArr:[

               { color: 'orange' },

               { background: 'grey' }

           ]

       },

       methods:{

         changeMood(){

             //vue绑定事件

             //不要亲手操作dom

             //随机切换心情

             const moodsArr = ['normal', 'happy', 'sad'];

             const random = Math.floor(Math.random() * moodsArr.length);

             this.mood = moodsArr[random];

         }

       }

    });

</script>
<style>

        .basic{

            width: 400px;

            height: 100px;

            border: 1px solid black;

        }

\


        .happy{

            border: 4px solid red;;

            background-color: rgba(255, 255, 0, 0.644);

            background: linear-gradient(30deg,yellow,pink,orange,yellow);

        }

        .sad{

            border: 4px dashed rgb(2, 197, 2);

            background-color: gray;

        }

        .normal{

            background-color: skyblue;

        }

\


        .atguigu1{

            background-color: yellowgreen;

        }

        .atguigu2{

            font-size: 30px;

            text-shadow:2px 2px 10px red;

        }

        .atguigu3{

            border-radius: 20px;

        }

\


    </style>

图片.png

条件渲染

条件渲染:

                            1.v-if

                                        写法:

                                                (1).v-if="表达式"

                                                (2).v-else-if="表达式"

                                                (3).v-else="表达式"

                                        适用于:切换频率较低的场景。

                                        特点:不展示的DOM元素直接被移除。

                                        注意:v-if可以和:v-else-if、v-else一起使用,但要求结构不能被“打断”。

                            2.v-show

                                        写法:v-show="表达式"

                                        适用于:切换频率较高的场景。

                                        特点:不展示的DOM元素未被移除,仅仅是使用样式隐藏掉

                            3.备注:使用v-if的时,元素可能无法获取到,而使用v-show一定可以获取到。

列表渲染

v-for指令

               1.用于展示列表数据

               2.语法:v-for="(item, index) in xxx" :key="yyy",默认的是index索引值

               3.可遍历:数组、对象、字符串(用的很少)、指定次数(用的很少)

 注意遍历对象的时候先收到的是每一项的属性的value,第二项是对应的键名:key
 注意遍历字符串的时候先收到的是字符串中每一个字符,第二项是其对应的索引index
 注意遍历指定次数的时候先收到的是number(例如5,则number是12345),第二项是对应index(从0开始计数,则是0,1,2,3,4)

key属性的作用与原理


\


                        1. 虚拟DOM中key的作用:

                                        key是虚拟DOM对象的标识,当数据发生变化时,Vue会根据【新数据】生成【新的虚拟DOM】,

                                        随后Vue进行【新虚拟DOM】与【旧虚拟DOM】的差异比较,比较规则如下:

\


                        2.对比规则:

                                    (1).旧虚拟DOM中找到了与新虚拟DOM相同的key:

                                                ①.若虚拟DOM中内容没变, 直接使用之前的真实DOM!

                                                ②.若虚拟DOM中内容变了, 则生成新的真实DOM,随后替换掉页面中之前的真实DOM。

\


                                    (2).旧虚拟DOM中未找到与新虚拟DOM相同的key

                                                创建新的真实DOM,随后渲染到到页面。

\


                        3. 用index作为key可能会引发的问题:

                                            1. 若对数据进行:逆序添加、逆序删除等破坏顺序操作:

                                                            会产生没有必要的真实DOM更新 ==> 界面效果没问题, 但效率低。

\


                                            2. 如果结构中还包含输入类的DOM:

                                                            会产生错误DOM更新 ==> 界面有问题。

\


                        4. 开发中如何选择key?:

                                            1.最好使用每条数据的唯一标识作为key, 比如id、手机号、身份证号、学号等唯一值。

                                            2.如果不存在对数据的逆序添加、逆序删除等破坏顺序操作,仅用于渲染列表用于展示,

                                                使用index作为key是没有问题的。

数据id作为key的真实dom渲染正确的原理图 图片.png

index作为key时dom错乱分析图 图片.png

vue监测数据改变的原理_对象

通过setter实现监视,且要在new Vue时就传入要监测的数据。

                (1).对象中后追加的属性,Vue默认不做响应式处理

                (2).如需给后添加的属性做响应式,请使用如下API:

             Vue.set(target,propertyName/index,value) 或

           vm.$set(target,propertyName/index,value)

模拟一个数据检测

//观察者模式

    function Observer(obj){

        //缺陷:未实现递归(对象嵌套对象就会出现问题)

        const keys = Object.keys(obj);

        //遍历对象当中所有的key

        keys.forEach(key => {

            Object.defineProperty(this, key, {

                get(){

                    return obj[key]

                },

                set(v) {

                  console.log(`${key}的值改变了,变为${v}`);

                  obj[key] = v;

                }

            })

        });

    }

vue监测数据改变的原理_数组

因为Vue监视的是数组这个对象,没有监视数组里面的元素

      Vue 将被侦听的数组的变更方法进行了包裹,所以它们也将会触发视图更新。这些被包裹过的方法包括:

      push()

      pop()

      shift()

      unshift()

      splice()

      sort()

      reverse()

总结vue数据监测

Vue监视数据的原理:

                1. vue会监视data中所有层次的数据。

                2. 如何监测对象中的数据?

                        通过setter实现监视,且要在new Vue时就传入要监测的数据。

                        (1).对象中后追加的属性,Vue默认不做响应式处理

                        (2).如需给后添加的属性做响应式,请使用如下API:

                                        Vue.set(target,propertyName/index,value) 或

                                        vm.$set(target,propertyName/index,value)

                3. 如何监测数组中的数据?

                                    通过包裹数组更新元素的方法实现,本质就是做了两件事:

                                        (1).调用原生对应的方法对数组进行更新。

                                        (2).重新解析模板,进而更新页面。

                4.在Vue修改数组中的某个元素一定要用如下方法:

                            1.使用这些API:push()、pop()、shift()、unshift()、splice()、sort()、reverse()

                            2.Vue.set() 或 vm.$set()

                特别注意:Vue.set() 和 vm.$set() 不能给vm 或 vm的根数据对象 添加属性!!!

                注: 数据劫持可以理解成为vue对你写在data的数据会进行加工,让它们都变成响应式的

收集表单元素

收集表单数据:

                    若:<input type="text"/>,则v-model收集的是value值,用户输入的就是value值。

                    若:<input type="radio"/>,则v-model收集的是value值,且要给标签配置value值。

                    若:<input type="checkbox"/>

                            1.没有配置input的value属性,那么收集的就是checked(勾选 or 未勾选,是布尔值)

                            2.配置input的value属性:

                                    (1)v-model的初始值是非数组,那么收集的就是checked(勾选 or 未勾选,是布尔值)

                                    (2)v-model的初始值是数组,那么收集的的就是value组成的数组

                    备注:v-model的三个修饰符:

                                    lazy:失去焦点再收集数据

                                    number:输入字符串转为有效的数字

                                    trim:输入首尾空格过滤

过滤器

过滤器:

                定义:对要显示的数据进行特定格式化后再显示(适用于一些简单逻辑的处理)。

                语法:

                        1.注册过滤器:Vue.filter(name,callback) 或 new Vue{filters:{}}

                        2.使用过滤器:{{ xxx | 过滤器名}}  或  v-bind:属性 = "xxx | 过滤器名"

                备注:

                        1.过滤器也可以接收额外参数、多个过滤器也可以串联

                        2.并没有改变原本的数据, 是产生新的对应的数据

内置指令

复习之前学过的指令

我们学过的指令:

                        v-bind  : 单向绑定解析表达式, 可简写为 :xxx

                        v-model : 双向数据绑定

                        v-for   : 遍历数组/对象/字符串

                        v-on    : 绑定事件监听, 可简写为@

                        v-if        : 条件渲染(动态控制节点是否存存在)

                        v-else  : 条件渲染(动态控制节点是否存存在)

                        v-show  : 条件渲染 (动态控制节点是否展示)

v-text指令

                        1.作用:向其所在的节点中渲染文本内容。 (纯文本渲染)

                        2.与插值语法的区别:v-text会替换掉节点中的内容,{{xx}}则不会。这里有点不太灵活

v-html指令

                        1.作用:向指定节点中渲染包含html结构的内容。

                        2.与插值语法的区别:

                                    (1).v-html会替换掉节点中所有的内容,{{xx}}则不会。

                                    (2).v-html可以识别html结构。

                        3.严重注意:v-html有安全性问题!!!!

                                    (1).在网站上动态渲染任意HTML是非常危险的,容易导致XSS攻击。

                                    (2).一定要在可信的内容上使用v-html,永不要用在用户提交的内容上!

v-cloak指令(没有值)

                1.本质是一个特殊属性,Vue实例创建完毕并接管容器后,会删掉v-cloak属性。

                2.使用css配合v-cloak可以解决网速慢时页面展示出{{xxx}}的问题。

v-once指令

                        1.v-once所在节点在初次动态渲染后,就视为静态内容了。

                        2.以后数据的改变不会引起v-once所在结构的更新,可以用于优化性能。

v-pre指令

                    1.跳过其所在节点的编译过程。

                    2.可利用它跳过:没有使用指令语法、没有使用插值语法的节点,会加快编译。

自定义指令

                一、定义语法:

                        (1).局部指令:

                            new Vue({directives:{指令名:配置对象} })   或  new Vue({directives: {指令名:回调函数}})

                        (2).全局指令:

                            Vue.directive(指令名,配置对象) 或  Vue.directive(指令名,回调函数)

            二、配置对象中常用的3个回调:

                        (1).bind:指令与元素成功绑定时调用。

                        (2).inserted:指令所在元素被插入页面时调用。

                        (3).update:指令所在模板结构被重新解析时调用。

            三、备注:

                         1.指令定义时不加v-,但使用时要加v-;

                         2.指令名如果是多个单词,要使用kebab-case命名方式,不要用camelCase命名。


<html lang="en">

<head>

    <meta charset="UTF-8">

    <meta name="viewport"

          content="width=device-width, user-scalable=no, initial-scale=1.0, maximum-scale=1.0, minimum-scale=1.0">

    <meta http-equiv="X-UA-Compatible" content="ie=edge">

    <title>自定义指令</title>

    <script src="../js/vue.js"></script>

</head>

<body>

<!--

   需求1:定义一个v-big指令,和v-text功能类似,但会把绑定的数值放大10倍。

   需求2:定义一个v-fbind指令,和v-bind功能类似,但可以让其所绑定的input元素默认获取焦点。


<!--

  下面的这是模版,要经过vue的解析才能放到页面中,dom树里

-->

<div id="root">

    <h2>当前的n值是:<span v-text="n"></span></h2>

<!--    <h2>放大10倍后的n值是: <span v-big-number="n"></span></h2>-->

    <h2>放大10倍后的n值是: <span v-big="n"></span></h2>

    <button @click="n++">点我n+1</button>

    <p>测试指令函数所调用的时机: {{ name }} </p>

    <hr/>

    <input type="text" v-fbind:value="n"/>

</div>

<div id="root2">

    <input type="text" v-fbind:value="x"/>

</div>

<script type="text/javascript">

    Vue.config.productionTip = false;

    //此时自定义fbind指令使全局指令了,其他vue实例所管理的容器也可以使用

    //全局指令

    Vue.directive('fbind', {

        bind(el, binding){

            // console.log('bind')

            el.value = binding.value;

        },

        //指令被插入页面时

        inserted(el, binding){

            // console.log('inserted')

            el.focus();

        },

        //指令所在模版被重新解析时

        update(el, binding){

            // console.log('update');

            el.value = binding.value;

        }

    })

    const vm = new Vue({

        el:"#root",

        data:{

            name: '上海',

            n:1

        },

        //定义指令的配置项: directives

        directives:{

            /**

             big函数的调用时机:

                    1.指令与元素成功绑定(但注意此时dom元素还没有成功的被弄到页面上去)时会被调用 (首次,类似于dom元素一加载)

                    2.指令所在的模版被重新解析时会被再次调用

            **/

            //两种写法:1.对象(key-value) 2.函数

            // 'big-number'(el,binding){

            //     console.log('big被调用啦!')

            //     //收到两个参数,第一个参数代表真实dom元素,第二个参数是绑定对象,关注该绑定对象中的value属性

            //     // console.log(el,binding);

            //     //原生dom的操作

            //     el.innerText = binding.value * 10;

            // },

            big(el,binding){

                console.log(this); //注意此处this===window vue实例对象此时'不管'你写在指令里面的函数了

                console.log('big被调用啦!')

                //收到两个参数,第一个参数代表真实dom元素,第二个参数是绑定对象,关注该绑定对象中的value属性

                // console.log(el,binding);

                //原生dom的操作

                el.innerText = binding.value * 10;

            },

            //自定义fbind绑定

            //换成对象写法 对比函数简写方式其实只是多了 inserted钩子

            // fbind:{

            //     //指令与元素成功绑定

            //     // bind(el, binding){

            //     //     // console.log('bind')

            //     //     el.value = binding.value;

            //     // },

            //     // //指令被插入页面时

            //     // inserted(el, binding){

            //     //     // console.log('inserted')

            //     //     el.focus();

            //     // },

            //     // //指令所在模版被重新解析时

            //     // update(el, binding){

            //     //     // console.log('update');

            //     //     el.value = binding.value;

            //     // }

            // }

        }

    });

\


    const vm2 = new Vue({

        el:'#root2',

        data:{

            x: 1,

        }

    })

</script>

</body>

</html>


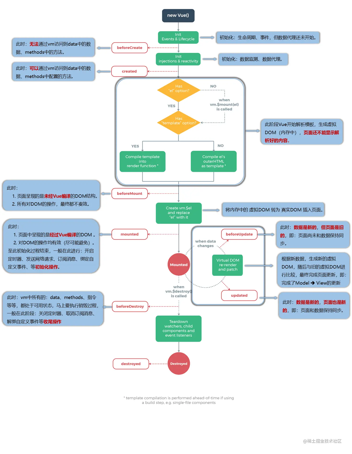
生命周期

生命周期简介

                1.又名:生命周期回调函数、生命周期函数、生命周期钩子。

                2.是什么:Vue在关键时刻帮我们调用的一些特殊名称的函数。

                3.生命周期函数的名字不可更改,但函数的具体内容是程序员根据需求编写的。

                4.生命周期函数中的this指向是vm 或 组件实例对象。

常用的生命周期钩子

                1.mounted: 发送ajax请求、启动定时器、绑定自定义事件、订阅消息等【初始化操作】。

                2.beforeDestroy: 清除定时器、解绑自定义事件、取消订阅消息等【收尾工作】。

            关于销毁Vue实例

                1.销毁后借助Vue开发者工具看不到任何信息。

                2.销毁后自定义事件会失效,但原生DOM事件依然有效。(click之类的原生事件依然会被调用)

                3.一般不会在beforeDestroy操作数据,因为即便操作数据,也不会再触发更新流程了。

生命周期图解

生命周期.png

组件

Vue中使用组件的三大步骤:

                    一、定义组件(创建组件)

                    二、注册组件

                    三、使用组件(写组件标签)

            一、如何定义一个组件?

                        使用Vue.extend(options)创建,其中options和new Vue(options)时传入的那个options几乎一样,但也有点区别;

                        区别如下:

                                1.el不要写,为什么? ——— 最终所有的组件都要经过一个vm的管理,由vm中的el决定服务哪个容器。

                                2.data必须写成函数,为什么? ———— 避免组件被复用时,数据存在引用关系。

                        备注:使用template可以配置组件结构。

            二、如何注册组件?

                            1.局部注册:靠new Vue的时候传入components选项

                            2.全局注册:靠Vue.component('组件名',组件)

            三、编写组件标签

几个注意点:

                    1.关于组件名:

                                一个单词组成:

                                            第一种写法(首字母小写):school

                                            第二种写法(首字母大写):School

                                多个单词组成:

                                            第一种写法(kebab-case命名):my-school

                                            第二种写法(CamelCase命名):MySchool (需要Vue脚手架支持)

                                备注:

                                        (1).组件名尽可能回避HTML中已有的元素名称,例如:h2、H2都不行。

                                        (2).可以使用name配置项指定组件在开发者工具中呈现的名字。

                    2.关于组件标签:

                                第一种写法:

                                第二种写法:

                                备注:不用使用脚手架时,会导致后续组件不能渲染。

                    3.一个简写方式:

                                const school = Vue.extend(options) 可简写为:const school = options

关于VueComponent

                        1.school组件本质是一个名为VueComponent的构造函数,且不是程序员定义的,是Vue.extend生成的。

                        2.我们只需要写或,Vue解析时会帮我们创建school组件的实例对象,

                            即Vue帮我们执行的:new VueComponent(options)。

                        3.特别注意:每次调用Vue.extend,返回的都是一个全新的VueComponent!!!!注意这一点很重要

                        4.关于this指向:

                                (1).组件配置中:

                                            data函数、methods中的函数、watch中的函数、computed中的函数 它们的this均是【VueComponent实例对象】。

                                (2).new Vue(options)配置中:

                                            data函数、methods中的函数、watch中的函数、computed中的函数 它们的this均是【Vue实例对象】。

                        5.VueComponent的实例对象,以后简称vc(也可称之为:组件实例对象)。

                            Vue的实例对象,以后简称vm。 vm管理着一个又一个vc,vc可以再

                        6.因为组件是可复用的 Vue 实例,所以它们与 new Vue 接收相同的选项,例如 data、computed、watch、methods 以及生命周期钩子等。仅有的例外是像 el 这样根实例特有的选项。

                          所以vm与vc属性配置并不是一模一样,尽管vc底层复用了很多vm的逻辑

   1.一个重要的内置关系:VueComponent.prototype.__proto__ === Vue.prototype
   2.为什么要有这个关系:让组件实例对象(vc)可以访问到 Vue原型上的属性、方法。

Vue和VueComponent之间内置关系分析图.PNG