怎么提交高质量的bug

447 阅读2分钟

大家好,我是Bigder

我们先熟悉一下Bug的处理流程。就会知道为什么要学习提交一个高质量的Bug了。

研发同学会有天然的自信,不觉得自己的开发的应用会有Bug、加上Bug从分析、修复、再部署到测试环境验收、关闭很耗时间。

实际工作,研发同学可能又再接手了其他新的需求,任务交叉。提交一个清晰、明确的问题能够帮助他们理清逻辑、快速修复问题、也能体现测试同学的价值,否则很可能提交的问题没有人会回应和响应

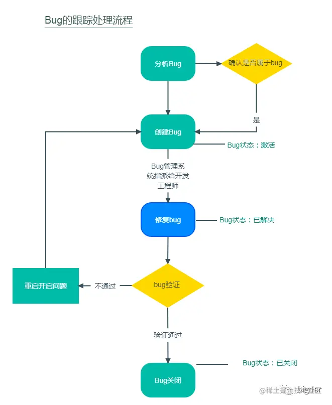
  • Bug的处理流程

图片

  • 怎么提交bug

清晰的bug,能看懂、有步骤、输入、输出、数据、带截图、有日志

标题

标题格式,需求名_版本号_业务模块名_问题描述

「前置条件」

明确指出所提交的Bug是在怎么样的情况下出现的,当所发现Bug前提条件为空时、

填[无]

「测试步骤」

简明清晰分步骤描述如何复现Bug问题,步骤用序号编排,举例:

    1、admin/admin123,登录:bigder.com(哈哈,网址不是我的)

    2、点击、授权**->**设置->开启

    3、系统提示错误

UI类型:Bug需要上传截图和圈出明确标识(加相应的红框标识)

功能类型:录制一个上传视频文件,上传格式MP4为主(尤其是APP类、视频图动图容易辨识)

崩溃类型:Bug则需要上传视频和输出的log日志

「预期结果」

_-需求、原型要求的结果,_期望结果不要包含测试步骤,要是简单的一个结果

如:授权开启成功

「实际结果」

-实际测试得到的结果。期望结果和实际结果要相互对应

如:授权开启失败

Bigder

软件测试、测试管理、职场、简历建议经验,助力测试初级测试岗进综合能力提升。

52篇原创内容

公众号

有帮助到你,请转发、点赞、在看三连走起,感谢支持。

如果想阅读更多文章,请关注我的公众号「Bigder」

以上,

Bigder

软件测试、职场、日常思考,欢迎你加入免费的软件测试人星球

1、当前免费的 2、软件测试技能交流 3、可以随时留言提问、一起交流吧

欢迎小伙伴,留言或加入[知识星球]平台交流。

知识星球下载地址:www.zsxq.com/

图片



本文使用 文章同步助手 同步