git-flow 介绍与使用

1,987 阅读1分钟

git-flow教程

推荐使用

Sourcetree

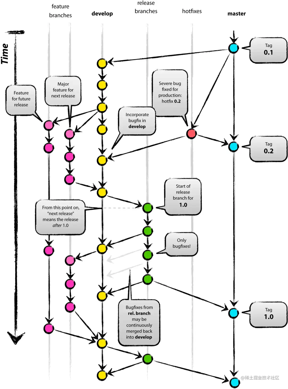
git flow 介绍

分支名作用
master主分支,用于uat发布或最终发布,绝不可直接push
develop主开发分支,基于master分支克隆,只能从其它分支合并
feature功能开发分支,基于develop分支克隆,用于新功能新需求的开发
release测试(sit环境)分支,提交给测试人员进行功能测试及在本分支进行BUG修复
hotfix补丁分支,基于master分支克隆,用于uat或正式环境的版本进行BUG修复

image.png

image.png

image.png

git flow 使用

初始化

// (默认分支名)
git flow init -d
场景分支前缀
新功能feature
预发布release
热修复hotfix

feature 场景

  • 新功能开始开发:
 // git checkout -b feature/<feature-name> develop
 
 git flow feature start <feature-name>
  • 需要将本地代码提交到远程仓库:
// git push origin feature/<feature-name>
// git push --set-upstream origin feature/<feature-name>
// git push origin

git flow feature publish <feature-name>
  • 当功能开发完毕后就将进入测试阶段:
// git checkout develop
// git merge feature/<feature-name>
// git branch -d feature/<feature-name>

git flow feature finish <feature-name>

release 场景

  • 提测准备:
git flow release start <release-name|1.0.0>

  • 需要将本地代码提交到远程仓库:
git flow release publish < release-name|1.0.0 >

  • 待测试通过后需要发布UAT版:
// git fetch,拉取最新的代码
// 将分支合并到master分支
// 生成tag
// 将分支合并到develop分支
// 删除release/<release-name>分支
// 切换回develop分支

git flow release finish < release-name|1.0.0 >

  • 推送到远程仓库:
git push origin –all
git push origin --tag

hotfix 场景

如果在uat或者线上发现了bug,需要进行紧急修复的时候,就需要用到了hotfix场景。

例如当前版本: 1.0.0.b0、1.0.0

  • uat bug:
git flow hotfix start <hotfix-name|1.0.0.b1>
git flow hotfix finish <hotfix-name|1.0.0.b1>

  • 正式环境 bug:
git flow hotfix start <hotfix-name|1.0.1>
git flow hotfix finish<hotfix-name|1.0.1>