攻不下dfs不参加比赛(二十三)

136 阅读4分钟

Offer 驾到,掘友接招!我正在参与2022春招打卡活动,点击查看活动详情

为什么练dfs

相信学过数据结构的朋友都知道dfs(深度优先搜索)是里面相当重要的一种搜索算法,可能直接说大家感受不到有条件的大家可以去看看一些算法比赛。这些比赛中每一届或多或少都会牵扯到dfs,可能提到dfs大家都知道但是我们为了避免眼高手低有的东西看着自己很明白就是写不出来。为了避免这种尴尬我们这几天乘着这个活动练练,好了我们话不多说开始肥学。

PS:这两天发现有的肥友不知道什么是DFS我还是简单说一下吧不然这题很难做下去。

深度优先搜索属于图算法的一种,英文缩写为DFS即Depth First Search.其过程简要来说是对每一个可能的分支路径深入到不能再深入为止,而且每个节点只能访问一次.

在这里插入图片描述

举例说明之:下图是一个无向图,如果我们从A点发起深度优先搜索(以下的访问次序并不是唯一的,第二个点既可以是B也可以是C,D),则我们可能得到如下的一个访问过程:A->B->E(没有路了!回溯到A)->C->F->H->G->D(没有路,最终回溯到A,A也没有未访问的相邻节点,本次搜索结束).简要说明深度优先搜索的特点:每次深度优先搜索的结果必然是图的一个连通分量.深度优先搜索可以从多点发起.如果将每个节点在深度优先搜索过程中的"结束时间"排序(具体做法是创建一个list,然后在每个节点的相邻节点都已被访问的情况下,将该节点加入list结尾,然后逆转整个链表),则我们可以得到所谓的"拓扑排序",即topological sort. [1]

题目

给定一个 N 叉树,找到其最大深度。

最大深度是指从根节点到最远叶子节点的最长路径上的节点总数。

N 叉树输入按层序遍历序列化表示,每组子节点由空值分隔(请参见示例)。

示例 1:

在这里插入图片描述

输入:root = [1,null,3,2,4,null,5,6]
输出:3

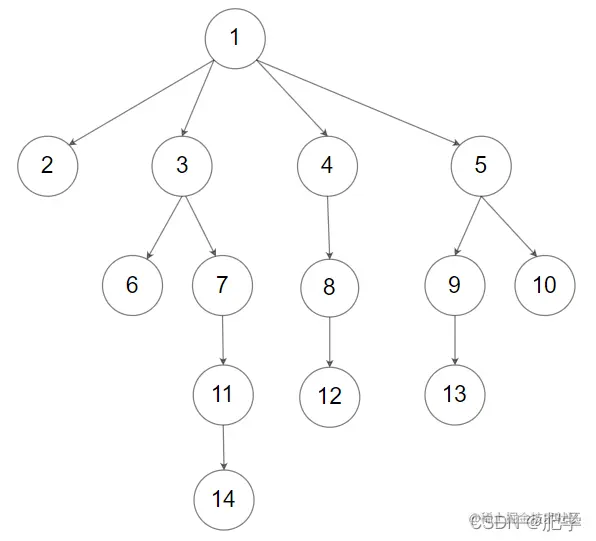
示例 2: 在这里插入图片描述

输入:root = [1,null,2,3,4,5,null,null,6,7,null,8,null,9,10,null,null,11,null,12,null,13,null,null,14]
输出:5

思路:如果根节点有 NN 个子节点,则这 NN 个子节点对应 NN 个子树。记 NN 个子树的最大深度中的最大值为 \textit{maxChildDepth}maxChildDepth,则该 NN 叉树的最大深度为 \textit{maxChildDepth} + 1maxChildDepth+1。

每个子树的最大深度又可以以同样的方式进行计算。因此我们可以用「深度优先搜索」的方法计算 NN 叉树的最大深度。具体而言,在计算当前 NN 叉树的最大深度时,可以先递归计算出其每个子树的最大深度,然后在 O(1)O(1) 的时间内计算出当前 NN 叉树的最大深度。递归在访问到空节点时退出。

解一:易懂版

/*
// Definition for a Node.
class Node {
    public int val;
    public List<Node> children;

    public Node() {}

    public Node(int _val) {
        val = _val;
    }

    public Node(int _val, List<Node> _children) {
        val = _val;
        children = _children;
    }
};
*/

class Solution {
    public int check(Node root){
       if(root==null)return 0;
       int maxd=0;
       for(Node n:root.children){
           int temp=check(n);
           maxd=Math.max(maxd,temp);
       }
       return maxd+1;
    }
    public int maxDepth(Node root) {
        
        return check(root);
    }
}

重要的事情

如果你在学习python或者Java哪怕是C遇到问题都可以来给我留言,因为在学习初期新手总会走很多弯路,这个时候如果没有有个人来帮一把的话很容易就放弃了。身边很多这样的例子许多人学着学着就转了专业换了方向,不仅是自身问题还是没有正确的学习。所以作为一个过来人我希望有问题给我留言,说不上是帮助就是顺手敲几行字的事情。