该文章是讨论在不使用https协议的情况下,如何设计数据安全传输方案。该方案已考虑防否认、防篡改、防重放攻击等场景,具体Java代码实现可以使用 cn.hutool.hutool-crypto 工具类库里对称加密和非对称加密等现成方法。
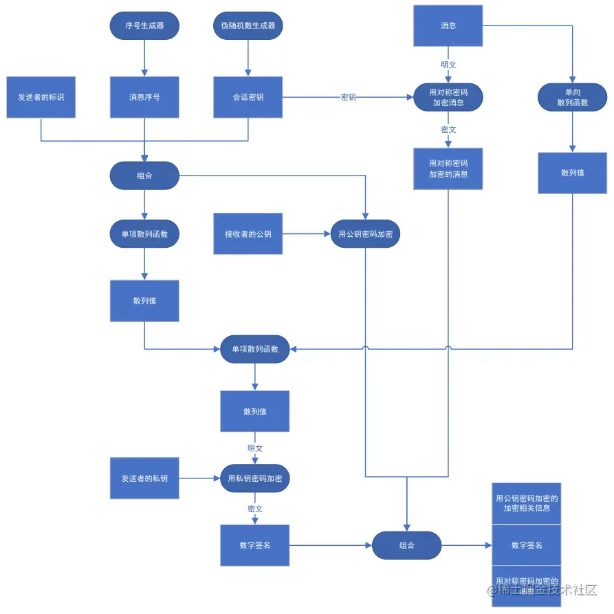
数据发送方加密处理
数据接收方解密处理
相关资料和链接
- 【图解密码技术(第3版)/图灵程序设计丛书】写的密码相关知识不错。
- 测试证书生成 myssl.com/create_test…
- CRT/PEM转换PFX证书格式 www.sslaaa.com/tools/crt_t…