最新版『PMP考试大纲』百度云下载~

244 阅读4分钟

项目管理专业人士 (PMP®) 考试内容大纲 ,中国大陆 2021 年第二次考试起适用。

前言

项目管理协会 (PMI) 面向项目经理提供专业认证,即项目管理专业人士 (PMP®)。PMI 的专业认证考试开发 过程与其他项目管理认证考试开发实践截然不同。 PMI 的认证过程与行业的最佳实践(例如《教育与心理 测试标准》(Standards for Educational and Psychological Testing) 是相符的。PMP® 认证还获得了国际公 认的 ISO 17024 标准的正式认可。

这一认证过程关键部分包括组织希望提供有效且可靠的专业资格认证考试,将“角色界定研究”(RDS) 或 “工作任务分析”(JTA) 作为创建考试内容的基础。该过程使用了知识和任务驱动的准则来评估从业者的 能力,并确定了作为项目经理的角色根据行业标准应表现的各种知识、任务和技能的显著性、重要性和频率。

在今年的 PMP 更新中,PMI 进行了一项全球实践分析市场调查研究,得到了行业的众多趋势,而这些趋 势在以前的 PMP 考试中从未涉及。这些趋势被用作工作任务分析的输入,可确保 PMP 考试的有效性和相 关性。事实上,通过验证确保考试的结果是适当地测量和评估作为项目管理实践者所需的特定知识和技能。 因此,工作任务分析可保证每场考试都能有效衡量实际环境中项目管理专业的所有要素。

PMP 证书持有者可以确信,他们获得的专业认证是根据测试开发的最佳实践和基于建立这些标准的从业者 的投入而制定的。

PMP 考试是获得专业认证的重要活动,因此 PMP 考试必须准确反映项目管理从业者的实践。考试的所有 问题均由合格的 PMP 证书持有者编写和认真审阅,而且参考了至少两部学术文献。这些问题是根据 《PMP 考试内容大纲》设计,旨在确保为有效考试编制所需的适当数量的问题。

PMI 聘请 Alpine Testing Solutions 开发全球《PMP 考试内容大纲》。 Alpine Testing Solutions 提供了适 用于认证和教育项目的心理测量、测试开发和证书管理解决方案。

最后,本更新后的《PMP 考试内容大纲》与《项目管理知识体系指南》(下称《PMBOK® 指南》)(第 6 版)之间存在显著区别。虽然二者之间存在一些共同之处,但非常重要的需指出的是,参与上述研究的 志愿者工作组不受《PMBOK®指南》约束。

考试内容大纲

下表列出了考试中将出现的各个领域问题所占的比例。

PMP考试最新占比

重要注意事项: 通过工作任务分析开展的研究证实,当今的项目管理从业者在各种项目环境中工作,并使 用不 同的项目方法。

因此,PMP 认证将体现这一点,并涵盖整个价值交付范围内的各种方法。

在考试中约一半的内容将体现项目管理中的预测法,另一半将体现敏捷方法或混合方法。

预测法、敏捷方法和混 合方法将体现在上文所列的三个领域之中,而非孤立地用于任何特定的领域或任务。

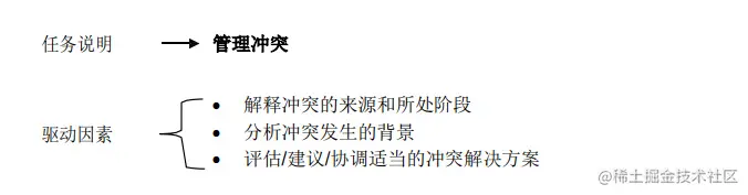
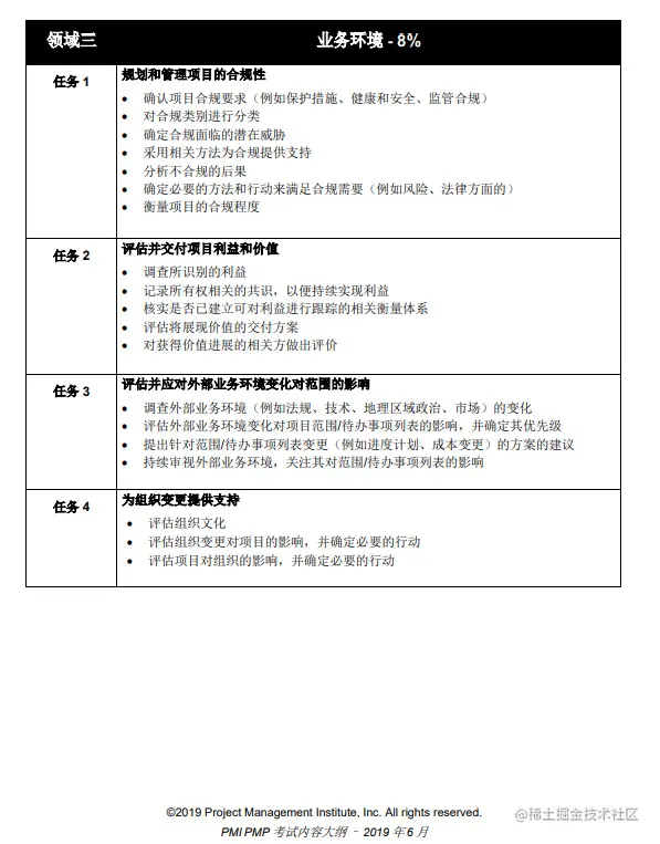
领域、任务和驱动因素

您将在本文件中发现更新后的《PMP 考试内容大纲》。 我们已根据客户和相关方的反馈着手简化了《PMP 考试内容大纲》的结构形式,使其更易于理解和解释。

您将在以下各页里找到“角色界定研究”所定义的领域、任务和驱动因素。

  • 领域: 定义为对项目管理实践非常重要的高层级知识。
  • 任务: 项目经理在各领域的基本职责。
  • 驱动因素: 与任务相关的工作实例。 请注意,驱动因素并非穷尽式列举,而只是提供几个例子来 帮助展示任务所包含的内容。

下面是新任务结构的一个示例:

​更多PMP资讯在公众号:胖墩 小盒

\