虚拟DOM

166 阅读2分钟

背景

随着项目上不断扩展,所操作DOM次数增加,带来极大性能损耗(在更新节点时候 直接去除旧节点 性价比并不高

React Angular对DOM处理 React的虚拟DOM操作 Angular脏检查

Vue.js 1.0 更细粒度绑定更新视图(能直接知道什么节点使用已改变的状态 直接对节点操作 不需要对比 但有极大内存开销以及一些依赖追踪的开销

Vue.js 2.0 中等粒度———虚拟DOM

作用

  1. 提升性能 减少对不必要的DOM操作

虚拟DOM

image-20220221194039493.png

VNode

不同类型的vnode实例表示不同类型的DOM元素 描述怎么去创建真实的DOM节点

每次渲染视图是都是先创建vnode,然后使用它创建真实DOM插入到页面中 因此在后面每次需要重新渲染视图时 将新创建vnode和上一次缓存vnode进行比较 找出这些不一样的地方并基于此去修改真实的DOM

当状态发送变化时 只通知到组件级别 然后组件内使用虚拟DOM渲染视图

类型

注释节点 text isComment

文本节点 text

元素节点 tag data children context

组件节点 componentOptions(参数) componentInstance

函数式节点 functionalContext functionalOptions

克隆节点 isCloned

Diff

Diff算法只会比较同一层级的节点

patch

目的:对比新旧vnode区别 根据结找到需要更新节点进行更新

因为DOM操作的执行速度远不如js的运算速度 把大量的DOM操作由js执行 大大减少DOM操作 显著提升性能

新增/删除节点

image-20220221210453859.png

image-20220221210701124.png

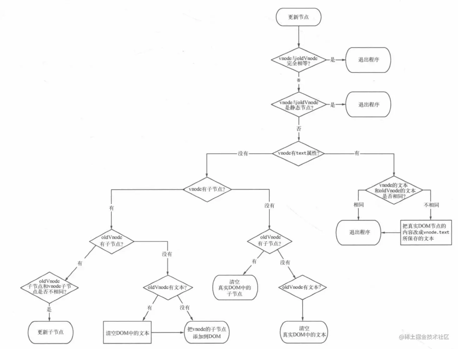
更新节点

image-20220221211410500.png

源码逻辑

image-20220221211506000.png

子节点操作

v-for 的key的设置

key作用 在新旧虚拟节点比较时候(比较时候 会根据key值判断某个值是否发生修改

如果没有key 不能很好重用旧的节点