前端性能优化实践之 GZIP http2(6)

337 阅读3分钟

1、Gzip 经典且实用

image.png

  • 如何配置 Nginx 启动 Gzip ?

     1mac 安装 homebrew https://brew.sh/
     2、安装 nginx brew i nginx
     3
  • ngnix 基本启动停止 www.kancloud.cn/sxlcjqq/int…

  • 查看路径

image.png

  • 然后 就可 看到配置文件 端口

  • 然后将自己打包的 build 文件夹 放到 nginx 服务器上, 此处 需要将打包 build 放在一个位置,然后 nginx 配置 找到这个地方

image.png

image.png

  • 然后 wq 保存退出

image.png

  • 刷新页面 localhost:80 非常nice !

image.png

  • 当前我们看一下 没有压缩的 大小 主要看 bundle.js 文件

image.png

  • 接下来 就是 配置一下 Gzip 压缩

image.png

  • 这个地方 容易敲错 导致不生效 放出来


    gzip_disable "msie6";


    gzip_comp_level 6;


    gzip_min_length 1100;


    gzip_proxied any;


    gzip_types

       text/plain

       text/css

       text/js

       text/xml

       text/javascript

       application/javascript

       application/x-javascript

       application/json

       application/xml

       application/rss+xml

       image/svg+xml/javascript;

       gzip_static on;

    gzip_vary on;

    gzip_buffers 4 16k;

    gzip_http_version 1.1;
  • 压缩后 bundle.js 文件大小 ,非常 nice的进行了 压缩 !

image.png

  • 还有一个问题 brew-core 有问题 解决一下

  • 安装时 出现 这个问题 怎么解决 image.png

  • 这直接输入这个git config --global --unset http.proxy

  • 问题解决 非常 nice ~

image.png

2、启用 keep-alive ? 参数:设置超时时长和最大请求数

image.png

  • 可以在两个地方 看到这个详细的信息

     1、network
     2、终端 命令行 curl -v http://127.0.0.1:80 可以看到请求返回的详细信息
    
  • network

image.png

  • 终端 命令行

image.png

  • 我们需要 在 nignx 配置一下

image.png

  • timeout:指定了一个空闲连接需要保持打开状态的最小时长(以秒为单位)

  • requests:在连接关闭之前,在此连接可以发送的请求的最大值

3、http 资源缓存 ? (重要 蛮多 )

image.png

  • 重要的部分html 一般进行协商缓存/不缓存,用户需要拿到最新的资源 , js/css 需要进行缓存

image.png

  • nginx 如何 配置 这个地方 暂时不敲了,配置之后 可看到 对应的缓存时间

image.png

  • Google 会使用 serviceworker 来帮助缓存

4、 service workers ?

  • 离线存储资源,使得离线后还可访问,会存在 客户端,常规只存储基本的 js css html , 不要存储 mp4 大图片

image.png

  • 尝试使用 它

create-react-app.dev/docs/making…

直接在 index.js 更改一下配置

image.png

  • 详细 原理部分 后续 补上

image.png

5、 http2 的升级 ?

  • 适合场景

image.png

  • 知乎 挺多的 h2

image.png

  • 对比 http1 http2 有什么优势?

      1、安全性 h1采取文本传输方式 h2 采取二进制传输方式
      2、多路复用,可以同时发起/接受多个请求
      3、server push 
    

1 server push

image.png

2 多路复用

image.png

3 二进制传输

image.png

4 头部压缩

image.png

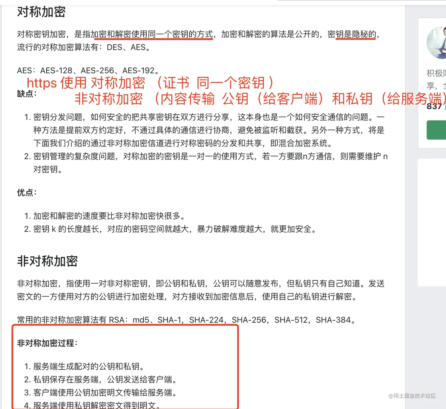
  • 多说一句 https

image.png

  • 如何生成一个 自己的个人签名证书 ssl 证书

敲下面这几个命令

// 辅助得到私钥
openssl genrsa -des3 -passout pass:x -out server.pass.key 2048

// 得到私钥
openssl rsa -passin pass:x -in server.pass.key -out server.key 

// 生成 csr
openssl req -new -key server.key -out server.csr 

openssl x509 -req -sha256 -days 3650 -in server.csr -signkey server.key -out server.crt 
  • 敲完之后 就可得到这个

image.png

  • 需要找到 位置 为下面配置 准备 直接在文件搜索 名称就可拿到 然后时间排序一下

  • 如何配置 nginx 实现 http2 ?


    #

    server {

        listen       443 ssl http2;

        server_name  localhost;

        ssl on;

        ssl_certificate      /Users/fhj/Desktop/server/server.crt;

        ssl_certificate_key  /Users/fhj/Desktop/server/server.key;

        ssl_session_cache    shared:SSL:1m;

        ssl_session_timeout  5m;

        ssl_ciphers  HIGH:!aNULL:!MD5;

        ssl_prefer_server_ciphers  on;

        location / {

            root   /Users/fhj/Desktop/build;

            index  index.html index.htm;

        }

    }

image.png

  • 有个小插曲

image.png

  • 页面效果展示 成功使用了 h2 非常的开心 !!!

image.png

  • 当然 重点应该是 看 请求数量和速度 ,不过 因为本地 demo 很简单,并不能看出 明显提升,技术实验场景也非常重要 ~

6、服务端渲染 SSR ?

  • 好处

image.png

  • 客户端 服务端渲染 对比

image.png

  • 适合场景

image.png

image.png