云原生网络代理-MOSN 路由框架详解

1,217 阅读8分钟

文|曹先胜,e签宝中间件开发

负责e签宝中间件开发和维护,包括 MQ、网关、微服务、数据同步、全链路压测等

贡献者前言

「 开源就是在使用中,共同成长的过程 」

从 2018 年学习 SOFAStack 的一些开源项目,到如今深入使用 MOSN,伴随着 SOFA 走到四周年。

因为兴趣也接触了不少的开源社区,唯独对 SOFA 社区的组件体验颇多, 例如 SOFAArk、SOFARPC、MOSN。长年混迹在钉钉群里提问题,都能得到及时回复,这对我们研究 MOSN 有很大的帮助。也因此通过 MOSN 的代码设计,学习到了很多关于 Sidecar 的设计理念。

我们使用 MOSN 的出发点是公司框架使用了很多的中间件,每个中间件有自己的依赖,这些依赖经常性的会发生冲突。虽然我们使用了类似 Spring Boot 的 Pom 管理机制,但升级框架过程中,如果有同学自行引入了 jar 包,就不可避免的会发生 jar 冲突。为了解决这个问题,我们调研了很多方案,最终认为 Service Mesh 是解决这个问题的一个比较合适的方案。

同时,也调研了一些其他的开源产品,经过内部讨论和各种取舍,我们选择了MOSN。

在使用 MOSN 时,因为要对接 Eureka,需要进行动态路由,而官网关于路由的文章不是很多。因此,在自己和烈元老师学习后,总结了这样一篇路由分享文章。

MOSN 作为网络边缘代理组件,路由功能是核心功能,本文将介绍 MOSN 路由如何使用,以及 MOSN 路由的一些高级使用技巧,欢迎大家留言指导。

路由基本设计

在 MOSN 的路由设计中,Cluster 和 Route 是高度关联的,说白了 Route 的配置,就是为了表达如何准确找到你想找到的 Cluster,另外一个 Cluster 可以有多个 Host 机器。

例如一个 Cluster 有 100 台机器,其中有 50 台是 v1 版本,50 台是 v2 版本,如何根据一些特定的规则,准确地把请求路由到 v1 版本或者 v2 版本呢?

再例如,我想根据 Header 里的某个值,再将这个值和“配置中心”里的某个值进行计算,才能找到 Cluster,那么我该如何配置呢?

  • 首先,我们看最简单的路由设置。

weekly.jpg

上图是一个简单的 Json 配置。其中,Cluster Manager 和 Routers 的配置是路由的关键。我们可以根据 Cluster Manager 配置多个 Cluster,每个 Cluster 配置多个 Host。

然后在 Routers 配置中,根据一些规则,告诉 MOSN 如何将请求路由到 Cluster 中。

如下图:

weekly.jpg

此配置表示,现在有一个 Rouer 配置名为 Server_Router,有一个虚拟主机,可配置多个域名,这里匹配所有域名。

同时,这个域名有多个路由配置,这里暂且配置了一个路由配置:前缀匹配,只要是 / 开头的,就转发到 ServerCluster 里的 Host 中,也就是下面的 Cluster Manager 配置里的 ServerCluster。

这样,就实现了一个简单的 MOSN 路由的配置。

动态路由 Cluster

大部分情况下,如果我们的路由逻辑很简单,例如根据 Header 里的某个名字,找到对应的 Cluster,代码或者配置就是这么写的:

router := v2.Router{
    // header 匹配
    RouterConfig: v2.RouterConfig{
        Match: v2.RouterMatch{
            Headers: []v2.HeaderMatcher{
                // 这个 header 匹配, 就转发到 app.Name cluster.
                {
                    Name:  "X-service-id",
                    Value: app.Name,
                },
            },
        },
        // cluster 名称匹配.
        Route: v2.RouteAction{
            RouterActionConfig: v2.RouterActionConfig{
                ClusterName: app.Name,
            },
        },
    },
}
r.VirtualHosts[0].Routers = append(r.VirtualHosts[0].Routers, router)

上面代码的意思是如果 Header 里有 X-service-id 这个 kv,那么就能找到下面 RouteAction 对应的 Cluster 了。

那如果是更复杂的逻辑呢?

比如利用请求里的 Header 和“配置中心”的某个值进行计算,如何才能找到 Cluster呢?

此时,通过配置已经无法解决这个需求,因为这其中涉及到了计算逻辑,MOSN 通过动态配置可以支持该需求。

如下图配置:

weekly.jpg

我们设置了一个("Cluster_Variable": "My-ClusterVariable") 的 KV 配置。

同时,我们还需要在 StreamFilter 中,利用变量机制设置 key 为 “My-ClusterVariable” 的 Value ,这个 Value 就是计算出来的 Cluster 名称。

代码如下:

// 先注册这个 key 到变量表中。
func init() {
  variable.Register(variable.NewStringVariable("My-ClusterVariable", nil, nil, variable.DefaultStringSetter, 0))
}

var clusterMap = make(map[int]string, 0)

func (f *MyFilter) OnReceive(ctx context.Context, headers api.HeaderMap, buf buffer.IoBuffer, trailers api.HeaderMap) api.StreamFilterStatus {
  l := len(clusterMap)
    // 找 Cluster
  cluster := // 执行一些计算
    // 设置到上下文变量中。这个 key 必须和配置文件中保持一致。
  variable.SetString(ctx, "My-ClusterVariable", cluster)
  return api.StreamFilterContinue
}

MOSN Subset

如上面所述,我们经常有在一个集群里有多个版本,如何根据某些标签将请求路由到指定的版本呢?

通常,我们会使用 Subset 方案,即“子集合”。可在一个 Cluster 里面,为每个应用打标。同时我们的路由也配置相关的配置(MOSN 称为 Metadata),实现较为复杂的路由。

MOSN 官方文档中,简单介绍了 Metadata 的使用。

下面让我们更详细的介绍 Subset 的使用:

weekly.jpg

上图中左边是 Cluster Host 配置,右边是 Router 配置。

这个路由配置的 Match 意思是:当请求者的 Header 里指定了 Name 和 Value,且其值匹配这个路由值 Service 和 Service.Green,那么该请求就被路由到了这个 Cluster_Subset 集群中。

这个集群可能有多个机器,那么需要这个机器的元数据和路由配置的元数据相同, 必须都是 Subset:Green,才能匹配上这个 Host,否则提示找不到(fall_back_policy 策略是 0 为前提)。

由此,我们解决了一个 Cluster 里面有多个版本的 Host 的路由问题。

再进一步,一个 Cluster 会有多个 Host,每个 Host 可能有不同的 Subset,这可能就需要很多的路由,如果都使用配置文件的方式写死,就比较麻烦。

MOSN 支持基于 stream filter 的方式,设置动态路由。

如下:

weekly.jpg

基于 MOSN 的变量机制,在请求级别的 VarRouterMeta 中设置 kv Metadata 组合,效果和上面配置文件的方式类似。

另外,如果路由配置中配置 Metadata,请求级别也配置了 Metadata。那么, MOSN 会将 2 个元数据进行合并,和 Host 进行匹配,这个逻辑 pkg/proxy/downstream.go:1497 代码中有体现。

来个简单的例子,例如分组里指定机器调用:

1.请求时:可在 Header 里指定 IP,并在 VarRouterMeta 里设置这个 IP

2.Host 配置:可在 Metadata 里配置 IP kv,例如 IP:192.168.2.3

如下图:

weekly.jpg

这样就能匹配到指定机器了。

ps: 关于这个例子,我们其实也可以使用 MOSN 的 ORIGINAL_DST 机制,将 Cluster 的 Type 设置为 ORIGINAL_DST(MOSN 还支持 DNS 集群类型),然后配置 cluster.original_dst_lb_config.use_header = true。我们请求的时候,在 Header 里加入Host = {目标地址}, MOSN 就会根据这个指定的 Host Header 进行转发。

当然,MOSN 也可以自定义名字,不一定要叫 Host。

来个复杂的例子:假设一个场景,单个 Host 存在于多个分组,而请求时只能指定一个分组。

如下图:

weekly.jpg

我们现在有 2 台机器,共 3 个分组:AAA、BBB、CCC。每个机器都包含 AAA 分组。现在有 3 个请求,每个请求都是不同的分组。

此时,我们该如何配置元数据呢?

首先,本质上给机器加分组,其实就是打标,我们将元数据想象成 Tag 列表即可。

上面的代码展示了:我们将多个分组标签,转换成 MOSN 可以认识的元数据 kv,每个标签对应一个固定的 value true(为什么设置为 true 呢?value 自身其实在 MOSN 的 SubsetLB 中是有含义的,即最终根据请中携带的 metadata 的值去匹配 cluster 中满足条件的 Subset host entry。但由于 metadata 是个 map, 而因为我们这个例子的特殊性,只能使用 key 自身做分组,所有的 value 都保持一样,本质上任何值都是可以的)。同时注意这些 Key 都要保存到 SubsetSelectors 中,否则 MOSN 无法识别。每次调用时,我们在 Filter 里从 Header 里面取出分组标签,然后设置进“上下文变量”中。

例如:

weekly.jpg

这样,我们就能够完成更加复杂的分组路由。

那 MOSN 是如何寻找 Subset 的呢?

代码如下:

weekly.jpg

当执行 chooseHost 时,subsetLoadBalancer.findSubset 函数会根据当前请求的元数据,从 subSetLoadbalancer 里找出匹配的 Host List。

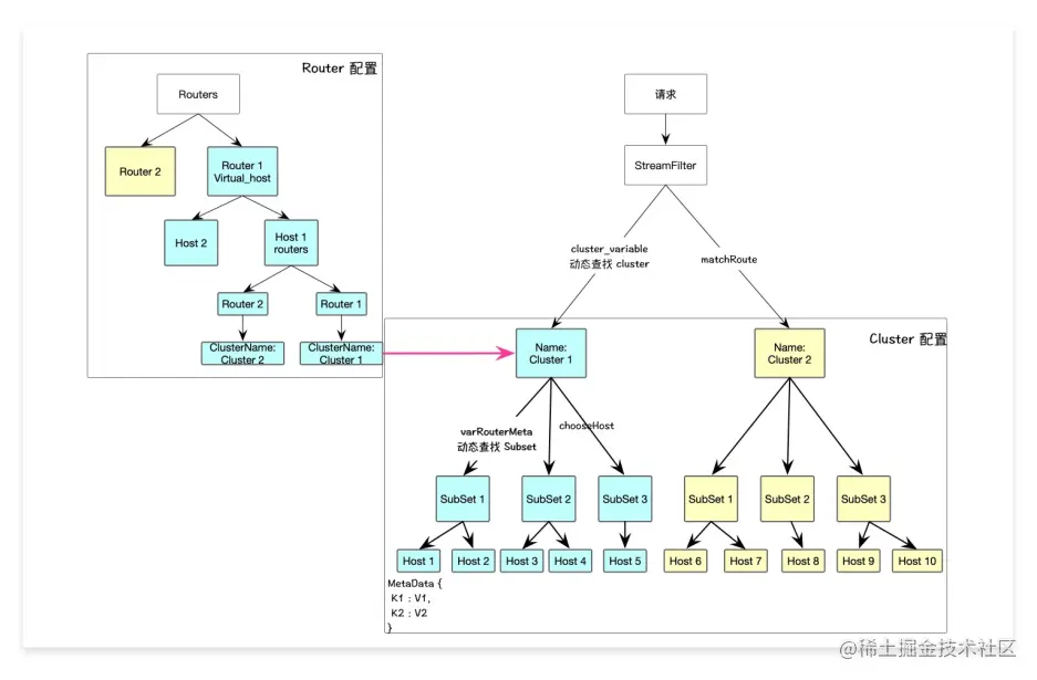
总结

我们先讲了基于简单的配置,来实现简单的 Router 和 Cluster 的配置文件路由。

再讲了可以基于 stream filter 的方式实现动态寻找 Cluster。同时 MOSN 支持 Subset,可以基于 Route 配置文件来进行路由和 Cluster Host 进行匹配,如果逻辑复杂,也可以基于 stream filter + varRouterMeta 变量的方式来动态寻找 Subset。

其实大部分情况下,我们用 Json 配置就能解决我们的路由问题。如果复杂的话,我们就用 stream filter + varRouterMeta / stream filter + cluster_variable 这两种动态机制解决我们的需求。

下面尝试用一张图来结束本文

weekly.jpg

「参考资料」

[1] Router 配置 MOSN SubsetLB 开发文档 Load Balancer Subsets

[2] Metadata 的使用

本周推荐阅读

BabaSSL 发布 8.3.0|实现相应隐私计算的需求

HAVE FUN | SOFARegistry 源码解析

BabaSSL:支持半同态加密算法 EC-ElGamal

恭喜 吕冰洁 成为 SOFAStack committer!