leetcode 61. Rotate List(python)

1,360 阅读2分钟

Offer 驾到,掘友接招!我正在参与2022春招打卡活动,点击查看活动详情

描述

Given the head of a linked list, rotate the list to the right by k places.

Example 1:

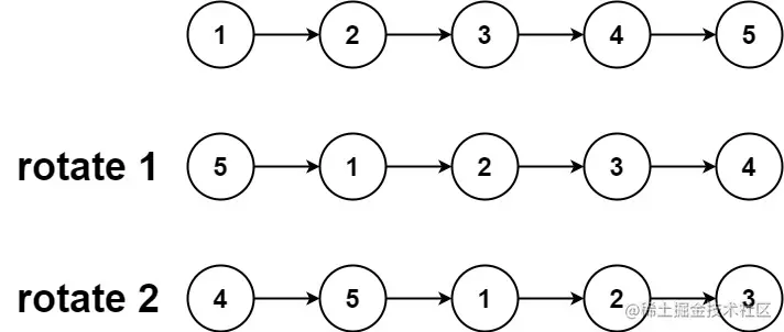
Input: head = [1,2,3,4,5], k = 2
Output: [4,5,1,2,3]

Note:

  • The number of nodes in the list is in the range [0, 500].
  • -100 <= Node.val <= 100
  • 0 <= k <= 2 * 10^9

解析

根据题意,给定链表的头指针 head ,返回将链表向右旋转 k 位之后的链表。

题意是很简单的,其实思路也就是根据题意的操作描述进行的:

  • 我们先遍历一次链表,找出链表的长度
  • 然后将链表的末尾之后再接上 head
  • 经过计算 num=N-k%N ,我们可以再从 head 往后找 num 个节点,此时其实就是经过变换之后的末尾节点,然后将末尾节点的 next 置为 None 即可
  • 最后返回经过变换之后的头节点 result 即可

时间复杂度为 O(N),空间复杂度为 O(1)。

解答

class Solution(object):
    def rotateRight(self, head, k):
        if not head or k==0:
            return head
        N = 1
        result = head
        while result.next:
            N += 1
            result = result.next
        result.next = head
        num = N - k%N 
        result = head
        end = None
        for _ in range(num):
            end = result
            result = result.next
        end.next = None
        return result

运行结果

Runtime: 43 ms, faster than 29.14% of Python online submissions for Rotate List.
Memory Usage: 13.4 MB, less than 84.00% of Python online submissions for Rotate List.

解析

其实还有一种比较笨拙的方法,那就是将所有的节点的值都放入一个列表中,然后经过计算得到需要把前 num 个节点放到列表末尾,这种解法比较直接简单,但是空间复杂度会上升到 O(N),因为新开辟了空间存放所有节点的值。时间复杂度没有变化,还是 O(N) 。

解答

class Solution(object):
    def rotateRight(self, head, k):
        if not head or k==0:
            return head
        L  = []
        while head:
            L.append(head.val)
            head = head.next
        result = dummy = ListNode(-1)
        N = len(L)
        num = N-k%N 
        L = L[num:] + L[:num]
        for v in L:
            dummy.next = ListNode(v)
            dummy = dummy.next
        return result.next
        

运行结果

Runtime: 35 ms, faster than 51.88% of Python online submissions for Rotate List.
Memory Usage: 13.5 MB, less than 60.71% of Python online submissions for Rotate List.

原题链接

leetcode.com/problems/ro…

您的支持是我最大的动力