
1.创建maven项目,添加依赖
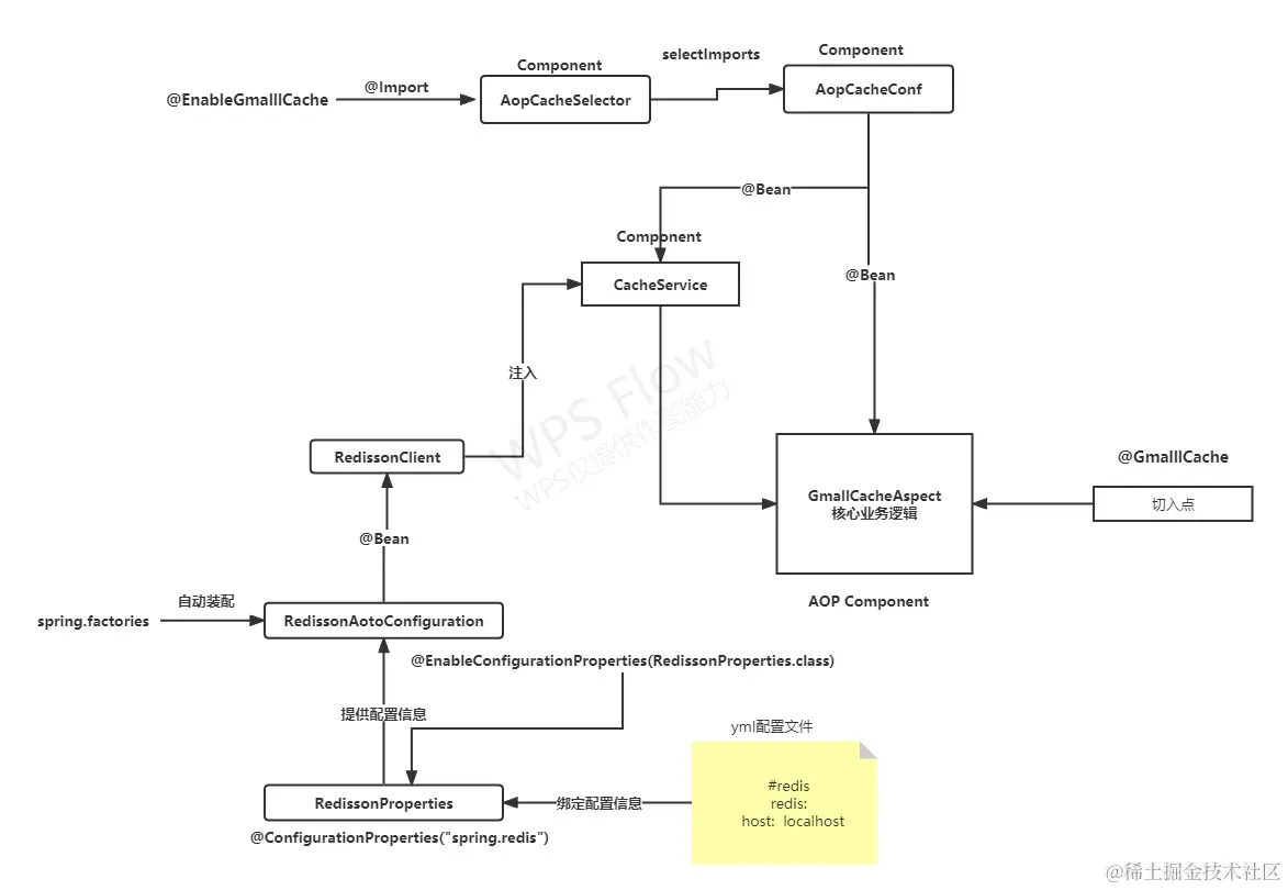
项目结构

pom.xml
<?xml version="1.0" encoding="UTF-8"?>
<project xmlns="http://maven.apache.org/POM/4.0.0" xmlns:xsi="http://www.w3.org/2001/XMLSchema-instance"
xsi:schemaLocation="http://maven.apache.org/POM/4.0.0 https://maven.apache.org/xsd/maven-4.0.0.xsd">
<modelVersion>4.0.0</modelVersion>
<groupId>com.sgg</groupId>
<artifactId>aopCache-spring-boot-start</artifactId>
<version>0.0.1-SNAPSHOT</version>
<name>aopCache-spring-boot-start</name>
<description>aopCache-spring-boot-start</description>
<properties>
<java.version>1.8</java.version>
<project.build.sourceEncoding>UTF-8</project.build.sourceEncoding>
<project.reporting.outputEncoding>UTF-8</project.reporting.outputEncoding>
<spring-boot.version>2.3.7.RELEASE</spring-boot.version>
</properties>
<dependencies>
<dependency>
<groupId>org.springframework.boot</groupId>
<artifactId>spring-boot-starter-data-redis</artifactId>
</dependency>
<dependency>
<groupId>org.apache.commons</groupId>
<artifactId>commons-pool2</artifactId>
<version>2.6.0</version>
</dependency>
<dependency>
<groupId>org.redisson</groupId>
<artifactId>redisson</artifactId>
<version>3.15.3</version>
</dependency>
<dependency>
<groupId>org.springframework.boot</groupId>
<artifactId>spring-boot-starter-aop</artifactId>
</dependency>
<dependency>
<groupId>org.springframework.boot</groupId>
<artifactId>spring-boot-starter</artifactId>
</dependency>
<dependency>
<groupId>org.springframework.boot</groupId>
<artifactId>spring-boot-configuration-processor</artifactId>
<optional>true</optional>
</dependency>
<dependency>
<groupId>org.projectlombok</groupId>
<artifactId>lombok</artifactId>
<optional>true</optional>
</dependency>
<dependency>
<groupId>org.springframework.boot</groupId>
<artifactId>spring-boot-starter-test</artifactId>
<scope>test</scope>
<exclusions>
<exclusion>
<groupId>org.junit.vintage</groupId>
<artifactId>junit-vintage-engine</artifactId>
</exclusion>
</exclusions>
</dependency>
</dependencies>
<dependencyManagement>
<dependencies>
<dependency>
<groupId>org.springframework.boot</groupId>
<artifactId>spring-boot-dependencies</artifactId>
<version>${spring-boot.version}</version>
<type>pom</type>
<scope>import</scope>
</dependency>
</dependencies>
</dependencyManagement>
</project>
2.自定义注解
1.@EnableGmalllCache 启动功能注解
package com.sgg.aopcache.cache.anno;
import com.sgg.aopcache.cache.selector.AopCacheSelector;
import org.springframework.context.annotation.Import;
import java.lang.annotation.*;
@Target(ElementType.TYPE)
@Documented
@Retention(RetentionPolicy.RUNTIME)
@Import(AopCacheSelector.class)
public @interface EnableGmalllCache {
}
2.@GmalllCache 目标方法缓存注解
@Target({ ElementType.METHOD})
@Retention(RetentionPolicy.RUNTIME)
@Documented
public @interface GmalllCache {
String cacheKey() default "";
String bloomName() default "";
String bloomValue() default "";
String lockKey() default "";
}
3.配置类
1.RedissonProperties 配置信息绑定类
/**
* redisson配置信息
*/
@Data
@ConfigurationProperties("spring.redis")
public class RedissonProperties {
private String host = "localhost"
private String addresses = ""
private String password = ""
private String port = "6379"
private int timeout = 3000
private int connectionPoolSize = 64
private int connectionMinimumIdleSize=10
private int pingConnectionInterval = 60000
public static String ADDRESS_PREFIX = "redis://"
}
2. AopCacheConf 组件配置类
public class AopCacheConf {
@Bean
public CacheService cacheService(StringRedisTemplate stringRedisTemplate,RedissonClient redissonClient)
{
if (StringUtils.isEmpty(redissonClient)){
throw new RuntimeException("请往容器中添加RedissonClient组件");
}
System.out.println("cacheService方法执行了,往容器中添加CacheService组件");
return new CacheServiceImpl(stringRedisTemplate,redissonClient);
}
@Bean
public GmallCacheAspect gmallCacheAspect(CacheService cacheService)
{
System.out.println("GmallCacheAspect方法执行了,往容器中添加GmallCacheAspect组件");
return new GmallCacheAspect(cacheService);
}
}
3.RedissonAotoConfiguration 自动装配类
@EnableConfigurationProperties(RedissonProperties.class)
public class RedissonAotoConfiguration {
@Bean
RedissonClient redissonClient(RedissonProperties redissonConfig) {
Config config = new Config();
if(StringUtils.isEmpty(redissonConfig.getHost())){
throw new RuntimeException("host is empty");
}
SingleServerConfig serverConfig = config.useSingleServer()
.setAddress(RedissonProperties.ADDRESS_PREFIX + redissonConfig.getHost() + ":" +redissonConfig.getPort())
.setTimeout(redissonConfig.getTimeout())
.setPingConnectionInterval(redissonConfig.getPingConnectionInterval())
.setConnectionPoolSize(redissonConfig.getConnectionPoolSize())
.setConnectionMinimumIdleSize(redissonConfig.getConnectionMinimumIdleSize())
;
if(!StringUtils.isEmpty(redissonConfig.getPassword())) {
serverConfig.setPassword(redissonConfig.getPassword());
}
System.out.println("RedissonClient组件创建完成");
return Redisson.create(config);
}
}
4.Selector
public class AopCacheSelector implements ImportSelector {
public String[] selectImports(AnnotationMetadata importingClassMetadata) {
System.out.println("selectImports方法执行了,往容器中添加AopCacheConf组件");
return new String[]{"com.sgg.aopcache.cache.conf.AopCacheConf"};
}
}
5.切面类
@Slf4j
@Aspect
public class GmallCacheAspect {
//没抢到默认的等待时间
private AtomicLong atomicLong = new AtomicLong(1000)
private CacheService cacheService
public GmallCacheAspect(CacheService cacheService) {
this.cacheService = cacheService
}
public GmallCacheAspect() {
}
@Around("@annotation(com.sgg.aopcache.cache.anno.GmalllCache)")
public Object around(ProceedingJoinPoint joinPoint) throws Exception {
//先拿到目标方法执行的参数
Object[] args = joinPoint.getArgs()
//拿到方法声明
MethodSignature signature = (MethodSignature) joinPoint.getSignature()
//拿到方法声明上注解
Method method = signature.getMethod()
//获取方法方法的返回值类型
final Type returnType = method.getGenericReturnType()
GmalllCache cacheAnnotation = method.getAnnotation(GmalllCache.class)
//拿到注解上的值 缓存数据的key
String cacheKeyExpr = cacheAnnotation.cacheKey()
String bloomValueExpr = cacheAnnotation.bloomValue()
//Sp EL表达式 解析
String cacheKey = parseSpel(cacheKeyExpr, joinPoint,"cacheKey")
Long bloomValue=null
if (!StringUtils.isEmpty(bloomValueExpr)){
String bloomVlaueStr = parseSpel(bloomValueExpr, joinPoint,"bloomValue")
bloomValue = Long.valueOf(bloomVlaueStr)
}
while (true){
//从缓冲中拿数据 并根据方法的返回值类型封装数据
Object dataFromCache = cacheService.getDataFromCache(cacheKey, new TypeReference<Object>() {
@Override
public Type getType() {
//返回方法对应的返回类型
return returnType
}
})
if (StringUtils.isEmpty(dataFromCache)) {
//缓存中没有数据 回源 经过布隆过滤器和锁
boolean contains = true
if (!StringUtils.isEmpty(bloomValue)){
RBloomFilter bloomFilter = cacheService.getBloomFilter(cacheAnnotation.bloomName())
//布隆过滤器判断是否有值
contains = bloomFilter.contains(bloomValue)
}
if (contains) {
//如果布隆过滤器中有这个对象
//获取注解的分布式锁 lockKey的值
String lockKeyExpr = cacheAnnotation.lockKey()
String lockKey = (String) parseSpel(lockKeyExpr, joinPoint,"lockKey")
//连接点方法的返回值对象
Object detail = null
//如果锁的值为空 不使用分布式锁 直接查数据库
if (StringUtils.isEmpty(lockKey)) {
detail = getProceed(joinPoint)
} else {
//拿到锁对象
RLock rLock = cacheService.getLock(lockKey)
boolean tryLockFlag = false
try {
//尝试加锁
tryLockFlag = rLock.tryLock()
//如果加锁成功
if (tryLockFlag) {
long curr = System.currentTimeMillis()
//查询数据库 也就是执行目标方法
detail = getProceed(joinPoint)
atomicLong.set(System.currentTimeMillis() - curr)
//
//将切入点方法查询到的数据存入缓存
cacheService.saveCacheData(cacheKey, detail, returnType)
return detail
} else {
//如果加锁失败 等待一秒后重新查询
TimeUnit.MINUTES.sleep(atomicLong.get())
}
} catch (InterruptedException e) {
log.error("加锁出现了异常")
throw new RuntimeException(e)
} finally {
try {
//加锁成功后解锁
if (tryLockFlag) {
rLock.unlock()
}
} catch (Exception e) {
log.error("解错了锁")
throw new RuntimeException(e)
}
}
}
} else {
//如果布隆过滤器中没有,返回空对象
return null
}
} else {
//缓存中有数据 返回缓存中数据
return dataFromCache
}
}
}
/**
* 执行目标方法 获取返回数据
*
* @param joinPoint
* @return
*/
private Object getProceed(ProceedingJoinPoint joinPoint) {
Object proceed = null
try {
//前置通知
Object[] args = joinPoint.getArgs()
proceed = joinPoint.proceed(args)
//返回后通知
} catch (Throwable e) {
//异常通知
throw new RuntimeException(e)
} finally {
//后置通知
}
return proceed
}
/**
* 解析spel表达式的值
*
* @param cacheKey
* @return
*/
private String parseSpel(String cacheKey, ProceedingJoinPoint joinPoint,String type) {
//拿到方法的参数值
Object[] args = joinPoint.getArgs()
//拿到方法对象
MethodSignature signature = (MethodSignature) joinPoint.getSignature()
if (args.length==0){
if (type.contains("lockKey")){
return signature.getMethod().getName()+":lockKey:"
}
if (type.contains("cacheKey")){
return signature.getMethod().getName()+":cacheKey:"
}
}
ExpressionParser parser = new SpelExpressionParser()
StandardEvaluationContext evaluationContext = new StandardEvaluationContext()
evaluationContext.setVariable("args", args)
evaluationContext.setVariable("method", signature)
String value = parser.parseExpression(cacheKey, new TemplateParserContext())
.getValue(evaluationContext, String.class)
return value
}
}
6.CacheService
CacheService接口
public interface CacheService {
<T> T getDataFromCache(String spelValue, TypeReference<T> typeReference) throws Exception;
RBloomFilter getBloomFilter(String bloomName);
RLock getLock(String lockKey);
void saveCacheData(String cacheKey, Object detail, Type returnType) throws Exception;
}
CacheServiceImpl 实现类
public class CacheServiceImpl implements CacheService {
StringRedisTemplate redisTemplate;
RedissonClient redissonClient;
ObjectMapper objectMapper = new ObjectMapper();
public CacheServiceImpl(StringRedisTemplate redisTemplate, RedissonClient redissonClient) {
this.redisTemplate = redisTemplate;
this.redissonClient = redissonClient;
}
public <T> T getDataFromCache(String spelValue, TypeReference<T> returnType) throws Exception {
String json = redisTemplate.opsForValue().get(spelValue);
if (StringUtils.isEmpty(json)) {
return null;
}
T value = objectMapper.readValue(json, returnType);
return value;
}
public RBloomFilter getBloomFilter(String bloomName) {
RBloomFilter<Object> bloomFilter = redissonClient.getBloomFilter(bloomName);
return bloomFilter;
}
public RLock getLock(String lockKey) {
return redissonClient.getLock(lockKey);
}
public void saveCacheData(String cacheKey, Object detail, Type returnType) throws Exception {
Object target = detail;
if (StringUtils.isEmpty(target)) {
redisTemplate.opsForValue().set(cacheKey,"n",30, TimeUnit.MINUTES);
}else {
String writeValueAsString = new ObjectMapper().writeValueAsString(target);
redisTemplate.opsForValue().set(cacheKey, writeValueAsString,3, TimeUnit.DAYS);
}
}
}