考研数据结构(每日一题)day20

155 阅读1分钟

考研数据结构(每日一题)

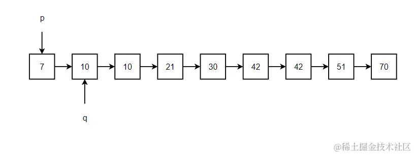
题目:在一个递增有序的线性表中,有数值相同的元素存在,若存储方式为单链表,设计算法去掉数值相同的元素,使表中不再有重复的元素。例如(7,10,10,21,30,42,42,51,70)将变为(7,10,21,30,42,51,70)

算法图解:

Snipaste_2022-03-14_09-53-34.png

算法思想:

因为是有序表,用p扫描递增单链表L,若指针p结点的值等于后继结点的值,则删除这个值,否则就移动到下一位

完整代码:

void Del_Same(LinkList &L){
    //删除表中相同的元素
    LNode *p = L -> next;     //p为工作指针
    LNode *q;
    if(p == NULL){   //若p为空,则返回
        return;
    }
    while(p -> next != NULL){
        q = p -> next;    //q指向*p的后继结点
        if(p -> data == q -> data){   //若p的值等于q的值
            p -> next = q -> next;    //释放*q结点
            free(q);    //释放相同元素值的结点
        }else{
            p = p -> next;
        }
    }

本算法的时间复杂度为0(n),空间复杂度为0(1)。还是很简单的。