Java集合概述篇——“上帝视角“全览集合框架

2,593 阅读11分钟

图1-1 脑图

概述

集合是Java中比较基础的模块,所有的集合类都处于 java.util包下,其中支持多线程的集合类位于 java.util.concurrent包下,有兴趣的朋友可以去看看相关的源代码。

本文尝试以全局的角度,一窥Java集合框架的全貌;Java集合大致上可分 3 个部分,分别为: ListSetMap;文章会依次介绍三者各自的作用以及区别。

话不多说,Let't Go!!!

迭代器Iterator

在开始介绍具体的容器之前,让我们先来看看迭代器为何物。迭代器提供了一种遍历容器中元素的方式,也即是说:我们可以通过迭代器来遍历集合元素。Iterator迭代器接口定义了迭代器所应该具有的功能,具体源码如下:

public interface Iterator<E> {
    /**
     * 判断集合是否还有下一个元素
     * @return boolean
     */
    boolean hasNext();
    /**
     * 获取下一个元素
     * @return E
     */
    E next();
    /**
     * Java8 提供的默认方法
     * 迭代的过程中不允许移除元素,会抛出操作不支持异常
     * @throws UnsupportedOperationException
     */
    default void remove() {
        throw new UnsupportedOperationException("remove");
    }
    /**
     * Java8 提供的默认方法
     */
    default void forEachRemaining(Consumer<? super E> action) {
        Objects.requireNonNull(action);
        while (hasNext())
            action.accept(next());
    }
}

迭代器 Iterator接口定义了迭代器应具备的功能,其中 hasNext()next()方法由具体的容器来实现,迭代器只能通过容器本身得到,每个容器都通过内部类实现了自己的迭代器,因此迭代器的使用方式如下:

@Test
    public void test(){
        List<Integer> list = new ArrayList<>(6);
        for (int i = 0; i < 6; i++) {
            list.add(i);
        }
        // 迭代器只能通过容器本身得到 (PS:可能有些容器会实现一些迭代器的子接口,诸如ListIterator,只是一些优化)
        Iterator<Integer> iterator = list.iterator();
        while (iterator.hasNext()) {
            System.out.println(iterator.next());
        }
    }

Collection

Collection是一个接口,它是一个高度抽象出来的接口,定义了集合的基本操作: 添加、删除、清空、遍历、是否为空、获取大小等方法。我们来看看Collection接口的类图:

图1-2 Collection类图

从图中我们可以看出,Collection接口主要有 2 个子分支: ListSet,并且定义了 AbstractCollection抽象类让其他类继承,AbstractCollection实现了 Collection中的绝大部分方法;我们可以看出 AbstractListAbstractSet都继承于 AbstractCollection

其次,我们看到 Collection接口依赖于 Iterator接口,(依赖关系:依赖就是一个类 A 使用到了另一个类 B,因此类 B 的变化会影响到类 A。比如某人要过河,需要借用一条船,此时人与船之间的关系就是依赖。表现在代码层面,为类 B 作为参数被类 A 在某个method方法中使用。)

Collection依赖于 Iterator,展现在源码中是 Collection接口定义了方法 Iterator<E> iterator(),用以返回集合的迭代器来遍历集合。在 List接口中,通过 listIterator()方法返回一个 ListIterator对象;ListIterator接口是 List特有的。

Collection接口的所有子类(直接子类和间接子类)都必须实现 2 种构造函数:无参构造函数 和 参数为 Collection的构造函数。带参数的构造函数可以用来转换 Collection的类型。下面是 Collection接口中定义的API(JDK1.8):

public interface Collection<E> extends Iterable<E> {

    // 迭代器 每个容器都通过内部类实现了迭代器
    Iterator<E> iterator();

    // 添加元素
    boolean add(E e);
    // 批量添加元素
    boolean addAll(Collection<? extends E> c);

    // 移除元素
    boolean remove(Object o);
    // 批量删除元素
    boolean removeAll(Collection<?> c);

    // 是否包含元素o
    boolean contains(Object o);
    // 是否包含元素集
    boolean containsAll(Collection<?> c);

    // 保留元素
    boolean retainAll(Collection<?> c);

    // 获取集合长度
    int size();
    // 集合是否为空
    boolean isEmpty();
    //转换成数组
    <T> T[] toArray(T[] a);
    // 清空
    void clear();

    // equals方法
    boolean equals(Object o);
    // hashCode方法
    int hashCode();

    // java8 默认方法 转换成数组
    default <T> T[] toArray(IntFunction<T[]> generator) {
        return toArray(generator.apply(0));
    }

    // java8 提供默认方法 满足条件移除元素
    default boolean removeIf(Predicate<? super E> filter) {
        Objects.requireNonNull(filter);
        boolean removed = false;
        final Iterator<E> each = iterator();
        while (each.hasNext()) {
            if (filter.test(each.next())) {
                each.remove();
                removed = true;
            }
        }
        return removed;
    }


    // java8 提供的默认方法
    @Override
    default Spliterator<E> spliterator() {
        return Spliterators.spliterator(this, 0);
    }

    default Stream<E> stream() {
        return StreamSupport.stream(spliterator(), false);
    }

    default Stream<E> parallelStream() {
        return StreamSupport.stream(spliterator(), true);
    }
}

List

List接口的定义如下:

public interface List<E> extends Collection<E> {
    //...
}

List定义中可以看出,它继承于 Collection接口,即 List是集合的一种。List是有序的队列,可以存储重复元素List中的每一个元素都有一个索引,第一个元素的索引值为0,往后的元素的索引值依次 + 1,List中允许有重复的元素。

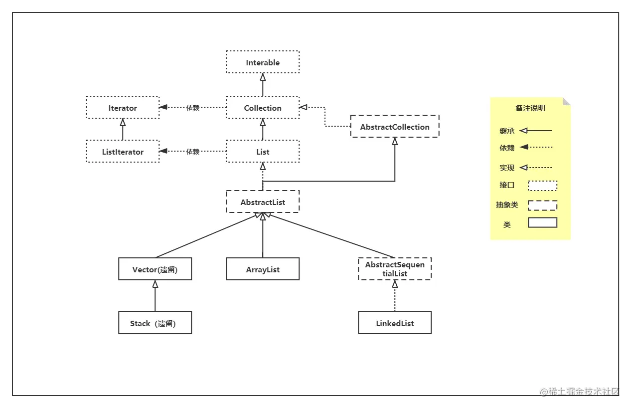
让我们来看看 List集合相关的类图:

图 1-3 List类图

从类图中我们看到,List接口继承于 Collection接口,并且于下有一个抽象类 AbstractList以及后续的具体子类: ArrayListLinkedList等。单纯从这一条链路 List ----> AbstractList ----> ArrayList/LinkedList来看,有一股 模板方法模式 的味道,顶层接口定义好了具体行为,抽象类提供了可复用的 算法骨架,然后具体子类根据自己的特点自定义实现相关功能。

回到 List上来,由于继承了 Collection接口,自然包含了其所有的API,但由于 List是有序集合,所以它也有自己额外的API:

图 1-4 List API列表

从图中我们可以看出,List接口新增的API主要有:获取元素的get()、设置元素的 set()、以及符合自身有序集合的指定索引index的添加元素方法 add(int, E)、还有获取元素索引值的 indexOf相关方法等……

具体源码如下:

public interface List<E> extends Collection<E> {

    // Query Operations
    int size();
    boolean isEmpty();
    boolean contains(Object o);
    Iterator<E> iterator();
    Object[] toArray();
    <T> T[] toArray(T[] a);

    // Modification Operations
    boolean add(E e);
    boolean remove(Object o);


    // Bulk Modification Operations
    boolean containsAll(Collection<?> c);
    boolean addAll(Collection<? extends E> c);
    boolean addAll(int index, Collection<? extends E> c);
    boolean removeAll(Collection<?> c);
    boolean retainAll(Collection<?> c);

    default void replaceAll(UnaryOperator<E> operator) {
        Objects.requireNonNull(operator);
        final ListIterator<E> li = this.listIterator();
        while (li.hasNext()) {
            li.set(operator.apply(li.next()));
        }
    }

    @SuppressWarnings({"unchecked", "rawtypes"})
    default void sort(Comparator<? super E> c) {
        Object[] a = this.toArray();
        Arrays.sort(a, (Comparator) c);
        ListIterator<E> i = this.listIterator();
        for (Object e : a) {
            i.next();
            i.set((E) e);
        }
    }

    void clear();


    // Comparison and hashing
    boolean equals(Object o);
    int hashCode();


    // Positional Access Operations
    E get(int index);
    E set(int index, E element);
    void add(int index, E element);
    E remove(int index);


    // Search Operations
    int indexOf(Object o);
    int lastIndexOf(Object o);


    // List Iterators
    ListIterator<E> listIterator();
    ListIterator<E> listIterator(int index);
    List<E> subList(int fromIndex, int toIndex);
    @Override
    default Spliterator<E> spliterator() {
        return Spliterators.spliterator(this, Spliterator.ORDERED);
    }
}

AbstractList

AbstractList抽象类的定义如下:

public abstract class AbstractList<E> extends AbstractCollection<E> implements List<E> {
    //....
}

从定义中我们可以看出,AbstractList继承了 AbstractCollection抽象类,并且实现了 List接口;它实现了 List中除 get(int index)之外的大部分方法(PS:很多方法的实现细节上只是抛出了一个UnsupportedOperationException异常,有点不太理解其含义)。

从源码上来看,AbstractList主要是提供了 迭代遍历 的相关操作(通过迭代器来实现),为后续子类提供了迭代遍历上的简化。

AbstractSequentialList

AbstractSequentialList抽象类的定义如下:

public abstract class AbstractSequentialList<E> extends AbstractList<E> {
    // ...
}

从其定义我们看看到它继承于 AbstractList抽象类,那它到底是做有什么实际上的用途呢?我们来看看它的API:

图 1-5 AbstractSequentialList抽象类API

我们可以看到,它所重写的 API中大部分都含有参数:索引index

AbstractSequentialList实现了本来只能 顺序访问/操作 的数据存储结构(例如:链表)的 get(int index)、 add(int index, E element)随机访问/操作 的方法。这句话可能有点绕,稍加解释一番:链表是一种只能顺序访问的数据存储结构,而 AbstractSequentialList抽象类对这类只能 顺序访问/操作 的数据存储结构,也提供了类数组般的随机访问/操作 的能力。其底层是基于迭代器顺序遍历(说到底还是需要遍历,只不过是它帮我们做了这一步~)来实现的。

一般情况下,对于支持随机访问的数据结构 (例如:ArrayList) 会继承 AbstractList抽象类,不支持随机访问的数据结构(例如: LinkedList)则会继承 AbstactSequentialList抽象类。但是需要注意的是: ArrayListLinkedList都大量重写了 AbstractListAbstactSequentialList的相关实现,可真是任性的小朋友呀。

前朝遗孤般的Vector和Stack

List的类图中,我们看到了两个被标注为遗留的类,分别是: VectorStack

这两个类是历史遗留产物,在JDK的后续发展中都有想对应的替代产物,Vector是线程安全的 List,在实际的开发中我们可以使用 CopyOnWriteArrayList来代替;Stack提供了栈功能,我们可以使用 LinkedList来代替。

另外,关于 ArrayListLinkedList有专门的介绍,具体参考文章:

Set

Set的定义如下:

public interface Set<E> extends Collection<E> {
    // ...
}

从定义我们可以看出,Set接口继承于 Collection,也是集合的一种,它代表的是数学概念中的集合——不能有重复的元素

通过查看源码可以看到,Set并没有像 List一般定义了自己的API;Set中的所有方法都是继承于 Collection接口。

图2-1 Set接口API

接下来看一下集合 Set的家庭成员:

图 2-2 set类图

从类图中我们可以看出,Set集合家庭中,供我们使用的主要有: TreeSetHashSet以及 LinkedHashSet这三个类。

  • TreeSet:有序的存放,线程不安全,可以对Set集合中的元素进行排序,由红黑树来实现排序,TreeSet实际上也是SortedSet接口的子类,其在方法中实现了SortedSet的所有方法,并使用comparator()方法进行排序。

  • HashSet:底层数据结构由HashMap的键来实现。不保证集合中元素的顺序,即不能保证迭代的顺序与插入的顺序一致。是线程不安全的。

  • LinkedHashSet:底层由链表实现,按照元素插入的顺序进行迭代,即迭代输出的顺序与插入的顺序保持一致。

关于这三者的详细介绍,请参考如下文章:

  • todo1:

  • todo2:

  • todo3:

Map

Map的定义如下:

public interface Map<K,V> {
    // ..
}

我们可以看到,Map接口并没有继承于 CollectionMap是一种把键对象(key)值对象(value)进行关联的容器。对于键对象(key)来说,像 Set一样,一个Map容器中的键对象不允许重复,也即键对象key是唯一的,同时一个 键对象key只能映射一个 值对象value。对于 值对象value并没有唯一性要求,理论上可以将多个 key都映射到同一个 value之上;虽然程序不会报错,但是可能会对使用者造成困扰(到底是哪个key映射过来的呢?)

注意:由于 Map中作为 key的对象将通过计算其散列函数来确定与之对应的存放 value的位置,因此任何作为 key的对象都必须实现hashCodeequals方法。

我们来看看 Map集合的家庭成员有哪些:

图3-2  Map类图

从类图中我们可以看出,Map系列集合提供的可供使用的子类有 6 个,分别为: HashMapLinkedHashMapWeakHashMapHashTable(前朝遗孤)IdentityHashMap以及 TreeMap;而实际的开发中,使用最为频繁的为: HashMapLinkedHashMap以及 TreeMap

后续的文章也会针对这 3 个 Map进行源码分析。

Map作为一个集合,所提供的功能始终跳不出这几种:新增、删除、查找等……我们来瞅瞅JDK设计者为其设计了哪些具体的API吧!

图 3 - 1 Map接口API

public interface Map<K,V> {

    // 返回集合长度
    int size();

    // 判断集合是否为空
    boolean isEmpty();

    // 是否包含指定的key
    boolean containsKey(Object key);

    // 是否包含指定value
    boolean containsValue(Object value);

    // 通过key获取对应的value
    V get(Object key);

    // Modification Operations

    // 往集合map中添加 key和value
    V put(K key, V value);

    // 根据key移除键值对,并返回对应的value
    V remove(Object key);


    // Bulk Operations
    // 批量添加key
    void putAll(Map<? extends K, ? extends V> m);

    // 清除集合map中的所有键值对
    void clear();

    // Views

    // 获取key的集合
    Set<K> keySet();

    Collection<V> values();

    Set<Map.Entry<K, V>> entrySet();

    // entry是存储的键值对对象
    interface Entry<K,V> {

        K getKey();

  
        V getValue();

        V setValue(V value);

        boolean equals(Object o);

        int hashCode();

        public static <K extends Comparable<? super K>, V> Comparator<Map.Entry<K,V>> comparingByKey() {
            return (Comparator<Map.Entry<K, V>> & Serializable)
                (c1, c2) -> c1.getKey().compareTo(c2.getKey());
        }

        public static <K, V extends Comparable<? super V>> Comparator<Map.Entry<K,V>> comparingByValue() {
            return (Comparator<Map.Entry<K, V>> & Serializable)
                (c1, c2) -> c1.getValue().compareTo(c2.getValue());
        }

        public static <K, V> Comparator<Map.Entry<K, V>> comparingByKey(Comparator<? super K> cmp) {
            Objects.requireNonNull(cmp);
            return (Comparator<Map.Entry<K, V>> & Serializable)
                (c1, c2) -> cmp.compare(c1.getKey(), c2.getKey());
        }

        public static <K, V> Comparator<Map.Entry<K, V>> comparingByValue(Comparator<? super V> cmp) {
            Objects.requireNonNull(cmp);
            return (Comparator<Map.Entry<K, V>> & Serializable)
                (c1, c2) -> cmp.compare(c1.getValue(), c2.getValue());
        }
    }

    // Comparison and hashing

    boolean equals(Object o);

    int hashCode();

    // Defaultable methods

    default V getOrDefault(Object key, V defaultValue) {
        V v;
        return (((v = get(key)) != null) || containsKey(key))
            ? v
            : defaultValue;
    }

    default void forEach(BiConsumer<? super K, ? super V> action) {
        Objects.requireNonNull(action);
        for (Map.Entry<K, V> entry : entrySet()) {
            K k;
            V v;
            try {
                k = entry.getKey();
                v = entry.getValue();
            } catch(IllegalStateException ise) {
                // this usually means the entry is no longer in the map.
                throw new ConcurrentModificationException(ise);
            }
            action.accept(k, v);
        }
    }

    default void replaceAll(BiFunction<? super K, ? super V, ? extends V> function) {
        Objects.requireNonNull(function);
        for (Map.Entry<K, V> entry : entrySet()) {
            K k;
            V v;
            try {
                k = entry.getKey();
                v = entry.getValue();
            } catch(IllegalStateException ise) {
                // this usually means the entry is no longer in the map.
                throw new ConcurrentModificationException(ise);
            }

            // ise thrown from function is not a cme.
            v = function.apply(k, v);

            try {
                entry.setValue(v);
            } catch(IllegalStateException ise) {
                // this usually means the entry is no longer in the map.
                throw new ConcurrentModificationException(ise);
            }
        }
    }

    default V putIfAbsent(K key, V value) {
        V v = get(key);
        if (v == null) {
            v = put(key, value);
        }

        return v;
    }

    default boolean remove(Object key, Object value) {
        Object curValue = get(key);
        if (!Objects.equals(curValue, value) ||
            (curValue == null && !containsKey(key))) {
            return false;
        }
        remove(key);
        return true;
    }


    default boolean replace(K key, V oldValue, V newValue) {
        Object curValue = get(key);
        if (!Objects.equals(curValue, oldValue) ||
            (curValue == null && !containsKey(key))) {
            return false;
        }
        put(key, newValue);
        return true;
    }


    default V replace(K key, V value) {
        V curValue;
        if (((curValue = get(key)) != null) || containsKey(key)) {
            curValue = put(key, value);
        }
        return curValue;
    }

    default V computeIfAbsent(K key,
            Function<? super K, ? extends V> mappingFunction) {
        Objects.requireNonNull(mappingFunction);
        V v;
        if ((v = get(key)) == null) {
            V newValue;
            if ((newValue = mappingFunction.apply(key)) != null) {
                put(key, newValue);
                return newValue;
            }
        }

        return v;
    }


    default V computeIfPresent(K key,
            BiFunction<? super K, ? super V, ? extends V> remappingFunction) {
        Objects.requireNonNull(remappingFunction);
        V oldValue;
        if ((oldValue = get(key)) != null) {
            V newValue = remappingFunction.apply(key, oldValue);
            if (newValue != null) {
                put(key, newValue);
                return newValue;
            } else {
                remove(key);
                return null;
            }
        } else {
            return null;
        }
    }


    default V compute(K key,
            BiFunction<? super K, ? super V, ? extends V> remappingFunction) {
        Objects.requireNonNull(remappingFunction);
        V oldValue = get(key);

        V newValue = remappingFunction.apply(key, oldValue);
        if (newValue == null) {
            // delete mapping
            if (oldValue != null || containsKey(key)) {
                // something to remove
                remove(key);
                return null;
            } else {
                // nothing to do. Leave things as they were.
                return null;
            }
        } else {
            // add or replace old mapping
            put(key, newValue);
            return newValue;
        }
    }


    default V merge(K key, V value,
            BiFunction<? super V, ? super V, ? extends V> remappingFunction) {
        Objects.requireNonNull(remappingFunction);
        Objects.requireNonNull(value);
        V oldValue = get(key);
        V newValue = (oldValue == null) ? value :
                   remappingFunction.apply(oldValue, value);
        if(newValue == null) {
            remove(key);
        } else {
            put(key, newValue);
        }
        return newValue;
    }
}

总结

本文主要以全局的角度介绍了 Java 集合的全貌,Java 集合同时又是比较基础的模块;也是面试过程中经常被问到的知识点!