Vue常考点

349 阅读4分钟

记录更新自己的踩坑之路!

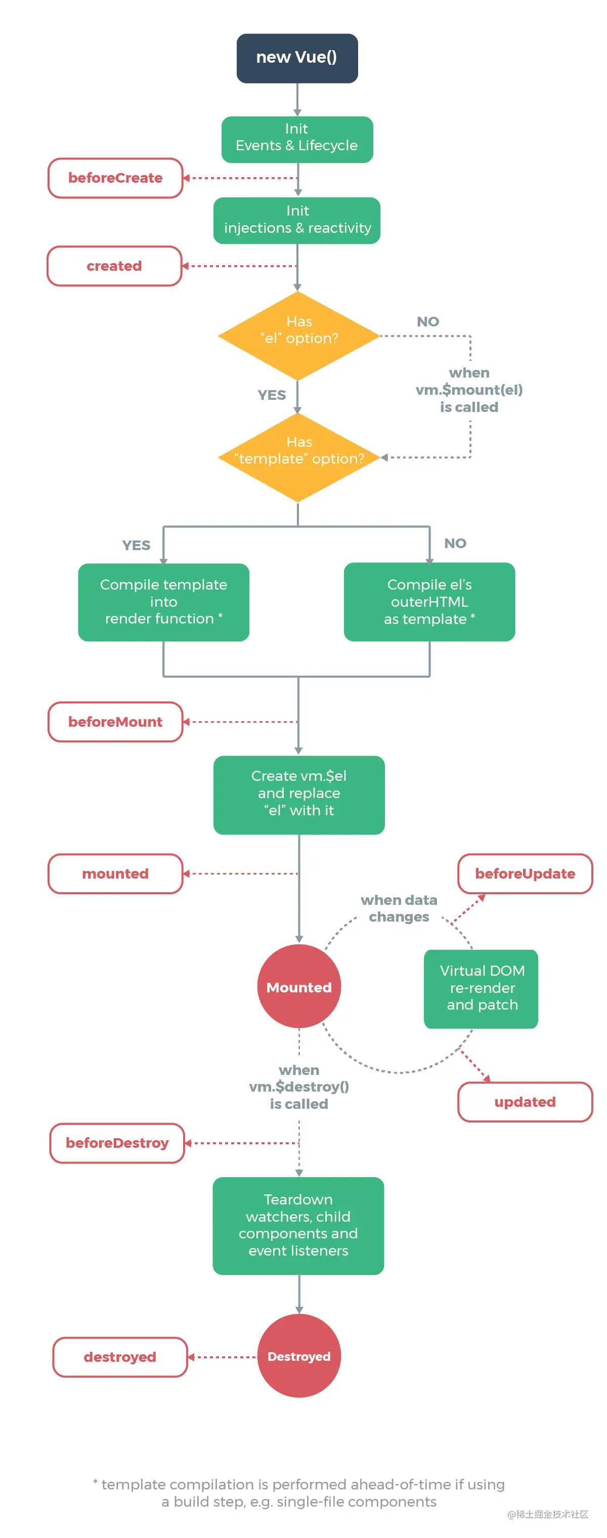
1.Vue生命周期

说起Vue不得不提生命周期!

lifecycle.png

生命周期描述
beforeCreate组件实例被创建之初,组件的属性⽣效之前
created组件实例已经完全创建,属性也绑定,但真实dom还没有⽣成, $el 还不可⽤
beforeMount在挂载开始之前被调⽤:相关的 render 函数⾸次被调⽤
mountedel 被新创建的 vm.$el 替换,并挂载到实例上去之后调⽤该钩⼦
beforeUpdate组件数据更新之前调⽤,发⽣在虚拟 DOM 打补丁之前
update组件数据更新之后
activitedkeep-alive专属,组件被激活时调⽤
deadctivatedkeep-alive专属,组件被销毁时调⽤
beforeDestory组件销毁前调⽤
destoryed组件销毁后调⽤

2.MVVM是什么?和MVC有何区别呢?

MVVM和MVC都是架构设计模式

image.png

MVVM

  • VM:也就是View-Model,做了两件事达到了数据的双向绑定 一是将【模型】转化成【视图】,即将后端传递的数据转化成所看到的页面。实现的方式是:数据绑定。二是将【视图】转化成【模型】,即将所看到的页面转化成后端的数据。实现的方式是:DOM 事件监听。
  • 思想:实现了 View 和 Model 的自动同步,也就是当 Model 的属性改变时,我们不用再自己手动操作 Dom 元素,来改变 View 的显示,而是改变属性后该属性对应 View 层显示会自动改变(对应Vue数据驱动的思想)

image.png

MVC

  • Model(模型):负责从数据库中取数据
  • View(视图):负责展示数据的地方
  • Controller(控制器):用户交互的地方,例如点击事件等等
  • 思想:Controller将Model的数据展示在View上

3.组件通信

组件之间的传值方式有哪些?

  • 父组件传值给子组件,子组件使用props进行接收
  • 子组件传值给父组件,子组件使用$emit+事件对父组件进行传值
  • 组件中可以使用$parent$children获取到父组件实例和子组件实例,进而获取数据
  • 使用$attrs$listeners,在对一些组件进行二次封装时可以方便传值,例如A->B->C
  • 使用$refs获取组件实例,进而获取数据
  • 使用Vuex进行状态管理
  • 使用eventBus进行跨组件触发事件,进而传递数据
  • 使用provideinject,官方建议我们不要用这个,我在看ElementUI源码时发现大量使用
  • 使用浏览器本地缓存,例如localStorage

4. v-if和v-show有何区别?

  • 1.v-if是通过控制dom元素的删除和生成来实现显隐,每一次显隐都会使组件重新跑一遍生命周期,因为显隐决定了组件的生成和销毁
  • 2.v-show是通过控制dom元素的css样式来实现显隐,不会销毁
  • 3.频繁或者大数量显隐使用v-show,否则使用v-if

5. computed和watch有何区别?

  • 1.computed是依赖已有的变量来计算一个目标变量,大多数情况都是多个变量凑在一起计算出一个变量,并且computed具有缓存机制,依赖值不变的情况下其会直接读取缓存进行复用,computed不能进行异步操作
  • 2.watch是监听某一个变量的变化,并执行相应的回调函数,通常是一个变量的变化决定多个变量的变化,watch可以进行异步操作
  • 3.简单记就是:一般情况下computed多对一watch一对多

6. 路由有哪些模式呢?又有什么不同呢?

  • computed:
  1. computed 是计算属性,也就是计算值,它更多⽤于计算值的场景

  2. computed 具有缓存性,computed的值在getter执⾏后是会缓存的,只有在它依赖的属性值改变之后,下⼀次获取

computed的值时才会重新调⽤对应的getter来计算

  1. computed 适⽤于计算⽐较消耗性能的计算场景
  • watch:
  1. 更多的是「观察」的作⽤,类似于某些数据的监听回调,⽤于观察 props $emit 或者本组件的值,当数据变化时来执

⾏回调进⾏后续操作

  1. ⽆缓存性,⻚⾯重新渲染时值不变化也会执⾏

⼩结:

  1. 当我们要进⾏数值计算,⽽且依赖于其他数据,那么把这个数据设计为computed

  2. 如果你需要在某个数据变化时做⼀些事情,使⽤watch来观察这个数据变化

7.Vue是如何实现双向绑定的?

利⽤ Object.defineProperty 劫持对象的访问器,在属性值发⽣变化时我们可以获取变化,然后根据变化进⾏后续响应,在vue3.0中通过Proxy代理对象进⾏类似的操作。

// 这是将要被劫持的对象
const data = {
name: '',
};
function say(name) {
if (name === '古天乐') {
console.log('给⼤家推荐⼀款超好玩的游戏');
} else if (name === '渣渣辉') {
console.log('戏我演过很多,可游戏我只玩贪玩懒⽉');
} else {
console.log('来做我的兄弟');
}
}
// 遍历对象,对其属性值进⾏劫持
Object.keys(data).forEach(function(key) {
Object.defineProperty(data, key, {
enumerable: true,
configurable: true,
get: function() {
console.log('get');
},
set: function(newVal) {
// 当属性值发⽣变化时我们可以进⾏额外操作
console.log(`⼤家好,我系${newVal}`);
say(newVal);
},
});
});
data.name = '渣渣辉';
//⼤家好,我系渣渣辉
//戏我演过很多,可游戏我只玩贪玩懒⽉

8.Proxy与Object.defineProperty的优劣对⽐?

Proxy的优势如下:

  • Proxy可以直接监听对象⽽⾮属性

  • Proxy可以直接监听数组的变化

  • Proxy有多达13种拦截⽅法,不限于apply、ownKeys、deleteProperty、has等等是 Object.defineProperty 不具备的

  • Proxy返回的是⼀个新对象,我们可以只操作新的对象达到⽬的,⽽ Object.defineProperty 只能遍历对象属性直接修改

  • Proxy作为新标准将受到浏览器⼚商重点持续的性能优化,也就是传说中的新标准的性能红利

Object.defineProperty的优势如下:

  • 兼容性好,⽀持IE9

快上车,让我们继续出发!💪💪💪