硬核干货 一夜爆火的“Spring源码深度解析”看完起飞

161 阅读2分钟

123 (7).jpeg

灵魂一问,我们为什么要学习Spring源码?
当然不是为了装,毕竟谁没事找事虐自己 ...
1、面试跑不掉。现在只要面试Java相关的岗位,肯定或多或少会会涉及Spring源码相关的问题。
2、弄懂原理才不慌。我们作为Spring的使用者,虽然说天天用得很开心,但是有时候遇到问题还是得跟到底层源码去看看,才能帮助我们更好的弄懂原理,
3、学习优秀的代码、思想和模式。Spring毕竟是一个优秀的代码库,我们天天用,源码也就在里面,作为一个有志向的程序员,读一读源码也能让我们吸取到更多优秀的思想和模式。

Spring源码深度解析

主要内容

1目录.png

2目录.png

3目录.png

第一章 spring的整体结构
Spring的整体架构

第一章  spring的整体结构.png

第二章 容器的基本实现 容器基本用法

第二章  容器的基本实现.png 功能分析

第二章 2 功能分析.png 第三章 默认标签的解析 bean 标签的解析及注册

第三章   默认标签的解析.png

解析BeanDefinition

第三章  2   解析BeanDefinition.png

第四章 自定义标签的解析

第四章    自定义标签的解析.png

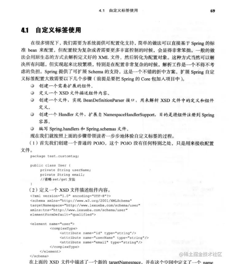
自定义标签使用

第四章  2   自定义标签使用.png

第五章 bean的加载

第五章   bean的加载.png

缓存中获取单列 bean

第五章  2  缓存中获取单列 bean.png

第六章 容器的功能扩展

第六章  容器的功能扩展.png

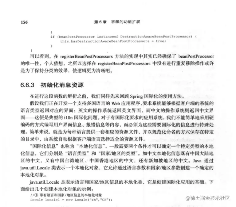
第六章 2 初始化消息资源

第六章  2  初始化消息资源.png

第七章 AOP

第七章   AOP.png

第八章 数据库链接JDBC

第八章  数据库链接JDBC.png

第九章 整合 MyBatis

第九章   整合 MyBatis.png

第十章 事务

第十章  事务.png

第十一章 SpringMVC

第十一章   SpringMVC.png

第十二章 远程服务

第十二章   远程服务.png

第十三章 Spring 消息

第十三章   Spring 消息.png

总结

机会是留给有准备的人,以上完整资料已经给大家整理好了,点赞+关注博主,私信博主“学习”或者“资料”即可获得免费资料!!

快点关注啊.jpeg