Leetcode每日一题 589. N 叉树的前序遍历 递归 / 栈 由二叉树到N叉数的前序遍历

345 阅读3分钟

📖本篇内容:Leetcode每日一题 589. N 叉树的前序遍历 递归 / 栈 由二叉树到N叉数的前序遍历

📑 文章专栏:leetcode每日一题《打卡日常》

📆 最近更新:2022年3月8日 Leetcode每日一题 798. 得分最高的最小轮调 动态规划 + 预处理 ⭐算法仓库:小付的算法之路——Alascanfu-algorithm.git.io 🙊个人简介:一只二本院校在读的大三程序猿,本着注重基础,打卡算法,分享技术作为个人的经验总结性的博文博主,虽然可能有时会犯懒,但是还是会坚持下去的,如果你很喜欢博文的话,建议看下面一行~(疯狂暗示QwQ)
🌇 点赞 👍 收藏 ⭐留言 📝 一键三连 关爱程序猿,从你我做起

🙊写在前面🙊

来了来了,上午满课,下午照常刷题哦~

题目

给定一个 n 叉树的根节点 root ,返回 其节点值的 前序遍历 。

n 叉树 在输入中按层序遍历进行序列化表示,每组子节点由空值 null 分隔(请参见示例)。

示例1: image.png

输入:root = [1,null,3,2,4,null,5,6]
输出:[1,3,5,6,2,4]

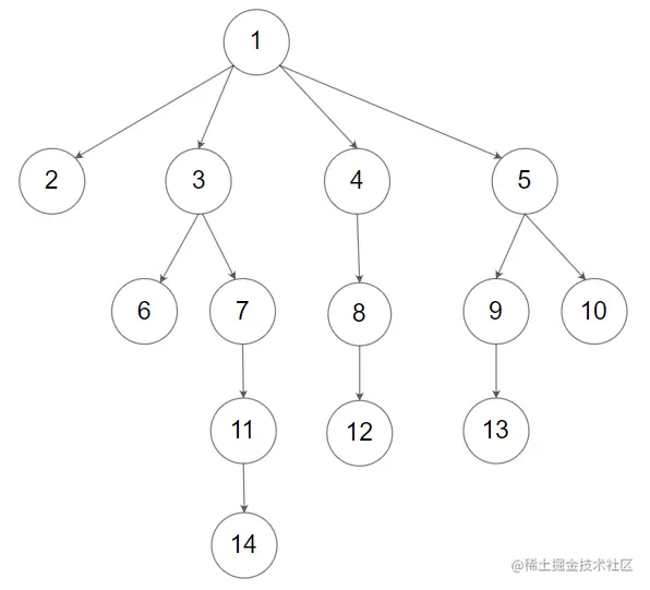
示例2: image.png

输入:root = [1,null,2,3,4,5,null,null,6,7,null,8,null,9,10,null,null,11,null,12,null,13,null,null,14]
输出:[1,2,3,6,7,11,14,4,8,12,5,9,13,10]

提示

  • 点总数在范围 [0, 104]内
  • 0 <= Node.val <= 10^4
  • n 叉树的高度小于或等于 1000

📝思路📝

本题考查知识点

递归求解是一个模板——就不多bb了

class Solution {
    List<Integer> res = new LinkedList<>();
    public List<Integer> traverse(TreeNode root) {
      if (root == null)return res;
      // 前序遍历 res.add(root.val);
      traverse(root.left);
      // 中序遍历 res.add(root.val);
      traverse(root.right);
      // 后续遍历 res.add(root.val);
      return res;
    }
}

利用栈迭代求解

  • 栈的特性:先进后出,前序遍历出来的顺序是,中左右[1,2,3] 这个二叉树来举例我们很容易就知道 其前序遍历的结果就是 [1,2,3] ,那我们就可以总结出前序遍历先处理中间节点,然后根据栈的特性先进后出,我们在栈中的当前的节点的子节点对于同一层的树节点我们应该先将右节点入栈,然后再将左节点入栈,这样才可以满足左节点先出栈处理,后右节点出栈处理。
  • 然后就是简单地代码实现

Leetcode 144. 二叉树的前序遍历

/**
 * Definition for a binary tree node.
 * public class TreeNode {
 *     int val;
 *     TreeNode left;
 *     TreeNode right;
 *     TreeNode() {}
 *     TreeNode(int val) { this.val = val; }
 *     TreeNode(int val, TreeNode left, TreeNode right) {
 *         this.val = val;
 *         this.left = left;
 *         this.right = right;
 *     }
 * }
 */
class Solution {
    public List<Integer> preorderTraversal(TreeNode root) {
        List<Integer> res = new LinkedList<>();
        Stack<TreeNode> stack = new Stack<>();
        if (root == null)return res;
        stack.add(root);
        // 如果栈内还有节点就可以继续遍历
        while (!stack.isEmpty()){
            TreeNode node = stack.pop();
            res.add(node.val);
            // 如果当前遍历的节点还有右节点就将其将入栈
            if (node.right != null){
                stack.add(node.right);
            }
            // 如果当前遍历节点还有左节点就将其入栈
            if (node.left != null){
                stack.add(node.left);
            }
        } 
        return res;
    }
}

有了上述二叉树的前序遍历思路,那就容易了,N叉树无外乎就是多了几个子树节点,从右往左依次入栈,然后出栈依次处理就能完成中左右的前序遍历操作了。

⭐代码实现⭐

递归求解

class Solution {
    List<Integer> res = new ArrayList<>();
    public List<Integer> preorder(Node root) {
        if(root == null)return res;
        res.add(root.val);
        for(Node child:root.children)preorder(child);
        return res;
    }
}
  • 时间复杂度:O(n)
  • 空间复杂度:O(n)

迭代实现

class Solution {
    public List<Integer> preorder(Node root) {
        List<Integer> res = new ArrayList<>();
        Stack<Node> stack = new Stack<>();
        if (root == null)return res;
        stack.add(root);
        while (!stack.isEmpty()){
            Node node = stack.pop();
            res.add(node.val);
            for (int i = node.children.size() - 1;i>=0;i--){
                stack.add(node.children.get(i));
            }
        }   
        return res;
    }
}
  • 时间复杂度:O(n)
  • 空间复杂度:O(n)

运行结果

递归

image.png

迭代 image.png

🙊写在最后🙊

2022-3-10今天小付打卡了哦~

美好的日出 美好的山河

都因有你存在 而璀璨 耀眼

6.gif