2. Add Two Numbers

120 阅读1分钟

You are given two non-empty linked lists representing two non-negative integers. The digits are stored in reverse order, and each of their nodes contains a single digit. Add the two numbers and return the sum as a linked list.

You may assume the two numbers do not contain any leading zero, except the number 0 itself.

 

Example 1:

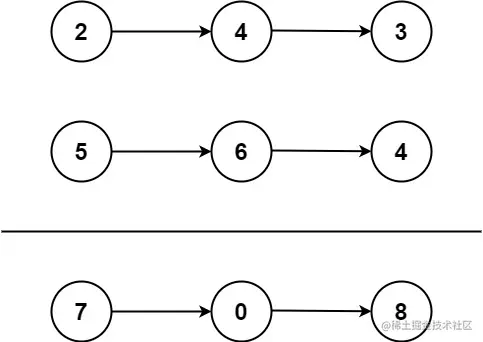
Input: l1 = [2,4,3], l2 = [5,6,4]
Output: [7,0,8]
Explanation: 342 + 465 = 807.

Example 2:

Input: l1 = [0], l2 = [0]
Output: [0]

Example 3:

Input: l1 = [9,9,9,9,9,9,9], l2 = [9,9,9,9]
Output: [8,9,9,9,0,0,0,1]

 

Constraints:

  • The number of nodes in each linked list is in the range [1, 100].
  • 0 <= Node.val <= 9
  • It is guaranteed that the list represents a number that does not have leading zeros.

答案

/**
 * Definition for singly-linked list.
 * type ListNode struct {
 *     Val int
 *     Next *ListNode
 * }
 */
func addTwoNumbers(l1 *ListNode, l2 *ListNode) *ListNode {
    var head *ListNode
    var pre *ListNode
    carry := 0
    for l1 != nil || l2 != nil || carry != 0{
        a := 0
        b := 0
        if l1 != nil{
            a = l1.Val
        }
        if l2 != nil{
            b = l2.Val
        }
        v := a+b+carry
        carry = v / 10
        if head == nil{
            head = &ListNode{v%10,nil}
            pre = head
        }else{
            pre.Next = &ListNode{v%10,nil}
            pre = pre.Next
        }
        if l1 != nil{
            l1 = l1.Next
        }
        if l2 != nil{
            l2 = l2.Next
        }
    }
    return head
}