考研数据结构(每日一题)day18

143 阅读1分钟

考研数据结构(每日一题)

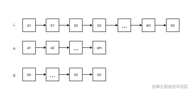
题目:设C={a1,b1,a2,b2,...,am,bn}为线性表,采用头结点的hc单链表存放,设计一个就地算法,将其拆分为两个线性表,使得A={a1,a2,...,an},B={bn,...,b2,b1}

算法图解:

Snipaste_2022-03-10_10-44-17.png

算法思想:

此题跟昨天那道题类似。只不过B链表运用了头插法。

注意采用头插法插入结点后,*p的指针域已改变,要设置变量保存其后继节点,厚泽会引起断链

完整代码:

LinkList DisCreat(LinkList &A){
    LinkList B = (LinkList)malloc(sizeof(LNode)); //创建B表表头
    B -> next = NULL;   //B表初始化
    LNode *p = A -> next,*q;    //p为工作指针
    while(p != NULL){
        ra -> next = p;
        ra = p;    //将*p链到A的标我
        p = p -> next;
        if(p != NULL){
            q = p -> next;     //头插后,*p将断链,因此用q记忆*p的后继
            p -> next = B -> next;    //将*p插入到B的前端
            B -> next = p;
            p = q;
        }
    }
    ra -> next = NULL;   //A尾结点的next域置空
    return B;
}