面试官:说说Spring用到了哪些设计模式?

152 阅读9分钟

面试官:说说Spring用到了哪些设计模式?

以下文章来源于月伴飞鱼 ,作者日常加油站mp.weixin.qq.com/mp/profile_…

前言

前段时间,一位读者面阿里被问到一个问题:Spring 框架用到了哪些设计模式?,答的不是很好,于是这篇文章聊聊这个!

代理模式

所谓代理,是指它与被代理对象实现了相同的接口,客户端必须通过代理才能与被代理的目标类进行交互,而代理一般在交互的过程中(交互前后),进行某些特定的处理,比如在调用这个方法前做前置处理,调用这个方法后做后置处理。

代理又分为静态代理和动态代理两种方式,Spring 的 AOP 采用的是动态代理的方式

Spring 通过动态代理对类进行方法级别的切面增强,动态生成目标对象的代理类,并在代理类的方法中设置拦截器,通过执行拦截器中的逻辑增强了代理方法的功能,从而实现 AOP。

关于动态代理可以看这篇文章,写的很详细:[动态代理总结,你要知道的都在这里,无废话!]

策略模式

image.png 我们前面讲到,Spring AOP 是通过动态代理来实现的。

具体到代码实现,Spring 支持两种动态代理实现方式,一种是 JDK 提供的动态代理实现方式,另一种是 Cglib 提供的动态代理实现方式。

Spring 会在运行时动态地选择不同的动态代理实现方式。这个应用场景实际上就是策略模式的典型应用场景。

我们只需要定义一个策略接口,让不同的策略类都实现这一个策略接口。对应到 Spring 源码,AopProxy 是策略接口,JdkDynamicAopProxy、CglibAopProxy 是两个实现了 AopProxy 接口的策略类。

其中,AopProxy接口的定义如下所示:

图片

在策略模式中,策略的创建一般通过工厂方法来实现。对应到Spring源码,AopProxyFactory 是一个工厂类接口,DefaultAopProxyFactory 是一个默认的工厂类,用来创建 AopProxy 对象。

源码如下所示:

图片

策略模式的典型应用场景,一般是通过环境变量、状态值、计算结果等动态地决定使用哪个策略。

对应到 Spring 源码中,我们可以参看刚刚给出的 DefaultAopProxyFactory 类中的 createAopProxy() 函数的代码实现。

其中,第10行代码是动态选择哪种策略的判断条件。

装饰器模式

我们知道,缓存一般都是配合数据库来使用的。如果写缓存成功,但数据库事务回滚了,那缓存中就会有脏数据。

为了解决这个问题,我们需要将缓存的写操作和数据库的写操作,放到同一个事务中,要么都成功,要么都失败。

实现这样一个功能,Spring 使用到了装饰器模式。

TransactionAwareCacheDecorator 增加了对事务的支持,在事务提交、回滚的时候分别对Cache的数据进行处理。

TransactionAwareCacheDecorator 实现 Cache 接口,并且将所有的操作都委托给 targetCache 来实现,对其中的写操作添加了事务功能。这是典型的装饰器模式的应用场景和代码实现。

图片

单例模式

单例模式是指一个类在整个系统运行过程中,只允许产生一个实例

在Spring中,Bean 可以被定义为两种模式:Prototype(多例)和Singleton(单例),Spring Bean默认是单例模式。

那Spring是如何实现单例模式的呢?

答案是通过单例注册表的方式,具体来说就是使用了HashMap。简化代码如下:

public class DefaultSingletonBeanRegistry {
    
    //使用了线程安全容器ConcurrentHashMap,保存各种单实例对象
    private final Map singletonObjects = new ConcurrentHashMap;

    protected Object getSingleton(String beanName) {
    //先到HashMap中拿Object
    Object singletonObject = singletonObjects.get(beanName);
    
    //如果没拿到通过反射创建一个对象实例,并添加到HashMap中
    if (singletonObject == null) {
      singletonObjects.put(beanName,
                           Class.forName(beanName).newInstance());
   }
   
   //返回对象实例
   return singletonObjects.get(beanName);
  }
}

上面的代码逻辑比较清晰,先到  HashMap去拿单实例对象,没拿到就创建一个添加到 HashMap。

简单工厂模式

有这样一个场景:

当 A 对象需要调用 B 对象的方法时,我们需要在 A 中 new 一个 B 的实例,它的缺点是一旦需求发生变化,比如需要使用C类来代替B时,就要改写A类的方法。

假如应用中有 100 个类以的方式耦合了 B,那改起来就费劲了。

使用简单工厂模式:

简单工厂模式又叫静态工厂方法,其实质是由一个工厂类根据传入的参数,动态决定应该创建哪一个产品类。

其中 Spring 中的 BeanFactory 就是简单工厂模式的体现,BeanFactory 是 Spring IOC 容器中的一个核心接口,它的定义如下:

图片

我们可以通过它的具体实现类(比如ClassPathXmlApplicationContext)来获取Bean:

BeanFactory bf = new ClassPathXmlApplicationContext("spring.xml");
FlyFish flyFishBean = (FlyFish) bf.getBean("flyfishBean");

从上面代码可以看到,使用者不需要自己来new对象,而是通过工厂类的方法getBean来获取对象实例,这是典型的简单工厂模式,只不过Spring是用反射机制来创建Bean的。

工厂方法模式

在简单工厂中,由工厂类进行所有的逻辑判断、实例创建;如果不想在工厂类中进行判断,可以为不同的产品提供不同的工厂,不同的工厂生产不同的产品,每一个工厂都只对应一个相应的对象,这就是工厂方法模式。

Spring中的FactoryBean就是这种思想的体现,FactoryBean可以理解为工厂Bean,先来看看它的定义:

图片\

我们定义一个类FlyFishFactoryBean来实现FactoryBean接口,主要是在getObject方法里new一个FlyFish对象。这样我们通过getBean(id) 获得的是该工厂所产生的FlyFish的实例,而不是FlyFishFactoryBean本身的实例,像下面这样:

BeanFactory bf = new ClassPathXmlApplicationContext("spring.xml");
FlyFish flyFishBean = (FlyFish) bf.getBean("flyfishBean");

观察者模式

Spring中实现的观察者模式包含三部分:Event事件(相当于消息)、Listener监听者(相当于观察者)、Publisher发送者(相当于被观察者)

我们通过一个例子来看下Spring提供的观察者模式是怎么使用的

// Event事件
public class DemoEvent extends ApplicationEvent {
  private String message;

  public DemoEvent(Object source, String message) {
    super(source);
  }

  public String getMessage() {
    return this.message;
  }
}

// Listener监听者
@Component
public class DemoListener implements ApplicationListener {
  @Override
  public void onApplicationEvent(DemoEvent demoEvent) {
    String message = demoEvent.getMessage();
    System.out.println(message);
  }
}

// Publisher发送者
@Component
public class DemoPublisher {
  @Autowired
  private ApplicationContext applicationContext;

  public void publishEvent(DemoEvent demoEvent) {
    this.applicationContext.publishEvent(demoEvent);
  }
}

从代码中,我们可以看出,主要包含三部分工作:

  • 定义一个继承ApplicationEvent的事件(DemoEvent);
  • 定义一个实现了ApplicationListener的监听器(DemoListener);
  • 定义一个发送者(DemoPublisher),发送者调用ApplicationContext来发送事件消息。

在Spring的实现中,观察者注册到了哪里呢?又是如何注册的呢?

Spring把观察者注册到了ApplicationContext对象中。

实际上,具体到源码来说,ApplicationContext只是一个接口,具体的代码实现包含在它的实现类AbstractApplicationContext中。我把跟观察者模式相关的代码,如下。你只需要关注它是如何发送事件和注册监听者就好。

图片

从上面的代码中,我们发现,真正的消息发送,实际上是通过ApplicationEventMulticaster这个类来完成的。

下面这个类的源码我只摘抄了最关键的一部分,也就是multicastEvent()这个消息发送函数,它通过线程池,支持异步非阻塞、同步阻塞这两种类型的观察者模式。

图片

借助Spring提供的观察者模式的骨架代码,如果我们要在Spring下实现某个事件的发送和监听,只需要做很少的工作,定义事件、定义监听器、往ApplicationContext中发送事件就可以了,剩下的工作都由Spring框架来完成。

实际上,这也体现了Spring框架的扩展性,也就是在不需要修改任何代码的情况下,扩展新的事件和监听。

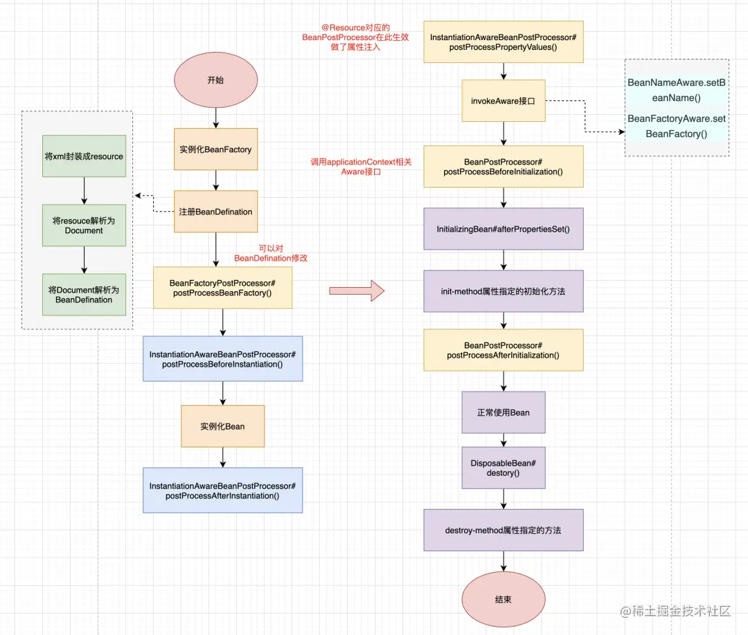
模板模式

我们经常在面试中被问到的一个问题:

请你说下Spring Bean的创建过程包含哪些主要的步骤。

这其中就涉及模板模式。它也体现了Spring的扩展性。利用模板模式,Spring能让用户定制Bean的创建过程。

下面是Spring Bean的整个生命周期,一张图,清晰明了:

图片

如果你仔细看过源码会发现,实际上,这里的模板模式的实现,并不是标准的抽象类的实现方式,而是有点类似  Callback回调的实现方式,也就是将要执行的函数封装成对象(比如,初始化方法封装成 InitializingBean 对象),传递给模板(BeanFactory)来执行。

观察者模式和模板模式,这两种模式能够帮助我们创建扩展点,让框架的使用者在不修改源码的情况下,基于扩展点定制化框架功能。

适配器模式

在Spring MVC中,定义一个Controller最常用的方式是,通过@Controller注解来标记某个类是Controller类,通过@RequesMapping注解来标记函数对应的URL

不过,我们还可以通过让类实现Controller接口或者Servlet接口,来定义一个Controller。

针对这三种定义方式,我写了三段示例代码,如下所示:

// 方法一:通过@Controller、@RequestMapping来定义
@Controller
public class DemoController {
    @RequestMapping("/FlyFish")
    public ModelAndView getEmployeeName() {
        ModelAndView model = new ModelAndView("FlyFish");        
        model.addObject("message""FlyFish");       
        return model; 
    }  
}

// 方法二:实现Controller接口 + xml配置文件:配置DemoController与URL的对应关系
public class DemoController implements Controller {
    @Override
    public ModelAndView handleRequest(HttpServletRequest req, HttpServletResponse resp) throws Exception {
        ModelAndView model = new ModelAndView("FlyFish");
        model.addObject("message""FlyFish");
        return model;
    }
}

// 方法三:实现Servlet接口 + xml配置文件:配置DemoController类与URL的对应关系
public class DemoServlet extends HttpServlet {
  @Override
  protected void doGet(HttpServletRequest req, HttpServletResponse resp) throws ServletException, IOException {
    this.doPost(req, resp);
  }
  
  @Override
  protected void doPost(HttpServletRequest req, HttpServletResponse resp) throws ServletException, IOException {
    resp.getWriter().write("Hello World.");
  }
}

在应用启动的时候,Spring容器会加载这些Controller类,并且解析出URL对应的处理函数,封装成Handler对象,存储到HandlerMapping对象中。当有请求到来的时候,DispatcherServlet从HanderMapping中,查找请求URL对应的Handler,然后调用执行Handler对应的函数代码,最后将执行结果返回给客户端。

但是,不同方式定义的Controller,其函数的定义(函数名、入参、返回值等)是不统一的。

DispatcherServlet调用的是service()方法,DispatcherServlet需要根据不同类型的Controller,调用不同的函数。

Spring利用适配器模式,我们将不同方式定义的Controller类中的函数,适配为统一的函数定义。

我们再具体看下Spring的代码实现。

Spring定义了统一的接口HandlerAdapter,并且对每种Controller定义了对应的适配器类。

这些适配器类包括:AnnotationMethodHandlerAdapter、SimpleControllerHandlerAdapter、SimpleServletHandlerAdapter等。

图片

在DispatcherServlet类中,我们就不需要区分对待不同的Controller对象了,统一调用HandlerAdapter的handle()函数就可以了。