考研数据结构(每日一题)day17

176 阅读1分钟

考研数据结构(每日一题)

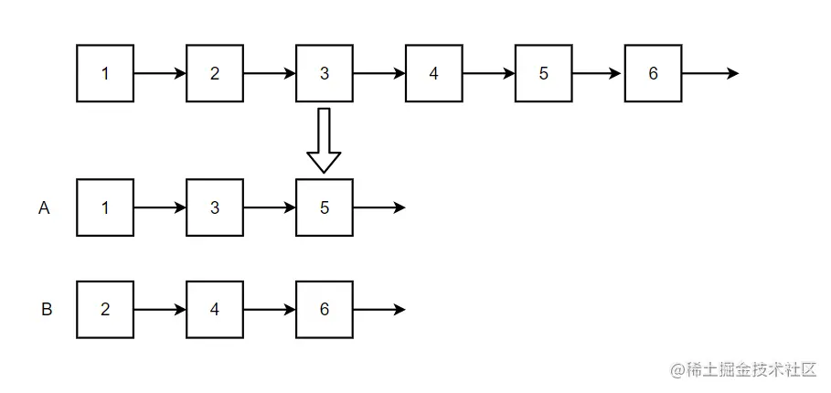
题目:将一个带头节点的单链表A分解为两个带头结点的单链表A和B,使得A表中含有原表序号为奇数的袁术,而B表中含有原表中序号为偶数的元素,且保持其相对顺序不变。

算法图解:

Snipaste_2022-03-09_09-32-35.png

算法思想:

尾插法建立单链表。设置一个访问序号变量(初始值为0),每访问一个节点序号自动加1,然后根据序号的奇偶性将结点插入A或B中,重复此操作即可。

完整代码:

LinkList DisCreat(LinkList &A){
    int i = 0;    //i记录A中结点的序号
    LinkList B = (LinkList)malloc(sizeof(LNode));   //橙黄建B表头
    B -> next = NULL;   //将B置空
    LNode *ra = A,*rb = B,*p;   //ra和rb分别为A和B的尾结点
    p = A -> next;     //p为工作指针,指向待分解的结点
    A -> next = NULL;     //置空新的A表
    while(p != NULL){
        i++;             //序号加1
        if(i %2 == 0){           //处理序号为偶数的链表结点
            rb -> next = p;      //在B表尾插入新结点
            rb = p;              //rb指向新的尾结点
        }else{                   //序号为奇数的结点
            ra -> next = p;      //在A表尾插入新结点
            ra = p;
        }
        p = p -> next;           //将p恢复为指向新的待处理结点
    }
    ra -> next = NU;LL;
    rb -> next = NULL;
    return 0;
}