ST H743 无刷电机驱动电路软硬件设计-电机

1,009 阅读2分钟

驱动

  • CPU接口主要接入到控制器,一方面提供U,v,W PWM控制信号,一方面采集电机编码器信号,相电流,相电压,反馈到CPU控制器。并做好信号隔离操作,弱电控制强电的常用操作。 image.png

1 无刷电机编码器

1.1 驱动器-编码器部分

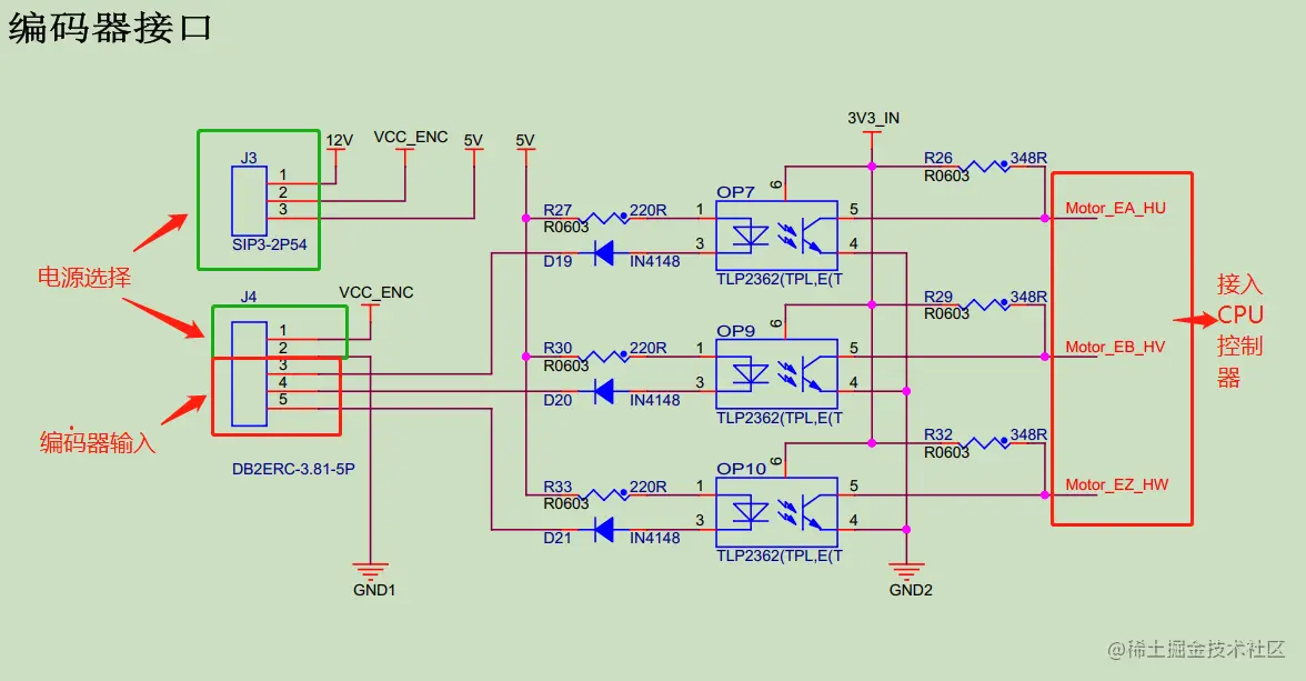
  • HU:Motor_EA_HU 编码器输入经光耦隔离输出到控制器
  • HV:Motor_EA_HV 编码器输入经光耦隔离输出到控制器
  • HW:Motor_EA_HW 编码器输入经光耦隔离输出到控制器 image.png
  • 与上图J4对应,驱动器上,编码信号光电隔离后,转换成HU、HV/HW image.png

1.2 CPU控制器-编码器部分

1646752611(1).png

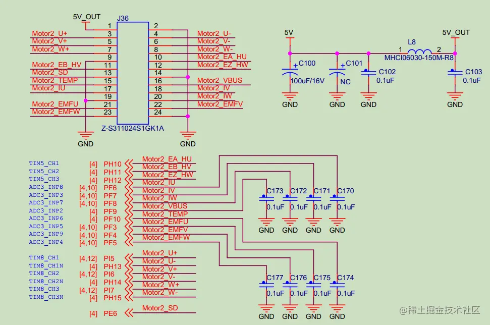
1.3 电机线无刷电机驱动板连接(编码器信号HIU/HIV/HIW输入,强电驱动U/V/W输出)

image.png

1.4 CPU控制器无刷电机驱动板连接(弱电控制强电

  • HU:Motor_EA_HU 编码器输入经光耦隔离输出到控制器
  • HV:Motor_EA_HV 编码器输入经光耦隔离输出到控制器
  • HW:Motor_EA_HW 编码器输入经光耦隔离输出到控制器
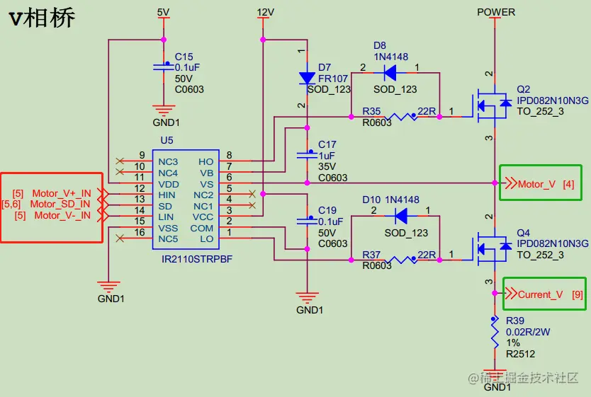
  • U+:Motor_U+ 控制器输出信号, 然后,驱动板上首先光耦隔离,然后输出到MOS驱动器上(IR2110STRPBF)
  • U-:Motor_U- 控制器输出信号, 然后,驱动板上首先光耦隔离,然后输出到MOS驱动器上(IR2110STRPBF)
  • V+:Motor_V+ 控制器输出信号, 然后,驱动板上首先光耦隔离,然后输出到MOS驱动器上(IR2110STRPBF)
  • V-:Motor_V- 控制器输出信号, 然后,驱动板上首先光耦隔离,然后输出到MOS驱动器上(IR2110STRPBF)
  • W+:Motor_W+ 控制器输出信号, 然后,驱动板上首先光耦隔离,然后输出到MOS驱动器上(IR2110STRPBF)
  • V-:Motor_V- 控制器输出信号, 然后,驱动板上首先光耦隔离,然后输出到MOS驱动器上(IR2110STRPBF) image.png image.png

2 强电驱动U/V/W输出

2.1 对应

  • CPU控制器 image.png
  • 无刷电机驱动板 image.png

2.2 CPU控制器输入信号隔离(Motor_U+/Motor_U-)

image.png

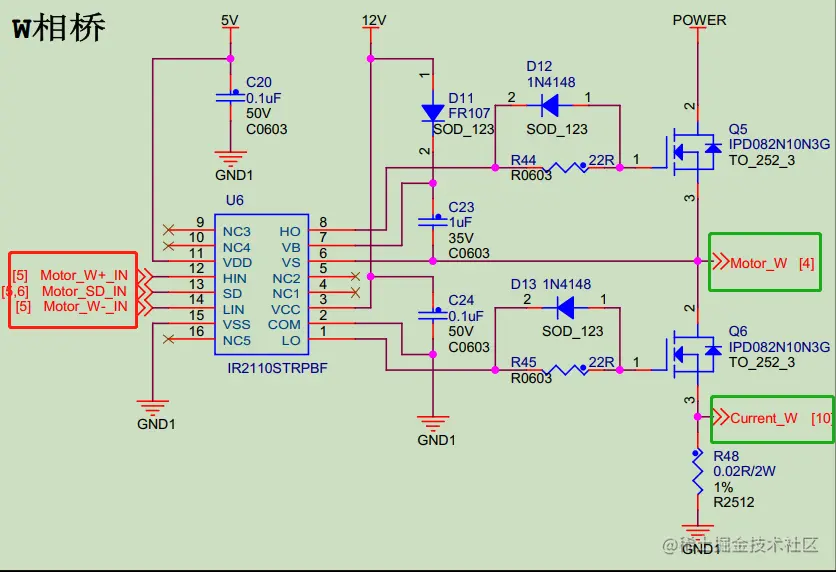
2.3 全桥驱动

  • U相桥 image.png
  • V相桥 image.png
  • W相桥 image.png

3 采样电路设计

3.1 电动势分压采样

image.png

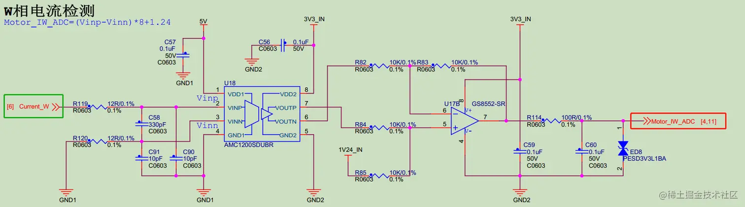
3.2 电流采样

image.png

4 隔离电路

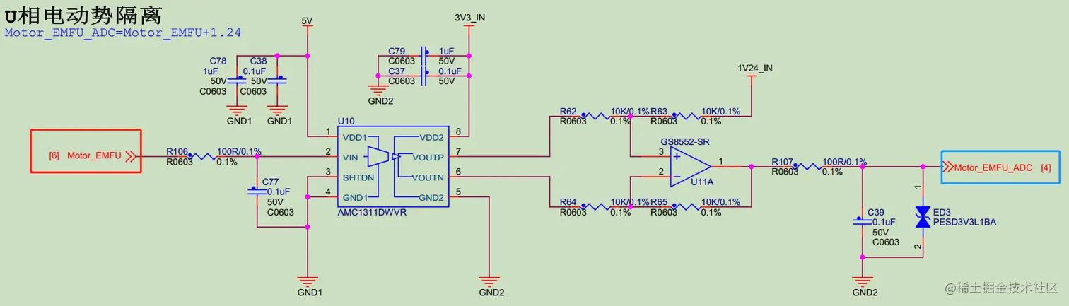
4.1 U相电动势隔离

image.png

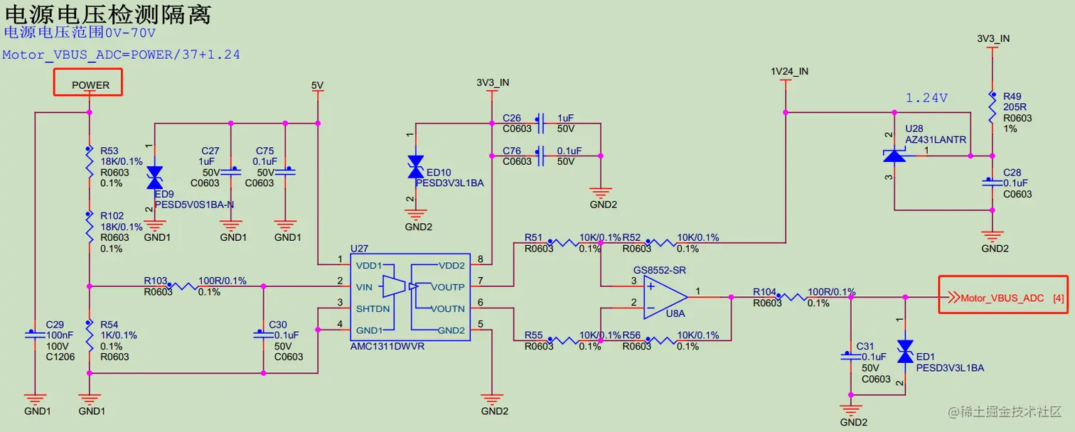
4.2 电源电压检测隔离

image.png