Vue基础知识总结 1:【Vue入门】

160 阅读5分钟

目录

一、简介

二、Vue.js实现hello world

三、创建代码片段

四、基础语法

1、单向绑定数据v-bind

2、双向绑定数据v-model

3、方法methods

4、修饰符

5、条件渲染

v-if:条件指令

v-show:条件指令

6、列表渲染

v-for:列表循环指令

五、组件

1、局部组件

2、全局组件

六、Vue生命周期

1、Vue实例生命周期流程图

2、Vue实例生命周期钩子函数及其含义

3、分析生命周期相关方法的执行时机

七、路由

1、引入js

2、编写html

3、编写js

一、简介

Vue(读音 /vjuː/,类似于 view) 是一套用于构建用户界面的渐进式JavaScript框架。与其它框架不同的是,Vue被设计为可以自底向上逐层应用。Vue的核心库只关注视图层,方便与第三方库或既有项目整合。另一方面,Vue 完全有能力驱动采用单文件组件和Vue生态系统支持的库开发的复杂单页应用。

Vue.js 的目标是通过尽可能简单的 API 实现响应的数据绑定和组合的视图组件。

二、Vue.js实现hello world

**


<!DOCTYPE html>
<html lang="en">
<head>
    <meta charset="UTF-8">
    <meta name="viewport" content="width=device-width, initial-scale=1.0">
    <title>Document</title>
</head>
<body>
    <div id="app">
        <!--插值表达式,绑定vue中的data数据-->
        {{message}}
    </div>
    <script src="vue.min.js"></script>
    <script>
        //1、创建一个vue对象
        new Vue({
            el: '#app',//2、绑定vue作用的范围
            data: {//3、定义页面中显示的模型数据
                message: 'hello vue!'
            }
        })
    </script>
</body>
</html>

三、创建代码片段

文件 => 首选项 => 用户代码片段 => 新建全局代码片段/或文件夹代码片段:vue-html.code-snippets

**

{
    "vue htm": {
        "scope": "html",
        "prefix": "vuehtml",
        "body": [
            "<!DOCTYPE html>",
            "<html lang="en">",
            "",
            "<head>",
            "    <meta charset="UTF-8">",
            "    <meta name="viewport" content="width=device-width, initial-scale=1.0">",
            "    <meta http-equiv="X-UA-Compatible" content="ie=edge">",
            "    <title>Document</title>",
            "</head>",
            "",
            "<body>",
            "    <div id="app">",
            "",
            "    </div>",
            "    <script src="vue.min.js"></script>",
            "    <script>",
            "        new Vue({",
            "            el: '#app',",
            "            data: {",
            "                $1",
            "            }",
            "        })",
            "    </script>",
            "</body>",
            "",
            "</html>",
        ],
        "description": "my vue template in html"
    }
}

四、基础语法

1、单向绑定数据v-bind

你看到的 v-bind 特性被称为指令。指令带有前缀 v-

除了使用插值表达式{undefined{}}进行数据渲染,也可以使用 v-bind指令,它的简写的形式就是一个冒号(:)

2、双向绑定数据v-model

**

data: {
    searchMap:{
        keyWord: '哪吒'
    }
}

**

<!-- v-bind:value只能进行单向的数据渲染 -->
<input type="text" v-bind:value="searchMap.keyWord">
<!-- v-model 可以进行双向的数据绑定  -->
<input type="text" v-model="searchMap.keyWord">
<p>您要查询的是:{{searchMap.keyWord}}</p>

3、方法methods

4、修饰符

修饰符 (Modifiers) 是以半角句号(.)指明的特殊后缀,用于指出一个指令应该以特殊方式绑定。

例如,.prevent 修饰符告诉 v-on 指令对于触发的事件调用 event.preventDefault():

即阻止事件原本的默认行为

5、条件渲染

v-if:条件指令

**

<input type="checkbox" v-model="ok">同意许可协议
<!-- v:if条件指令:还有v-else、v-else-if 切换开销大 -->
<h1 v-if="ok">if:Lorem ipsum dolor sit amet.</h1>
<h1 v-else>no</h1>

v-show:条件指令

使用v-show完成和上面相同的功能

**

<!-- v:show 条件指令 初始渲染开销大 -->
<h1 v-show="ok">show:Lorem ipsum dolor sit amet.</h1>
<h1 v-show="!ok">no</h1>
  • v-if 是“真正”的条件渲染,因为它会确保在切换过程中条件块内的事件监听器和子组件适当地被销毁和重建。
  • v-if 也是惰性的:如果在初始渲染时条件为假,则什么也不做——直到条件第一次变为真时,才会开始渲染条件块。
  • 相比之下,v-show 就简单得多——不管初始条件是什么,元素总是会被渲染,并且只是简单地基于 CSS 进行切换。
  • 一般来说,v-if 有更高的切换开销,而 v-show 有更高的初始渲染开销。因此,如果需要非常频繁地切换,则使用 v-show 较好;如果在运行时条件很少改变,则使用 v-if 较好。

6、列表渲染

v-for:列表循环指令

例1:简单的列表渲染

**

<!-- 1、简单的列表渲染 -->
<ul>
    <li v-for="n in 10">{{ n }} </li>
</ul>
<ul>
    <!-- 如果想获取索引,则使用index关键字,注意,圆括号中的index必须放在后面 -->
    <li v-for="(n, index) in 5">{{ n }} - {{ index }} </li>
</ul>

例2:遍历数据列表

**

data: {
    userList: [
        { id: 1, username: 'helen', age: 18 },
        { id: 2, username: 'peter', age: 28 },
        { id: 3, username: 'andy', age: 38 }
    ]
}

**

<!-- 2、遍历数据列表 -->
<table border="1">
    <!-- <tr v-for="item in userList"></tr> -->
    <tr v-for="(item, index) in userList">
        <td>{{index}}</td>
        <td>{{item.id}}</td>
        <td>{{item.username}}</td>
        <td>{{item.age}}</td>
    </tr>
</table>

五、组件

组件(Component)是 Vue.js 最强大的功能之一。

组件可以扩展 HTML 元素,封装可重用的代码。

组件系统让我们可以用独立可复用的小组件来构建大型应用,几乎任意类型的应用的界面都可以抽象为一个组件树:

\

1、局部组件

**

var app = new Vue({
    el: '#app',
    // 定义局部组件,这里可以定义多个局部组件
    components: {
        //组件的名字
        'Navbar': {
            //组件的内容
            template: '<ul><li>首页</li><li>学员管理</li></ul>'
        }
    }
})

使用组件

**

<div id="app">
    <Navbar></Navbar>
</div>

2、全局组件

定义全局组件:components/Navbar.js

**

// 定义全局组件
Vue.component('Navbar', {
    template: '<ul><li>首页</li><li>学员管理</li><li>讲师管理</li></ul>'
})

**

<div id="app">
    <Navbar></Navbar>
</div>
<script src="vue.min.js"></script>
<script src="components/Navbar.js"></script>
<script>
    var app = new Vue({
        el: '#app'
    })
</script>

六、Vue生命周期

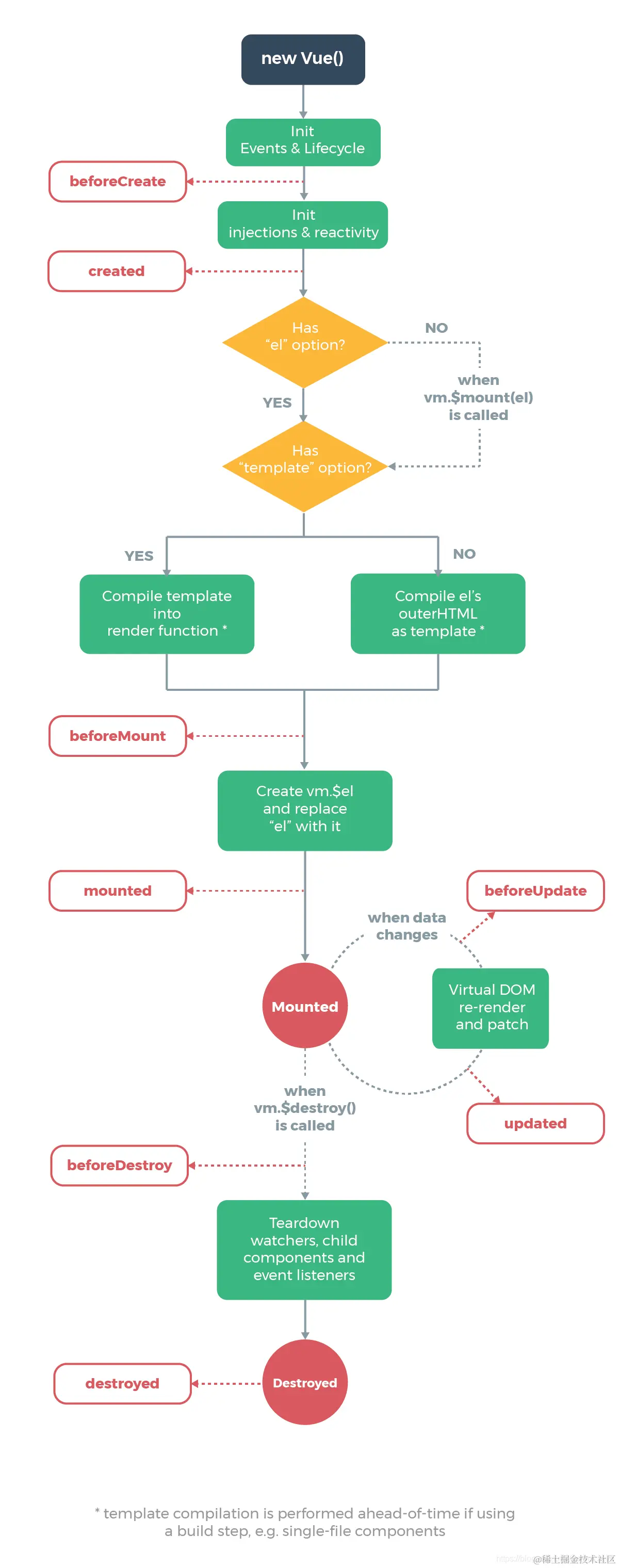
1、Vue实例生命周期流程图

2、Vue实例生命周期钩子函数及其含义

3、分析生命周期相关方法的执行时机

**

//===创建时的四个事件
beforeCreate() { // 第一个被执行的钩子方法:实例被创建出来之前执行
    console.log(this.message) //undefined
    this.show() //TypeError: this.show is not a function
    // beforeCreate执行时,data 和 methods 中的 数据都还没有没初始化
},
created() { // 第二个被执行的钩子方法
    console.log(this.message) //床前明月光
    this.show() //执行show方法
    // created执行时,data 和 methods 都已经被初始化好了!
    // 如果要调用 methods 中的方法,或者操作 data 中的数据,最早,只能在 created 中操作
},
beforeMount() { // 第三个被执行的钩子方法
    console.log(document.getElementById('h3').innerText) //{{ message }}
    // beforeMount执行时,模板已经在内存中编辑完成了,尚未被渲染到页面中
},
mounted() { // 第四个被执行的钩子方法
    console.log(document.getElementById('h3').innerText) //床前明月光
    // 内存中的模板已经渲染到页面,用户已经可以看见内容
},
//===运行中的两个事件
beforeUpdate() { // 数据更新的前一刻
    console.log('界面显示的内容:' + document.getElementById('h3').innerText)
    console.log('data 中的 message 数据是:' + this.message)
    // beforeUpdate执行时,内存中的数据已更新,但是页面尚未被渲染
},
updated() {
    console.log('界面显示的内容:' + document.getElementById('h3').innerText)
    console.log('data 中的 message 数据是:' + this.message)
    // updated执行时,内存中的数据已更新,并且页面已经被渲染
}

七、路由

Vue.js 路由允许我们通过不同的 URL 访问不同的内容。

通过 Vue.js 可以实现多视图的单页Web应用(single page web application,SPA)。

Vue.js 路由需要载入 vue-router 库

1、引入js

**

<script src="vue.min.js"></script>
<script src="vue-router.min.js"></script>

2、编写html

**

<div id="app">
    <h1>Hello App!</h1>
    <p>
        <!-- 使用 router-link 组件来导航. -->
        <!-- 通过传入 `to` 属性指定链接. -->
        <!-- <router-link> 默认会被渲染成一个 `<a>` 标签 -->
        <router-link to="/">首页</router-link>
        <router-link to="/student">会员管理</router-link>
        <router-link to="/teacher">讲师管理</router-link>
    </p>
    <!-- 路由出口 -->
    <!-- 路由匹配到的组件将渲染在这里 -->
    <router-view></router-view>
</div>

3、编写js

**

<script>
    // 1. 定义(路由)组件。
    // 可以从其他文件 import 进来
    const Welcome = { template: '<div>欢迎</div>' }
    const Student = { template: '<div>student list</div>' }
    const Teacher = { template: '<div>teacher list</div>' }
 
    // 2. 定义路由
    // 每个路由应该映射一个组件。
    const routes = [
        { path: '/', redirect: '/welcome' }, //设置默认指向的路径
        { path: '/welcome', component: Welcome },
        { path: '/student', component: Student },
        { path: '/teacher', component: Teacher }
    ]
    // 3. 创建 router 实例,然后传 `routes` 配置
    const router = new VueRouter({
        routes // (缩写)相当于 routes: routes
    })
    // 4. 创建和挂载根实例。
    // 从而让整个应用都有路由功能
    const app = new Vue({
        el: '#app',
        router
    })
    // 现在,应用已经启动了!

总结获取

获取方式1

内容比较多,就先展示这些,

需获取完整版的小伙伴点赞+转发点击链接扫码回复【111】点击链接即可免费领取:资料获取方式 (qq.com)