vue3 composition API

155 阅读12分钟

转载

一、简介

1.性能的提升

  • 打包大小减少41%
  • 初次渲染快55% , 更新渲染快133%
  • 内存减少54%

2.源码升级

  • 使用Proxy代替defineProperty实现响应式
  • 重写虚拟DOM的实现和Tree-Shaking

3.拥抱TypeScript

  • Vue3可以更好的支持TypeScript

4.新的特性

  1. Composition API(组合API)

    • setup配置
    • refreactive
    • watchwatchEffect
    • provideinject
  2. 新的内置组件

    • Fragment
    • Teleport
    • Suspense
  3. 其他改变

    • 新的生命周期钩子
    • data 选项应始终被声明为一个函数
    • 移除keyCode支持作为 v-on 的修饰符

二、创建一个vue项目

1. 使用 vue-cli 创建

官方文档:cli.vuejs.org/zh/guide/cr…

查看@vue/cli版本,确保@vue/cli版本在4.5.0以上 vue --version 
安装或者升级你的@vue/cli npm install -g @vue/cli 
创建Vue项目,选择Vue3 vue create vue_test 
启动 cd vue_test npm run serve

2. 使用vite创建

官方文档:v3.cn.vuejs.org/guide/insta…

vite官网:vitejs.cn

  • 什么是vite?—— 是Vue团队打造的新一代前端构建工具。

  • 优势如下:

    • 开发环境中,无需打包操作,可快速的冷启动。
    • 轻量快速的热重载(HMR)。
    • 真正的按需编译,不再等待整个应用编译完成。
  • 传统构建 与 vite构建对比图

在这里插入图片描述 传统构建模式,是将所有资源都打包好,再上线

在这里插入图片描述 而Vite有点按需加载的意思在那里了~

接下来我们就用Vite来创建一个Vue3的项目

## 创建工程
npm init vite-app yk_vue3
## 进入工程目录
cd yk_vue3
## 安装依赖
npm install
## 运行
npm run dev

在这里插入图片描述

构建速度明显vite快 在这里插入图片描述

项目构建完了,我们就来看看Vue3与Vue2在直观上,有哪些区别吧~

三、分析文件目录

main.js

Vue2项目的main.js

import Vue from 'vue'
import App from './App.vue'

Vue.config.productionTip = false

new Vue({
  render: h => h(App),
}).$mount('#app')

看看vm是什么

const vm = new Vue({
  render: h => h(App),
})

console.log(vm)

vm.$mount('#app')
复制代码

在这里插入图片描述

我们再来看看Vue3项目中的main.js

import { createApp } from 'vue'
import App from './App.vue'

createApp(App).mount('#app')

我们来分析一下吧

// 引入的不再是Vue构造函数了,引入的是一个名为createApp的工厂函数
import { createApp } from 'vue'
import App from './App.vue'

// 创建应用实例对象——app(类似于之前Vue2中的vm,但app比vm更“轻”)
const app = createApp(App)
console.log(app)
// 挂载
app.mount('#app')

复制代码

这里的app到底是啥,我们输出到控制台看看

在这里插入图片描述

App.vue

template标签里可以没有根标签了

<template>
	<!-- Vue3组件中的模板结构可以没有根标签 -->
	<img alt="Vue logo" src="./assets/logo.png">
	<HelloWorld msg="Welcome to Your Vue.js App"/>
</template>

四、Composition API

官方翻译的是组合式 API

官方文档: v3.cn.vuejs.org/guide/compo…

在Vue2中,我们使用的是Options API ,配置项式的API,我们要创建一个Vue实例,然后在里面传入一个配置对象,里面要写data、methods、watch等的东西,而Vue3提出了全新的 Composition API,组合式API,我们不用直接创建Vue实例,而是创建一个app,然后按需引入需要的API,来进行使用...

1、2小节内容可以先跳过,看完这一章回来再看这个对比图效果更佳

1.Options API 存在的问题

使用传统Options API(配置式API)中,新增或者修改一个需求,就需要分别在data,methods,computed里修改 。 在这里插入图片描述 在这里插入图片描述

2.Composition API 的优势

我们可以更加优雅的组织我们的代码,函数。让相关功能的代码更加有序的组织在一起。

在这里插入图片描述

在这里插入图片描述

看不明白不要慌,学完下面的内容,再回来看你就懂了~

3. 常用的Composition API

① 拉开序幕的setup

  1. 理解:Vue3.0中一个新的配置项,值为一个函数。

  2. setup是所有Composition API(组合API) “ 表演的舞台 ”

  3. 组件中所用到的:数据方法等等,均要配置在setup中。

  4. setup函数的两种返回值:

    1. 若返回一个对象,则对象中的属性、方法, 在模板中均可以直接使用。(重点关注!)
    2. 若返回一个渲染函数:则可以自定义渲染内容。(了解) (不常用)
<template>
  <h1>博主的信息</h1>
  <h2>姓名:{{name}}</h2>
  <h2>年龄:{{age}}</h2>
  <h2>性别:{{gender}}</h2>
  <button @click="sayInfo">显示信息</button>
</template>

<script>
// import {h} from 'vue'
export default {
  name: "App",
  //此处只是测试一下setup,暂时不考虑响应式的问题。
  setup(){
    // 数据
    let name = "YK菌"
    let age = 18
    let gender = "男"

    // 方法
    function sayInfo(){
      alert(`你好${name},你太厉害了吧`)
    }
    return {
      name,age, gender,sayInfo
    }
    // return ()=> h('h1','YK菌yyds')
  }
};
</script>
复制代码

在这里插入图片描述 如果返回的是渲染函数

那你在template里写的模板都不奏效了,页面渲染的就是你写的h函数中的内容 在这里插入图片描述

  1. 注意点:

    1. 尽量不要与Vue2.x配置混用

      • Vue2.x配置(data、methos、computed...)中可以访问到setup中的属性、方法。
      • 但在setup中不能访问到Vue2.x配置(data、methos、computed...)。
      • 如果有重名, setup优先。
    2. setup不能是一个async函数,因为返回值不再是对象, 而是promise, 模板看不到return对象中的属性。(后期也可以返回一个Promise实例,但需要Suspense和异步组件的配合)

上面的数据不是响应式的数据,我们修改它,页面不会有更新,如何定义响应式的数据呢?

ref 函数

  • 作用: 定义一个响应式的数据

  • 语法: const xxx = ref(initValue)

    • 创建一个包含响应式数据的引用对象(reference对象,简称ref对象)
    • JS中操作数据: xxx.value
    • 模板中读取数据: 不需要.value,直接:<div>{{xxx}}</div>
  • 备注:

    • 接收的数据可以是:基本类型、也可以是对象类型。
    • 基本类型的数据:响应式依靠的是类上的gettersetter完成的(我们等下看下源码你就知道了)。
    • 对象类型的数据:内部 “ 求助 ” 了Vue3.0中的一个新函数—— reactive函数。
<template>
  <h1>信息</h1>
  <h2>姓名:{{ name }}</h2>
  <h2>年龄:{{ age }}</h2>
  <h2>职业: {{ job.type }}</h2>
  <h2>工资:{{ job.salary }}</h2>
  <button @click="sayInfo">显示信息</button>
  <button @click="changeInfo">修改信息</button>
</template>

<script>
import { ref } from "vue";
export default {
  name: "App",
  setup() {
    // 数据
    let name = ref("ct");
    let age = ref(18);
    let job = ref({
      type: "前端工程师",
      salary: "30K",
    });
    // 方法
    function sayInfo() {
      alert(`你好${name.value},你太厉害了吧,薪水${job.value.salary}这么高`);
    }
    function changeInfo() {
      name.value = "厉害的ct";
      age.value = 48;
      job.value.type = "工程师";
      job.value.salary = "200K";
    }
    return {
      name,
      age,
      job,
      sayInfo,
      changeInfo,
    };
  },
};
</script>
复制代码

通过看源码可以知道调用ref会返回一个RefImpl的实例对象,RefImpl类中有getter和setter可以检测到数据的变化

function ref(value) {
    return createRef(value, false);
}

function createRef(rawValue, shallow) {
    if (isRef(rawValue)) {
        return rawValue;
    }
    return new RefImpl(rawValue, shallow);
}

class RefImpl {
    constructor(value, _shallow) {
        this._shallow = _shallow;
        this.dep = undefined;
        this.__v_isRef = true;
        this._rawValue = _shallow ? value : toRaw(value);
        this._value = _shallow ? value : convert(value);
    }
    get value() {
        trackRefValue(this);
        return this._value;
    }
    set value(newVal) {
        newVal = this._shallow ? newVal : toRaw(newVal);
        if (hasChanged(newVal, this._rawValue)) {
            this._rawValue = newVal;
            this._value = this._shallow ? newVal : convert(newVal);
            triggerRefValue(this, newVal);
        }
    }
}

reactive函数

  • 作用: 定义一个对象类型的响应式数据(基本类型不要用它,要用ref函数)
  • 语法:const 代理对象= reactive(源对象)接收一个对象(或数组),返回一个代理对象(Proxy的实例对象,简称proxy对象)
  • reactive定义的响应式数据是“深层次的”。
  • 内部基于 ES6 的 Proxy 实现,通过代理对象操作源对象内部数据进行操作。
<template>
  <h1>博主的信息</h1>
  <h2>姓名:{{ yk.name }}</h2>
  <h2>年龄:{{ yk.age }}</h2>
  <h2>职业: {{ yk.job.type }}</h2>
  <h2>工资:{{ yk.job.salary }}</h2>
  <h2>爱好:{{ yk.hobby }}</h2>
  <h3>测试数据:{{ yk.job.a.b.c }}</h3>
  <button @click="changeInfo">修改信息</button>
</template>

<script>
import { reactive } from "vue";
export default {
  name: "App",
  setup() {
    // 数据
    let yk = reactive({
      name: "哈哈",
      age: 18,
      hobby: ["写博客", "学习", "看书"],
      job: {
        type: "前端工程师",
        salary: "30K",
        a: {
          b: {
            c: 666,
          },
        },
      },
    });

    // 方法
    function changeInfo() {
      yk.name = "厉害的haha";
      yk.age = 48;
      yk.job.type = "工程师";
      yk.job.salary = "200K";
      yk.job.a.b.c = 888;
      // 直接通过数组下标修改,可以触发响应式
      yk.hobby[0] = "写小说";
    }
    return {
      yk,
      changeInfo,
    };
  },
};
</script>
复制代码

④ Vue3.0中的响应式原理

Vue2.x的响应式

  • 实现原理

    • 对象类型:通过Object.defineProperty()对属性的读取、修改进行拦截(数据劫持)。

    • 数组类型:通过重写更新数组的一系列方法来实现拦截。(对数组的变更方法进行了包裹)。

      Object.defineProperty(data, 'count', {
          get () {}, 
          set () {}
      })
      复制代码
      
  • 存在问题

    • 新增属性、删除属性, 界面不会更新。
    • 直接通过下标修改数组, 界面不会自动更新。
  • 解决方案

    • 使用Vue.setVue.delete或者vm.$setvm.$delete这些API

模拟Vue2中实现响应式

//源数据
let person = {
	name:'张三',
	age:18
}
//模拟Vue2中实现响应式
let p = {}
Object.defineProperty(p,'name',{
	configurable:true,
	get(){ //有人读取name时调用
		return person.name
	},
	set(value){ //有人修改name时调用
		console.log('有人修改了name属性,我发现了,我要去更新界面!')
		person.name = value
	}
})
Object.defineProperty(p,'age',{
	get(){ //有人读取age时调用
		return person.age
	},
	set(value){ //有人修改age时调用
		console.log('有人修改了age属性,我发现了,我要去更新界面!')
		person.age = value
	}
})
复制代码

Vue3.0的响应式

上面例子中看到数组可以通过下标进行修改,我们再测试下增加属性和删除属性在Vue3中好不好使

<template>
  <h1>信息</h1>
  <h2>姓名:{{ yk.name }}</h2>
  <h2 v-show="yk.age">年龄:{{ yk.age }}</h2>
  <h2 v-show="yk.gender">性别:{{ yk.gender }}</h2>
  <h2>职业: {{ yk.job.type }}</h2>
  <h2>工资:{{ yk.job.salary }}</h2>
  <h2>爱好:{{ yk.hobby }}</h2>
  <h3>测试数据:{{ yk.job.a.b.c }}</h3>
  <button @click="changeInfo">修改信息</button>
  <button @click="addGender">增加性别</button>
  <button @click="deleteAge">删除年龄</button>
</template>

<script>
import { reactive } from "vue";
export default {
  name: "App",
  setup() {
    // 数据
    let yk = reactive({
      name: "YK菌",
      age: 18,
      hobby: ["写博客", "学习", "看书"],
      job: {
        type: "前端工程师",
        salary: "30K",
        a: {
          b: {
            c: 666,
          },
        },
      },
    });

    // 方法
    function changeInfo() {
      yk.name = "haha";
      yk.age = 48;
      yk.job.type = "工程师";
      yk.job.salary = "200K";
      yk.a.b.c = 888;
      yk.hobby[0] = "写小说";
    }

    function addGender() {
      yk.gender = "男";
    }
    function deleteAge() {
      delete yk.age;
    }

    return {
      yk,
      changeInfo,
      addGender,
      deleteAge,
    };
  },
};
</script>
复制代码

GIF 2021-9-8 18-22-52.gif

关于代理与反射,可以看这篇博文

模拟Vue3中实现响应式

let person = {
	name:'YK菌',
	age:18
}

const p = new Proxy(person,{
	//有人读取p的某个属性时调用
	get(target,propName){
		console.log(`有人读取了p身上的${propName}属性`)
       // return target[propName]
		return Reflect.get(target,propName)
	},
	//有人修改p的某个属性、或给p追加某个属性时调用
	set(target,propName,value){
		console.log(`有人修改了p身上的${propName}属性,我要去更新界面了!`)
        // target[propName] = value
		return Reflect.set(target,propName,value)
	},
	//有人删除p的某个属性时调用
	deleteProperty(target,propName){
		console.log(`有人删除了p身上的${propName}属性,我要去更新界面了!`)
		// return delete target[propName]
       return Reflect.deleteProperty(target,propName)
	}
})
复制代码

reactive对比ref

  • 定义数据角度对比

    • ref用来定义:基本类型数据
    • reactive用来定义:对象(或数组)类型数据
    • 备注:ref也可以用来定义对象(或数组)类型数据, 它内部会自动通过reactive转为代理对象

  • 原理角度对比

    • ref通过类中的的gettersetter来实现响应式(数据劫持)。
    • reactive通过使用Proxy来实现响应式(数据劫持), 并通过Reflect操作源对象内部的数据。

  • 使用角度对比

    • ref定义的数据:操作数据需要.value,读取数据时模板中直接读取不需要.value
    • reactive定义的数据:操作数据与读取数据:均不需要.value

image.png

setup的两个注意点

  • setup执行的时机

    • beforeCreate之前执行一次,thisundefined
  • setup的参数

setup接收的两个参数(props, context)打印在控制台,如下

在这里插入图片描述

  • props:值为对象,包含:组件外部传递过来,且组件内部声明接收了的属性。

  • context:上下文对象

    • attrs: 值为对象,包含:组件外部传递过来,但没有在props配置中声明的属性, 相当于 this.$attrs
    • slots: 收到的插槽内容, 相当于 this.$slots
    • emit: 分发自定义事件的函数, 相当于 this.$emit

测试一下

App组件和HelloWorld组件

父组件向子组件传递属性参数
<template>
  <h1>博主的信息</h1>
  <HelloWorld msg="你好啊" school="ABC"></HelloWorld>
</template>

<script>
import HelloWorld from "./components/HelloWorld.vue";
export default {
  name: "App",
  components: { HelloWorld },
};
</script>

<style></style>
<template>
  <h2>姓名:{{ yk.name }}</h2>
</template>

<script>
import { reactive } from "@vue/reactivity";
export default {
  name: "HelloWorld",
  props: ['msg'], // 不写全会报警告
  setup(props, context) {
    let yk = reactive({
      name: "YK菌",
    });
    console.log('props-----',props);
    console.log()
    console.log('context.attrs-----', context.attrs)
    return { yk };
  },
};
</script>

在这里插入图片描述

自定义事件
<template>
  <h1>博主的信息</h1>
  <HelloWorld @hello="showHelloMsg"></HelloWorld>
</template>

<script>
import HelloWorld from "./components/HelloWorld.vue";
export default {
  name: "App",
  setup() {
    function showHelloMsg(value) {
      alert(`你好啊,你触发了hello事件,我收到的参数是:${value}!`);
    }
    return { showHelloMsg };
  },
  components: { HelloWorld },
};
</script>
复制代码
<template>
  <h2>姓名:{{ yk.name }}</h2>
  <button @click="test">测试触发一下HelloWorld组件的Hello事件</button>
</template>

<script>
import { reactive } from "@vue/reactivity";
export default {
  name: "HelloWorld",
  emits:["hello"], // 不写能执行,但是会报警告
  setup(props, context) {
    let yk = reactive({
      name: "YK菌",
    });
    function test() {
      context.emit("hello", "**子组件的信息**");
    }
    return { yk,test };
  },
};
</script>
复制代码

在这里插入图片描述 在这里插入图片描述如果不用emits选项接收,会报警告

插槽

默认插槽

<template>
  <h1>博主的信息</h1>
  <HelloWorld>
    <span>YK菌,你好</span>
  </HelloWorld>
</template>
复制代码
<template>
  <h2>姓名:{{ yk.name }}</h2>
  <slot></slot>
</template>
复制代码

在这里插入图片描述

具名插槽

<template>
  <h1>博主的信息</h1>
  <HelloWorld>
	<template v-slot:ykMsg>
		<span>YK菌,你好</span>
	</template>
  </HelloWorld>
</template>
复制代码
<template>
  <h2>姓名:{{ yk.name }}</h2>
  <slot name="ykMsg"></slot>
</template>
复制代码

在这里插入图片描述

⑦计算属性与监视

computed函数

  • 与Vue2.x中computed配置功能一致
  • 写法
import {computed} from 'vue'

setup(){
    ...
	//计算属性 —— 简写
    let fullName = computed(()=>{
        return person.firstName + '-' + person.lastName
    })
    //计算属性 —— 完整
    let fullName = computed({
        get(){
            return person.firstName + '-' + person.lastName
        },
        set(value){
            const nameArr = value.split('-')
            person.firstName = nameArr[0]
            person.lastName = nameArr[1]
        }
    })
}
复制代码

watch函数

  • 与Vue2.x中watch配置功能一致

  • 两个小“坑”:

    • 监视reactive定义的响应式数据时:oldValue无法正确获取、强制开启了深度监视(deep配置失效)。
    • 监视reactive定义的响应式数据中某个属性时:deep配置有效。

情况一:监视ref定义的响应式数据

//情况一:监视ref定义的响应式数据
watch(sum,(newValue,oldValue)=>{
	console.log('sum变化了',newValue,oldValue)
},{immediate:true})
复制代码

如果用ref定义了一个对象

watch(person.value,(newValue,oldValue)=>{
	console.log('person变化了',newValue,oldValue)
}) 
复制代码

或者这样

watch(person,(newValue,oldValue)=>{
	console.log('person变化了',newValue,oldValue)
},{deep: true}) 
复制代码

情况二:监视多个ref定义的响应式数据

//情况二:监视多个ref定义的响应式数据
watch([sum,msg],(newValue,oldValue)=>{
	console.log('sum或msg变化了',newValue,oldValue)
}) 
复制代码

情况三:监视reactive定义的响应式数据

  • 若watch监视的是reactive定义的响应式数据,则无法正确获得oldValue!!
  • 若watch监视的是reactive定义的响应式数据,则强制开启了深度监视
watch(person,(newValue,oldValue)=>{
	console.log('person变化了',newValue,oldValue)
},{immediate:true,deep:false}) //此处的deep配置不再奏效
复制代码

情况四:监视reactive定义的响应式数据中的某个属性

//情况四:监视reactive定义的响应式数据中的某个属性
watch(()=>person.job,(newValue,oldValue)=>{
	console.log('person的job变化了',newValue,oldValue)
},{immediate:true,deep:true}) 
复制代码

情况五:监视reactive定义的响应式数据中的某些属性

//情况五:监视reactive定义的响应式数据中的某些属性
watch([()=>person.job,()=>person.name],(newValue,oldValue)=>{
	console.log('person的job变化了',newValue,oldValue)
},{immediate:true,deep:true})
复制代码

特殊情况

//特殊情况
watch(()=>person.job,(newValue,oldValue)=>{
    console.log('person的job变化了',newValue,oldValue)
},{deep:true}) //此处由于监视的是reactive素定义的对象中的某个属性,所以deep配置有效
复制代码

watchEffect函数

  • watch的套路是:既要指明监视的属性,也要指明监视的回调。

  • watchEffect的套路是:不用指明监视哪个属性,监视的回调中用到哪个属性,那就监视哪个属性。

  • watchEffect有点像computed

    • computed注重的计算出来的值(回调函数的返回值),所以必须要写返回值。
    • watchEffect更注重的是过程(回调函数的函数体),所以不用写返回值。
//watchEffect所指定的回调中用到的数据只要发生变化,则直接重新执行回调。
watchEffect(()=>{
    const x1 = sum.value
    const x2 = person.age
    console.log('watchEffect配置的回调执行了')
})
复制代码

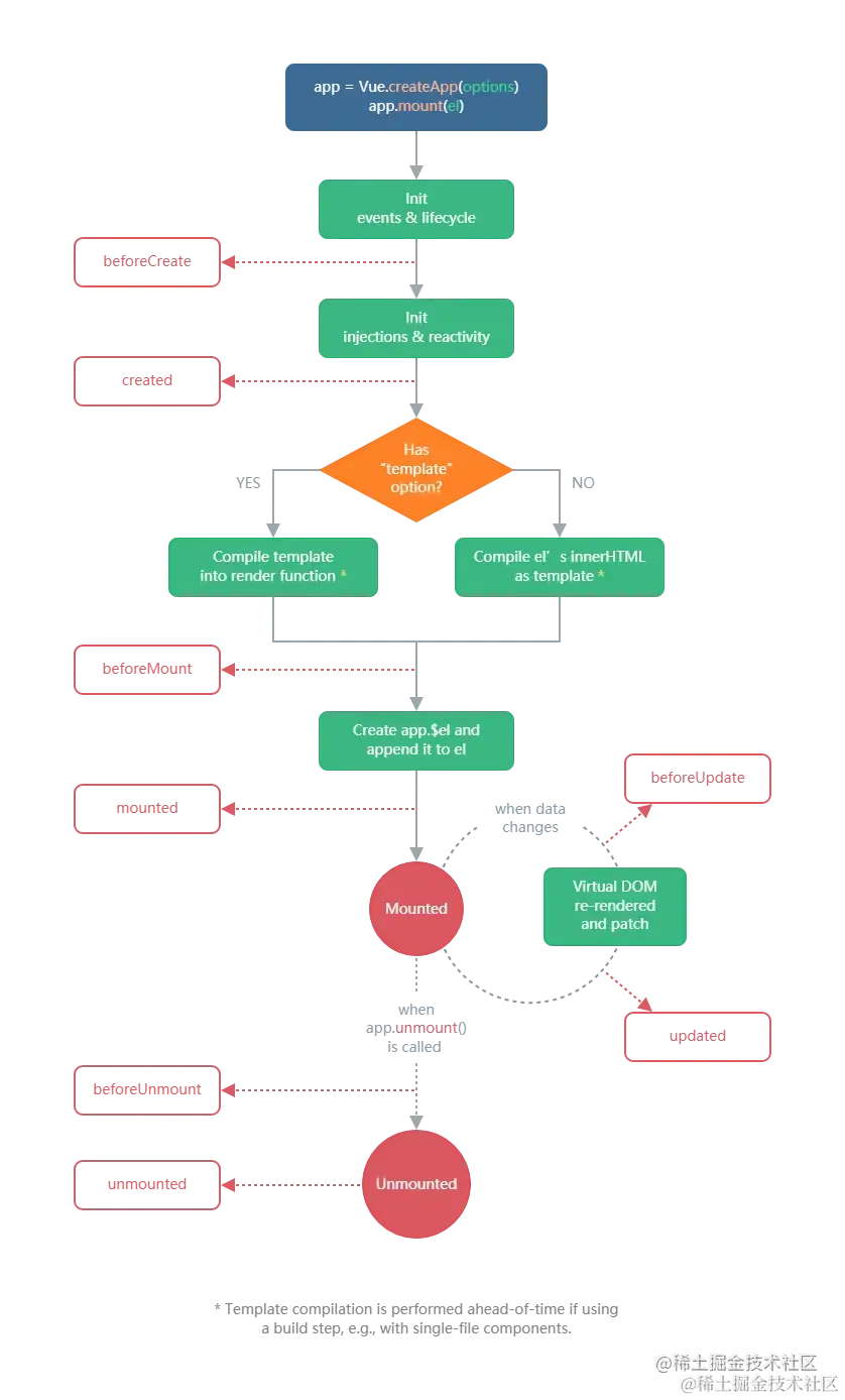
⑧ 生命周期

在这里插入图片描述

  • Vue3.0中可以继续使用Vue2.x中的生命周期钩子,但有有两个被更名:

    • beforeDestroy改名为 beforeUnmount
    • destroyed改名为 unmounted

可以直接已配置项的形式使用生命周期钩子,也可以使用组合式API的形式使用,尽量统一

一般来说,组合式API里的钩子会比配置项的钩子先执行,组合式API的钩子名字有变化

  • Vue3.0也提供了 Composition API 形式的生命周期钩子,与Vue2.x中钩子对应关系如下:

    • beforeCreate===>setup()
    • created=======>setup()
    • beforeMount ===>onBeforeMount
    • mounted=======>onMounted
    • beforeUpdate===>onBeforeUpdate
    • updated =======>onUpdated
    • beforeUnmount ==>onBeforeUnmount
    • unmounted =====>onUnmounted

⑨ 自定义hook函数(重点)

  • 什么是hook?—— 本质是一个函数,把setup函数中使用的Composition API进行了封装。
  • 类似于vue2.x中的mixin
  • 自定义hook的优势: 复用代码, 让setup中的逻辑更清楚易懂。

创建一个hooks文件夹,里面创建文件usePoint.js

import { reactive, onMounted, onBeforeUnmount } from "vue";
export default function() {
  //实现鼠标“打点”相关的数据
  let point = reactive({
    x: 0,
    y: 0,
  });

  //实现鼠标“打点”相关的方法
  function savePoint(event) {
    point.x = event.pageX;
    point.y = event.pageY;
    console.log(event.pageX, event.pageY);
  }

  //实现鼠标“打点”相关的生命周期钩子
  onMounted(() => {
    window.addEventListener("click", savePoint);
  });

  onBeforeUnmount(() => {
    window.removeEventListener("click", savePoint);
  });

  return point;
}
复制代码

在组件种使用

<template>
	<h2>我是HelloWorld组件</h2>
	<h2>当前点击时鼠标的坐标为:x:{{point.x}},y:{{point.y}}</h2>
</template>

<script>
	import usePoint from '../hooks/usePoint'
	export default {
		name:'HelloWorld',
		setup(){
			const point = usePoint()
			return {point}
		}
	}
</script>
复制代码

在这里插入图片描述

toRef

  • 作用:创建一个 ref 对象,其value值指向另一个对象中的某个属性。
  • 语法:const name = toRef(person,'name')
  • 应用: 要将响应式对象中的某个属性单独提供给外部使用时。
  • 扩展:toRefstoRef功能一致,但可以批量创建多个 ref 对象,语法:toRefs(person)
<template>
	<h4>{{person}}</h4>
	<h2>姓名:{{name}}</h2>
	<h2>年龄:{{age}}</h2>
	<h2>薪资:{{job.j1.salary}}K</h2>
	<button @click="name+='~'">修改姓名</button>
	<button @click="age++">增长年龄</button>
	<button @click="job.j1.salary++">涨薪</button>
</template>

<script>
	import {ref,reactive,toRef,toRefs} from 'vue'
	export default {
		name: 'Demo',
		setup(){
			//数据
			let person = reactive({
				name:'张三',
				age:18,
				job:{
					j1:{
						salary:20
					}
				}
			})

			// const name1 = person.name
			// console.log('%%%',name1)

			// const name2 = toRef(person,'name')
			// console.log('####',name2)

			const x = toRefs(person)
			console.log('******',x)

			return {
				person,
				// name:toRef(person,'name'),
				// age:toRef(person,'age'),
				// salary:toRef(person.job.j1,'salary'),
				...toRefs(person)
			}
		}
	}
</script>
复制代码

五、其它 Composition API

1. shallowReactiveshallowRef

  • shallowReactive:只处理对象最外层属性的响应式(浅响应式)。

  • shallowRef:只处理基本数据类型的响应式, 不进行对象的响应式处理。

  • 什么时候使用?

    • 如果有一个对象数据,结构比较深, 但变化时只是外层属性变化 ===> shallowReactive
    • 如果有一个对象数据,后续功能不会修改该对象中的属性,而是生新的对象来替换 ===> shallowRef

2. readonlyshallowReadonly

  • readonly: 让一个响应式数据变为只读的(深只读)。
  • shallowReadonly:让一个响应式数据变为只读的(浅只读)。
  • 应用场景: 不希望数据被修改时。

3. toRawmarkRaw

  • toRaw

    • 作用:将一个由reactive生成的响应式对象转为普通对象
    • 使用场景:用于读取响应式对象对应的普通对象,对这个普通对象的所有操作,不会引起页面更新。
  • markRaw

    • 作用:标记一个对象,使其永远不会再成为响应式对象。

    • 应用场景:

      1. 有些值不应被设置为响应式的,例如复杂的第三方类库等。
      2. 当渲染具有不可变数据源的大列表时,跳过响应式转换可以提高性能。

4. customRef

  • 作用:创建一个自定义的 ref,并对其依赖项跟踪和更新触发进行显式控制。
  • 实现防抖效果
<template>
  <input type="text" v-model="keyWord" />
  <h3>{{ keyWord }}</h3>
</template>

<script>
import { customRef } from "vue";
export default {
  name: "App",
  setup() {
    //自定义一个ref——名为:myRef
    function myRef(value, delay) {
      let timer;
      return customRef((track, trigger) => {
        return {
          get() {
            console.log(`有人从myRef这个容器中读取数据了,我把${value}给他了`);
            track(); // 通知Vue追踪value的变化(提前和get商量一下,让他认为这个value是有用的)
            return value;
          },
          set(newValue) {
            console.log(`有人把myRef这个容器中数据改为了:${newValue}`);
            clearTimeout(timer);
            timer = setTimeout(() => {
              value = newValue;
              trigger(); // 通知Vue去重新解析模板
            }, delay);
          },
        };
      });
    }

    // let keyWord = ref('hello') //使用Vue提供的ref
    let keyWord = myRef("hello", 500); //使用程序员自定义的ref

    return { keyWord };
  },
};
</script>
复制代码

5. provideinject

  • 作用:实现祖与后代组件间通信
  • 套路:父组件有一个 provide 选项来提供数据,后代组件有一个 inject 选项来开始使用这些数据
  • 具体写法:

祖组件中:

setup(){
	......
    let car = reactive({name:'奔驰',price:'40万'})
    provide('car',car) // 给自己的后代组件传递数据
    ......
}
复制代码

后代组件中:

setup(props,context){
	......
    const car = inject('car') // 拿到祖先的数据
    return {car}
	......
}
复制代码

6. 响应式数据的判断

  • isRef: 检查一个值是否为一个 ref 对象
  • isReactive: 检查一个对象是否是由 reactive 创建的响应式代理
  • isReadonly: 检查一个对象是否是由 readonly 创建的只读代理
  • isProxy: 检查一个对象是否是由 reactive 或者 readonly 方法创建的代理

Composition API 差不多就介绍完了,此时回去再看那个动图,就会感觉Vue3真香!

六、新的组件

1. Fragment

  • 在Vue2中: 组件必须有一个根标签
  • 在Vue3中: 组件可以没有根标签, 内部会将多个标签包含在一个Fragment虚拟元素中
  • 好处: 减少标签层级, 减小内存占用

2. Teleport

  • 什么是Teleport?—— Teleport 是一种能够将我们的组件html结构移动到指定位置的技术。
<teleport to="移动位置">
	<div v-if="isShow" class="mask">
		<div class="dialog">
			<h3>我是一个弹窗</h3>
			<button @click="isShow = false">关闭弹窗</button>
		</div>
	</div>
</teleport>
复制代码

以一个弹窗组件为示例来看看

我们来个嵌套的盒子,然后在最里面的盒子设置弹窗

App

<template>
  <div class="app">
    <h3>我是App组件</h3>
    <Child />
  </div>
</template>

<script>
import Child from "./components/Child";
export default {
  name: "App",
  components: { Child },
};
</script>

<style>
.app {
  background-color: gray;
  padding: 10px;
}
</style>

复制代码

Child

<template>
  <div class="child">
    <h3>我是Child组件</h3>
    <Son />
  </div>
</template>

<script>
import Son from "./Son";
export default {
  name: "Child",
  components: { Son },
};
</script>

<style>
.child {
  background-color: skyblue;
  padding: 10px;
}
</style>

复制代码

Son

<template>
  <div class="son">
    <h3>我是Son组件</h3>
    <Dialog />
  </div>
</template>

<script>
import Dialog from "./Dialog.vue";
export default {
  name: "Son",
  components: { Dialog },
};
</script>

<style>
.son {
  position: relative;
  background-color: orange;
  padding: 10px;
}
</style>

复制代码

Dialog

<template>
  <div>
    <button @click="isShow = true">点我弹个窗</button>
    <div v-if="isShow" class="mask">
      <div class="dialog">
        <h3>我是一个弹窗</h3>
        <h4>一些内容</h4>
        <h4>一些内容</h4>
        <h4>一些内容</h4>
        <button @click="isShow = false">关闭弹窗</button>
      </div>
    </div>
  </div>
</template>

<script>
import { ref } from "vue";
export default {
  name: "Dialog",
  setup() {
    let isShow = ref(false);
    return { isShow };
  },
};
</script>

<style>
.mask {
  position: absolute;
  top: 0;
  bottom: 0;
  left: 0;
  right: 0;
  background-color: rgba(0, 0, 0, 0.5);
}
.dialog {
  position: absolute;
  top: 50%;
  left: 50%;
  transform: translate(-50%, -50%);
  text-align: center;
  width: 300px;
  height: 300px;
  background-color: green;
}
</style>

复制代码

我故意给最里面的盒子加了定位,因为相对定位会找他外层最近的定位盒子进行定位,所以效果就是这样了,我们希望这个弹窗是在body下呈现的

在这里插入图片描述 在这里插入图片描述

我们在Dialog组件中加一个teleport标签

<template>
  <div>
    <button @click="isShow = true">点我弹个窗</button>
    <teleport to="body">
    <div v-if="isShow" class="mask">
      <div class="dialog">
        <h3>我是一个弹窗</h3>
        <h4>一些内容</h4>
        <h4>一些内容</h4>
        <h4>一些内容</h4>
        <button @click="isShow = false">关闭弹窗</button>
      </div>
    </div>
    </teleport>
  </div>
</template>
复制代码

这样就好了 在这里插入图片描述 在这里插入图片描述

3. Suspense

  • 等待异步组件时渲染一些额外内容,让应用有更好的用户体验

  • 使用步骤:

    • 异步引入组件
import {defineAsyncComponent} from 'vue'
const Child = defineAsyncComponent(()=>import('./components/Child.vue'))
复制代码

使用Suspense包裹组件,并配置好defaultfallback

<template>
	<div class="app">
		<h3>我是App组件</h3>
		<Suspense>
			<template v-slot:default>
				<Child/>
			</template>
			<template v-slot:fallback>
				<h3>加载中.....</h3>
			</template>
		</Suspense>
	</div>
</template>
复制代码

default:就是组件要显示的内容

fallback:就是组件没加载完全的“备胎”

七、其他

1.全局API的转移

  • Vue 2.x 有许多全局 API 和配置。

    • 例如:注册全局组件、注册全局指令等。
//注册全局组件
Vue.component('MyButton', {
  data: () => ({
    count: 0
  }),
  template: '<button @click="count++">Clicked {{ count }} times.</button>'
})

//注册全局指令
Vue.directive('focus', {
  inserted: el => el.focus()
}
复制代码

Vue3.0中对这些API做出了调整:

  • 将全局的API,即:Vue.xxx调整到应用实例(app)上

    2.x 全局 API(Vue3.x 实例 API (app)
    Vue.config.xxxxapp.config.xxxx
    Vue.config.productionTip移除
    Vue.componentapp.component
    Vue.directiveapp.directive
    Vue.mixinapp.mixin
    Vue.useapp.use
    Vue.prototypeapp.config.globalProperties

2.其他改变

data选项应始终被声明为一个函数

② 过渡类名的更改

Vue2.x写法

.v-enter,
.v-leave-to {
  opacity: 0;
}
.v-leave,
.v-enter-to {
  opacity: 1;
}
复制代码

Vue3.x写法

.v-enter-from,
.v-leave-to {
  opacity: 0;
}

.v-leave-from,
.v-enter-to {
  opacity: 1;
}
复制代码

③ 移除keyCode作为 v-on 的修饰符,同时也不再支持config.keyCodes

④ 移除v-on.native修饰符

  • 父组件中绑定事件
<my-component
  v-on:close="handleComponentEvent"
  v-on:click="handleNativeClickEvent"
/>
复制代码

子组件中声明自定义事件

<script>
  export default {
    emits: ['close']
  }
</script>
复制代码

⑤ 移除过滤器(filter)

过滤器虽然这看起来很方便,但它需要一个自定义语法,打破大括号内表达式是 “只是 JavaScript” 的假设,这不仅有学习成本,而且有实现成本!建议用方法调用或计算属性去替换过滤器。