react 基础知识

203 阅读2分钟
React 基础知识

1 首先创建一个新项目

  1. 创建项目: npx create-react-app my-app
  2. 打开项目: cd my-app
  3. 启动项目: npm start
2.基本使用

React 里,只需更新组件的 state,然后根据新的 state 重新渲染用户界面

下面是简单的定义数据,渲染

map不能遍历array数组,只能遍历object对象。所以如果遇到这样的问题可以采用forEach试一下

记住要有唯一的key值

 import React, { Component } from 'react'

export class Index extends Component {
   state={  //state 定义数据
        data:[
            {id:1,name:'阿达',age:18,sex:'qwe'},
            {id:2,name:'艾斯',age:18,sex:'qwe'},
            {id:3,name:'路飞',age:18,sex:'qwe'},
            {id:4,name:'萨博',age:18,sex:'qwe'}
        ]
    }

    render() {
        return (
            <div>
                 {
                    this.state.data.map((v,i)=>{  //map 循环
                        return <ul key={v.id}> 
                            <li>{v.id}</li>
                            <li>{v.name}</li>
                            <li>{v.age}</li>
                        </ul>
                    })
                }
            </div>
        )
    }
}

export default Index

组件

组件,从概念上类似于 JavaScript 函数。它接受的参数(就是 “props”),并返回用于描述页面展示内容的 React 元素。 组件有两种形式:class组件和function 函数组件。

class类组件

class组件拥有状态和生命周期,继承Component,实现render方法。

QQ图片20220303091334.jpg 下载此插件,新建页面后输入rce 会自动提示出下图代码 为class类组件

屏幕截图 2022-03-03 090429.png

下图是function 函数组件。下载插件后rfce提示

函数组件无状态,只有关注的内容会展示,返回渲染结果

屏幕截图 2022-03-03 135858.png

关于setState()

我们都知道,React是通过this.state来访问state,通过this.setState方法更新state。当this.setState的方法被调,React会重新调用render方法来重新渲染

setState正确使用

this.setState({datas: 'Hello'});
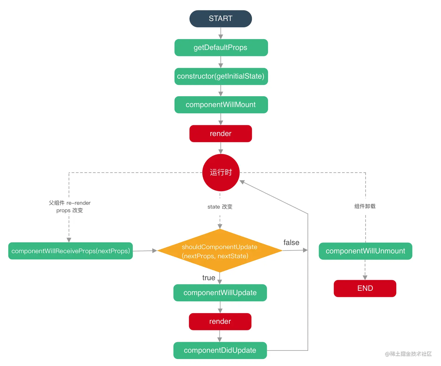
接下来是React的生命周期

R-C.png

  1. 组件将要挂载时:componentWillMount
  componentWillMount(){
   console.log('即将挂载')
 }
  1. 组件挂载完成时:componentDidMount
  componentDidCatch(){
    console.log('挂载完成');
  }
  
  
// 实例期
// getDefaultProps
// getInitialState
// componentWilMount
//   {render}
// componentDidCatch
  1. 是否要更新数据时:shouldComponentUpdate
  2. 将要更新数据时:componentWillUpdate
  3. 数据更新完成时:componentDidUpdate
  4. 组件将要销毁时:componentWillUnmount
  5. 父组件中改变了props传值时:componentWillReceiveProps