前端框架相关面试题

126 阅读1分钟

一、框架(Vue/React)

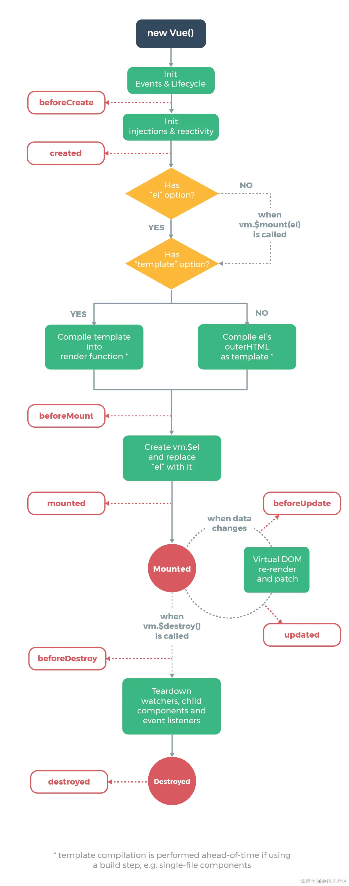
1. Vue的生命周期

image.png

  • beforeCreate & created 在实例化vue的阶段,在_init方法中执行的。
Vue.prototype._init = function (options?: Object) {
  // ...
  initLifecycle(vm)
  initEvents(vm)
  initRender(vm)
  callHook(vm, 'beforeCreate')
  initInjections(vm) // resolve injections before data/props
  initState(vm)
  initProvide(vm) // resolve provide after data/props
  callHook(vm, 'created')
  // ...
}

initState作用是初始化propsdatamethodswatchcomputed等属性,因此不能在beforeCreate钩子函数中获取propsdata等定义的值,也不能调用methods中定义的函数。

  • beforeMount & mounted
  • beforeUpdate & updated
  • beforeDestory & destoryed
  • activated & deactivated

2. diff 算法

3. 响应式原理

Vue.js 实现响应式的核心是利用了 ES5 的 Object.defineProperty

  • Vue将data初始化为一个Observer,遍历data对象的所有property,使用Object.defineProperty将这些property全部转为getter/settergetter负责依赖收集,setter负责派发更新;
  • getter实例化一个Dep的实例const dep = new Dep(),通过dep.depend方法收集依赖,也就是收集Watcher
  • data值发生改变时,触发set,触发依赖收集器中的所有监听(Watcher)更新,从而使关联的数组重新渲染。

vue响应式原理.png

1. Object.defineProperty

该方法直接在一个对象上定义一个新属性,或者修改一个对象的现有属性值,并返回这个对象。

Object.defineProperty(obj, prop, descriptor)

descriptor提供的getset方法可以访问和修改属性,而一旦对象拥有了gettersetter,我们可以简单的把这个对象称为响应式对象。

4. vue父子组件生命周期执行顺序

vue父子组件生命周期执行顺序