7.Flink实时项目之独立访客开发

941 阅读5分钟

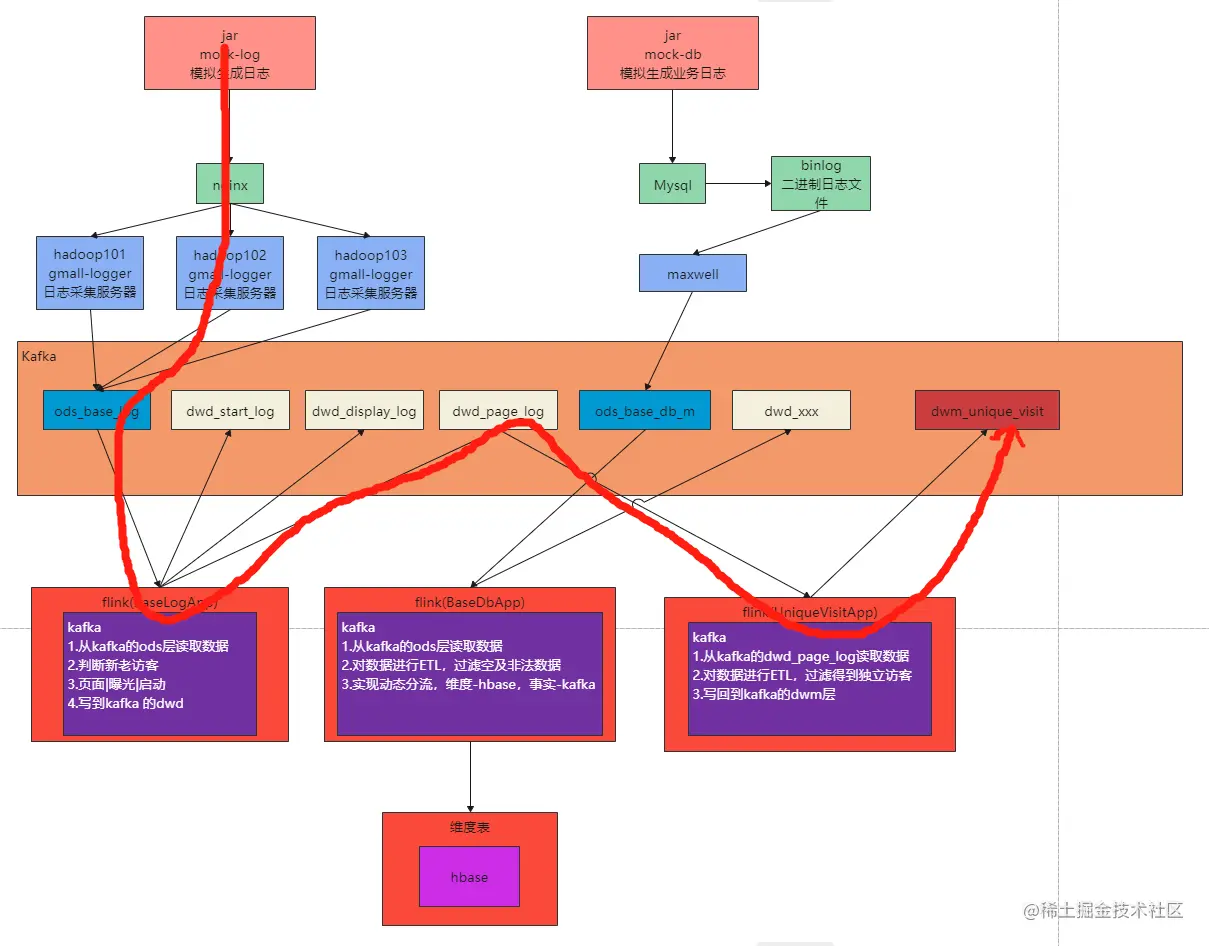
1.架构说明

在上6节当中,我们已经完成了从ods层到dwd层的转换,包括日志数据和业务数据,下面我们开始做dwm层的任务。

DWM 层主要服务 DWS,因为部分需求直接从 DWD 层到DWS 层中间会有一定的计算量,而且这部分计算的结果很有可能被多个 DWS 层主题复用,所以部分 DWD 会形成一层 DWM,我们这里主要涉及业务:

  • 访问UV计算
  • 跳出明细计算
  • 订单宽表
  • 支付宽表

因为实时计算与离线不同,实时计算的开发和运维成本都是非常高的,要结合实际情况考虑是否有必要象离线数仓一样,建一个大而全的中间层。如果没有必要大而全,这时候就需要大体规划一下要实时计算出的指标需求了。把这些指标以主题宽表的形式输出就是我们的 DWS 层。

2. 访客UV计算

UV,全称是 Unique Visitor,即独立访客,对于实时计算中,也可以称为 DAU(Daily Active User),即每日活跃用户,因为实时计算中的uv通常是指当日的访客数。那么如何从用户行为日志中识别出当日的访客,那么有两点:

  • 其一,是识别出该访客打开的第一个页面,表示这个访客开始进入我们的应用
  • 其二,由于访客可以在一天中多次进入应用,所以我们要在一天的范围内进行去重

代码,新建任务UniqueVisitApp.java,我们要从kafka的ods层消费数据,主题为:dwd_page_log

package com.zhangbao.gmall.realtime.app.dwm;
import com.alibaba.fastjson.JSON;
import com.alibaba.fastjson.JSONObject;
import com.zhangbao.gmall.realtime.utils.MyKafkaUtil;
import org.apache.flink.configuration.Configuration;
import org.apache.flink.runtime.state.filesystem.FsStateBackend;
import org.apache.flink.streaming.api.CheckpointingMode;
import org.apache.flink.streaming.api.datastream.DataStreamSource;
import org.apache.flink.streaming.api.datastream.SingleOutputStreamOperator;
import org.apache.flink.streaming.api.environment.StreamExecutionEnvironment;
import org.apache.flink.streaming.connectors.kafka.FlinkKafkaConsumer;

/**
 * @author: zhangbao
 * @date: 2021/9/12 19:51
 * @desc: uv 计算
 **/
public class UniqueVisitApp {
    public static void main(String[] args) {
        StreamExecutionEnvironment env = StreamExecutionEnvironment.createLocalEnvironmentWithWebUI(new Configuration());
        //设置并行度
        env.setParallelism(4);
        //设置检查点
        env.enableCheckpointing(5000, CheckpointingMode.EXACTLY_ONCE);
        env.getCheckpointConfig().setCheckpointTimeout(60000);
        env.setStateBackend(new FsStateBackend("hdfs://hadoop101:9000/gmall/flink/checkpoint/uniqueVisit"));
        //指定哪个用户读取hdfs文件
        System.setProperty("HADOOP_USER_NAME","zhangbao");

        //从kafka读取数据源
        String sourceTopic = "dwd_page_log";
        String group = "unique_visit_app_group";
        FlinkKafkaConsumer<String> kafkaSource = MyKafkaUtil.getKafkaSource(sourceTopic, group);
        DataStreamSource<String> kafkaDs = env.addSource(kafkaSource);

        //数据转换
        SingleOutputStreamOperator<JSONObject> jsonObjDs = kafkaDs.map(obj -> JSON.parseObject(obj));

        jsonObjDs.print("jsonObjDs >>>");
        try {
            env.execute("task uniqueVisitApp");
        } catch (Exception e) {
            e.printStackTrace();
        }
    }
}

测试从kafka消费数据

  • 启动服务:zk,kf,logger.sh ,hadoop
  • 运行任务:BaseLogTask.java,UniqueVisitApp.java
  • 执行日志生成服务器
  • 查看控制台输出

目前任务执行流程

UniqueVisitApp程序接收到的数据

{
  "common": {
    "ar": "440000",
    "uid": "48",
    "os": "Android 11.0",
    "ch": "xiaomi",
    "is_new": "0",
    "md": "Sumsung Galaxy S20",
    "mid": "mid_9",
    "vc": "v2.1.134",
    "ba": "Sumsung"
  },
  "page": {
    "page_id": "login",
    "during_time": 4621,
    "last_page_id": "good_detail"
  },
  "ts": 1631460110000
}

3. 核心过滤流程

从kafka的ods层取出数据之后,就该做具体的uv处理了。

1.首先用 keyby 按照 mid 进行分组,每组表示当前设备的访问情况

2.分组后使用 keystate 状态,记录用户进入时间,实现 RichFilterFunction 完成过滤

3.重写 open 方法用来初始化状态

4.重写 filter 方法进行过滤

  • 可以直接筛掉 last_page_id 不为空的字段,因为只要有上一页,说明这条不是这个用户进入的首个页面。
  • 状态用来记录用户的进入时间,只要这个 lastVisitDate 是今天,就说明用户今天已经访问过了所以筛除掉。如果为空或者不是今天,说明今天还没访问过,则保留。
  • 因为状态值主要用于筛选是否今天来过,所以这个记录过了今天基本上没有用了,这里 enableTimeToLive 设定了 1 天的过期时间,避免状态过大。
package com.zhangbao.gmall.realtime.app.dwm;

import com.alibaba.fastjson.JSON;
import com.alibaba.fastjson.JSONObject;
import com.zhangbao.gmall.realtime.utils.MyKafkaUtil;
import org.apache.flink.api.common.functions.RichFilterFunction;
import org.apache.flink.api.common.state.StateTtlConfig;
import org.apache.flink.api.common.state.ValueState;
import org.apache.flink.api.common.state.ValueStateDescriptor;
import org.apache.flink.api.common.time.Time;
import org.apache.flink.configuration.Configuration;
import org.apache.flink.runtime.state.filesystem.FsStateBackend;
import org.apache.flink.streaming.api.CheckpointingMode;
import org.apache.flink.streaming.api.datastream.DataStreamSource;
import org.apache.flink.streaming.api.datastream.KeyedStream;
import org.apache.flink.streaming.api.datastream.SingleOutputStreamOperator;
import org.apache.flink.streaming.api.environment.StreamExecutionEnvironment;
import org.apache.flink.streaming.connectors.kafka.FlinkKafkaConsumer;

import java.text.SimpleDateFormat;
import java.util.Date;

/**
 * @author: zhangbao
 * @date: 2021/9/12 19:51
 * @desc: uv 计算
 **/

public class UniqueVisitApp {
    public static void main(String[] args) {
        //webui模式,需要添加pom依赖
        StreamExecutionEnvironment env = StreamExecutionEnvironment.createLocalEnvironmentWithWebUI(new Configuration());
//        StreamExecutionEnvironment env1 = StreamExecutionEnvironment.createLocalEnvironment();
        //设置并行度
        env.setParallelism(4);
        //设置检查点
        env.enableCheckpointing(5000, CheckpointingMode.EXACTLY_ONCE);
        env.getCheckpointConfig().setCheckpointTimeout(60000);
        env.setStateBackend(new FsStateBackend("hdfs://hadoop101:9000/gmall/flink/checkpoint/uniqueVisit"));
        //指定哪个用户读取hdfs文件
        System.setProperty("HADOOP_USER_NAME","zhangbao");

        //从kafka读取数据源
        String sourceTopic = "dwd_page_log";
        String group = "unique_visit_app_group";
        FlinkKafkaConsumer<String> kafkaSource = MyKafkaUtil.getKafkaSource(sourceTopic, group);
        DataStreamSource<String> kafkaDs = env.addSource(kafkaSource);

        //数据转换
        SingleOutputStreamOperator<JSONObject> jsonObjDs = kafkaDs.map(obj -> JSON.parseObject(obj));

        //按照设备id分组
        KeyedStream<JSONObject, String> keyByMid = jsonObjDs.keyBy(jsonObject -> jsonObject.getJSONObject("common").getString("mid"));

        //过滤
        SingleOutputStreamOperator<JSONObject> filterDs = keyByMid.filter(new RichFilterFunction<JSONObject>() {
            ValueState<String> lastVisitDate = null;
            SimpleDateFormat sdf = null;
            @Override
            public void open(Configuration parameters) throws Exception {
                //初始化时间
                sdf = new SimpleDateFormat("yyyyMMdd");
                //初始化状态
                ValueStateDescriptor<String> lastVisitDateDesc = new ValueStateDescriptor<>("lastVisitDate", String.class);
                //统计日活dau,状态数据保存一天,过一天即失效
                StateTtlConfig stateTtlConfig = StateTtlConfig.newBuilder(Time.days(1)).build();
                lastVisitDateDesc.enableTimeToLive(stateTtlConfig);
                this.lastVisitDate = getRuntimeContext().getState(lastVisitDateDesc);

            }

            @Override
            public boolean filter(JSONObject jsonObject) throws Exception {
                //上一个页面如果有值,则不是首次访问
                String lastPageId = jsonObject.getJSONObject("page").getString("last_page_id");
                if(lastPageId != null && lastPageId.length()>0){
                    return false;
                }
                //获取用户访问日期
                Long ts = jsonObject.getLong("ts");
                String mid = jsonObject.getJSONObject("common").getString("mid");
                String lastDate = sdf.format(new Date(ts));
                //获取状态日期
                String lastDateState = lastVisitDate.value();
                if(lastDateState != null && lastDateState.length()>0 && lastDateState.equals(lastDate)){
                    System.out.println(String.format("已访问! mid:%s,lastDate:%s",mid,lastDate));
                    return false;
                }else {
                    lastVisitDate.update(lastDate);
                    System.out.println(String.format("未访问! mid:%s,lastDate:%s",mid,lastDate));
                    return true;
                }
            }
        });

        filterDs.print("filterDs >>>");

        try {
            env.execute("task uniqueVisitApp");
        } catch (Exception e) {
            e.printStackTrace();
        }
    }
}

注:1.在测试时,发现uv没有数据,所以把BaseLogTask任务的侧输出流改一下,如下图所示:

​ 2.webui模式添加pom依赖

<!-- flink webui -->
<dependency>
    <groupId>org.apache.flink</groupId>
    <artifactId>flink-runtime-web_2.12</artifactId>
    <version>1.12.0</version>
</dependency>

4. 测试

  • 启动zk,kafka,logger.sh,hdfs,BaseLogTask,UniqueVisitApp
  • 执行流程
    • 模拟生成的日志jar >> nginx >> 日志采集服务 >> kafka(ods) >> baseLogApp(分流) >> kafka(dwd) >> UniqueVisitApp(独立访客) >> dwm_unique_visit

经测试,流程已通。

统计主题需求指标输出方式计算来源来源层级
访客pv可视化大屏page_log直接可求dwd
uv可视化大屏需要用page_log过滤去重dwm
跳出率可视化大屏需要用page_log行为判断dwm
进入页面数可视化大屏需要识别开始访问标识dwd
连续访问时长可视化大屏page_log直接可求dwd
商品点击多维分析page_log直接可求dwd
收藏多维分析收藏表dwd
加入购物车多维分析购物车表dwd
下单可视化大屏订单宽表dwm
支付多维分析支付宽表dwm
退款多维分析退款表dwd
评论多维分析评论表dwd
地区pv多维分析page_log直接可求dwd
uv多维分析需要page_log过滤去重dwm
下单可视化大屏订单宽表dwm
关键词搜索关键词可视化大屏page_log直接可求dwd
点击商品关键词可视化大屏商品主题下单再次聚合dws
下单商品关键词可视化大屏商品主题下单再次聚合dws