nacos服务注册剖析

306 阅读6分钟

最近正在负责将公司内部的服务注册中心做转移工作,正准备切入到nacos注册中心,于是花了些时间去整理学习关于使用nacos的一些笔记,并进行一番文档的输出。

使用版本 nacos-1.1.4版本
nacos注册中心的简单介绍
nacos其实是一款阿里巴巴开源的注册中心+配置中心,除此之外nacos还有很多强大的功能。

nacos的文件目录
在nacos安装包底下,我们可以大概看到nacos包含了以下几类文件夹,不同的文件底下存储了不同的数据信息。
在这里插入图片描述
最后在target文件夹底下发现了nacos的jar包,因此我好奇地将其打开来一探究竟。
发现内部的jar将nacos的管理台源代码给打包了一份。

通过阅读源码发现在工程的内部有个lib目录文件夹,这里面似乎有自己希望找到的内容
在这里插入图片描述
但是目前还是没法看到内部的源码,在工程的外部主要就是结合一些源码的api做了一套可视化界面的控制台。
这里面有份jar命名为:nacos-server.jar。
在startup.sh脚本里面可以看到,nacos有着对应的脚本细节:
在这里插入图片描述
这里对应了java -jar的命令关键行进行控制台的启动:
在这里插入图片描述

配置中心源码分析

如何进行本地源码的debug

选择Nacos工程,然后设置对应的启动参数:

-Dnacos.standalone=true -Dnacos.home=F:\nacos-local-config


从github下载一份nacos的源码之后可以看到内部的基础结构为:
在这里插入图片描述
整体项目里面对应的工程有好几个,这里我们选择了Config工程这个模块进行分析,因为这里面包含了nacos控制台中的拉去服务详情,查看配置列表等常用接口,有助于我们对工作中常用功能的深入理解。

参照控制台的接口路径很快能定位到controller内容
下边这段接口是对应了查看配置属性的内容:

http://127.0.0.1:8848/nacos/v1/cs/configs?search=accurate&accessToken=eyJhbGciOiJIUzI1NiJ9.eyJzdWIiOiJuYWNvcyIsImV4cCI6MTU5MDE1MzAwM30.
TFlSFPTzKd0-2zmmsFjnghV74JfL_tWwo6BOFYAfdjk&dataId&group&pageNo=1&pageSize=10

配置信息查询接口对应源代码:

com.alibaba.nacos.config.server.controller.ConfigController#searchConfig --->
com.alibaba.nacos.config.server.service.repository.PersistService#findConfigInfo4Page

在com.alibaba.nacos.config.server.service.repository.EmbeddedStoragePersistServiceImpl#findConfigInfo4Page
里面看到有关于sql的查询,深入内部去查看:
单机版本的nacos使用的是 derby 数据库进行配置存储的持久化

在这里插入图片描述

具体的初始化步骤位于:
com.alibaba.nacos.config.server.service.datasource.LocalDataSourceServiceImpl#init

初始化的时候会链接本地数据库:
jdbc:derby:F:\nacos-local-config\data\derby-data;create=true

在这里插入图片描述
单机版本的nacos重启之后数据并不会丢失,依旧是从本地的存储文件中读取数据信息。
derby数据库的介绍
官网地址:db.apache.org/derby/
一款java语言编写的内嵌于jvm的数据库,可以支持sql查询,以及jdbc协议,关于其持久化,大概推断是存储到了指定的目录文件下边:
在这里插入图片描述
服务列表源码分析

服务注册原理跟踪
根据debug会发现,在com.alibaba.nacos.naming.core.ServiceManager 类里面包含了相关的服务列表存储信息:
在这里插入图片描述
在源码里面会发现存储这些服务列表的本质就是一个ConcurrentHashMap数据结构:
(采用了ConcurrentHashMap来解决并发冲突问题,1.8之前是采用了分段锁,但是这种方式的锁粒度过大,所以后边改为了采用cas+synchronized的方式来进行加锁,通过使用无所插入头结点,如果插入失败,说明同一时刻有其他线程进行头插入,再次循坏插入)

private Map<String, Map<String, Service>> serviceMap = new ConcurrentHashMap<>();

有点奇怪,这个map的数据是存储在内存里面的,那么服务在重启的时候应该是有进行初始化操作。并且当我们将provider的服务下架之后nacos依旧会有服务信息,在服务关闭之后的三十秒后nacos就查询不出任何信息了。
借此推测会有一个调度去专门维护这些数据信息。(猜测是心跳机制)

注册服务信息到nacos的接口:

/nacos/v1/ns/instance
com.alibaba.nacos.naming.controllers.InstanceController#register
->
com.alibaba.nacos.naming.core.ServiceManager#registerInstance

那么,假设我们通过启动dubbo工程,注册dubbo服务到nacos服务中心之后会看到哪些情况呢?

发现循环调用某些接口
【DistroFilter request url】/nacos/v1/ns/instance/beat
【DistroFilter request url】/nacos/v1/ns/instance/list
通过日志过滤发现会循环调用这两个接口,后来查询文档估计是某些调度在维护两端的数据。

客户端会重复发送心跳包到nacos这边,这份心跳包包含的数据还挺多的。关于心跳模块涉及到的类为:

com.alibaba.nacos.client.naming.beat.BeatReactor

发送的心跳数据基本格式通过BeatInfo格式进行数据传输。
关于循环发送心跳数据包的核心是借助了jdk内部的

ScheduledExecutorService

这个api来实现的,相关模板代码:
在这里插入图片描述
这样就能实现每个三秒发送一次心跳的功能。
同理,在nacos的服务端和客户端之间也存在心跳协调的代码:

 class BeatTask implements Runnable {

        BeatInfo beatInfo;

        public BeatTask(BeatInfo beatInfo) {
            this.beatInfo = beatInfo;
        }

        @Override
        public void run() {
            if (beatInfo.isStopped()) {
                return;
            }
            long nextTime = beatInfo.getPeriod();
            try {
            //发送心跳包
                JSONObject result = serverProxy.sendBeat(beatInfo, BeatReactor.this.lightBeatEnabled);
                long interval = result.getIntValue("clientBeatInterval");
                boolean lightBeatEnabled = false;
                if (result.containsKey(CommonParams.LIGHT_BEAT_ENABLED)) {
                    lightBeatEnabled = result.getBooleanValue(CommonParams.LIGHT_BEAT_ENABLED);
                }
                BeatReactor.this.lightBeatEnabled = lightBeatEnabled;
                if (interval > 0) {
                    nextTime = interval;
                }
                int code = NamingResponseCode.OK;
                if (result.containsKey(CommonParams.CODE)) {
                    code = result.getIntValue(CommonParams.CODE);
                }
                if (code == NamingResponseCode.RESOURCE_NOT_FOUND) {
                //如果服务实例消失或者不存在,则注册一个服务实例
                    Instance instance = new Instance();
                    instance.setPort(beatInfo.getPort());
                    instance.setIp(beatInfo.getIp());
                    instance.setWeight(beatInfo.getWeight());
                    instance.setMetadata(beatInfo.getMetadata());
                    instance.setClusterName(beatInfo.getCluster());
                    instance.setServiceName(beatInfo.getServiceName());
                    instance.setInstanceId(instance.getInstanceId());
                    instance.setEphemeral(true);
                    try {
                        serverProxy.registerService(beatInfo.getServiceName(),
                            NamingUtils.getGroupName(beatInfo.getServiceName()), instance);
                    } catch (Exception ignore) {
                    }
                }
            } catch (NacosException ne) {
                NAMING_LOGGER.error("[CLIENT-BEAT] failed to send beat: {}, code: {}, msg: {}",
                    JSON.toJSONString(beatInfo), ne.getErrCode(), ne.getErrMsg());

            }
            //每隔5秒重新发送一次心跳包
            executorService.schedule(new BeatTask(beatInfo), nextTime, TimeUnit.MILLISECONDS);
        }
    }

其实我们深入sendbeat函数可以看到最底层就是请求nacos服务端的心跳接口

   public JSONObject sendBeat(BeatInfo beatInfo, boolean lightBeatEnabled) throws NacosException {

        if (NAMING_LOGGER.isDebugEnabled()) {
            NAMING_LOGGER.debug("[BEAT] {} sending beat to server: {}", namespaceId, beatInfo.toString());
        }
        Map<String, String> params = new HashMap<String, String>(8);
        String body = StringUtils.EMPTY;
        if (!lightBeatEnabled) {
            try {
                body = "beat=" + URLEncoder.encode(JSON.toJSONString(beatInfo), "UTF-8");
            } catch (UnsupportedEncodingException e) {
                throw new NacosException(NacosException.SERVER_ERROR, "encode beatInfo error", e);
            }
        }
        params.put(CommonParams.NAMESPACE_ID, namespaceId);
        params.put(CommonParams.SERVICE_NAME, beatInfo.getServiceName());
        params.put(CommonParams.CLUSTER_NAME, beatInfo.getCluster());
        params.put("ip", beatInfo.getIp());
        params.put("port", String.valueOf(beatInfo.getPort()));
        String result = reqAPI(UtilAndComs.NACOS_URL_BASE + "/instance/beat", params, body, HttpMethod.PUT);
        return JSON.parseObject(result);
    }

结合springboot的starter如何做服务发现

首先你可能会有思路推断,加入了一个starter就能生效,估计是有什么springboot的自动化配置在生效吧。
springboot也有自己的一套spi机制,将spirng.factories配置文件下的类进行实例化操作。
在这里插入图片描述
然后根据这些配置的类进行初始化操作。

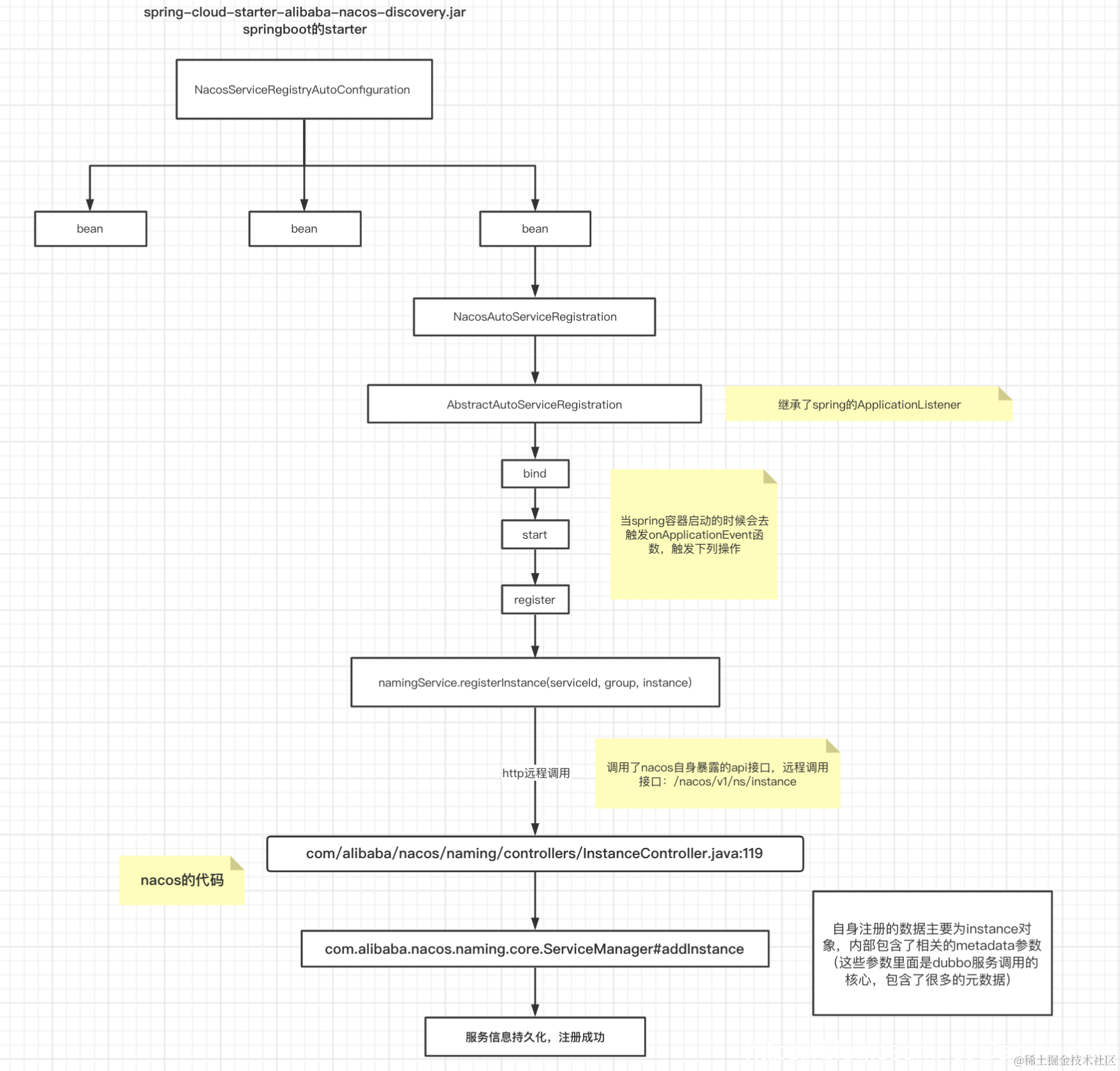
这里面有个 NacosServiceRegistryAutoConfiguration 类
参考源代码:

com.alibaba.cloud.nacos.registry.NacosServiceRegistryAutoConfiguration
com.alibaba.cloud.nacos.registry.NacosAutoServiceRegistration
org.springframework.cloud.client.serviceregistry.AbstractAutoServiceRegistration

这个类里面继承类spring的事件,ApplicationListener,当spring容器启动的时候会去触发onApplicationEvent函数的。

bind(event)-->start --> register--> com.alibaba.nacos.api.naming.NamingService#registerInstance(java.lang.String, java.lang.String, com.alibaba.nacos.api.naming.pojo.Instance)

其实本质就是在这里调用类nacos的一个远程方法,关于nacos的远程方法看看源码包就了解了,这个不难。
注册的参数

private Instance getNacosInstanceFromRegistration(Registration registration) {
   Instance instance = new Instance();
   instance.setIp(registration.getHost());
   instance.setPort(registration.getPort());
   instance.setWeight(nacosDiscoveryProperties.getWeight());
   instance.setClusterName(nacosDiscoveryProperties.getClusterName());
   instance.setMetadata(registration.getMetadata());

   return instance;
}

整体的注册源码其实可以浓缩为下边这张图

在这里插入图片描述

nacos的集群化
基本配置条件:
一般集群需要至少3个节点。我们先准备3台机器,我这里选择了三台机器作为集群搭建基础:

192.168.11.200:8748
192.168.11.196:8748
192.168.11.126:8748

首先需要有三台基本的服务器用于运行多个nacos服务端程序。
然后修改conf配置文件:

[root@localhost conf]# ls
application.properties  application.properties.example  cluster.conf  cluster.conf.example.bak  nacos-logback.xml  nacos-mysql.sql  schema.sql
[root@localhost conf]# cat cluster.conf
#it is ip
#example
192.168.164.131:8848
192.168.164.132:8848
192.168.164.133:8848

最后再配置一下数据库连接部分:

### Count of DB:
 db.num=1
### Connect URL of DB:
 db.url.0=jdbc:mysql://10.11.9.243:3306/linhao_test?characterEncoding=utf8&connectTimeout=1000&socketTimeout=3000&autoReconnect=true
 db.user=crm
 db.password=USszJ497whda

启动之后日志会有明显说明提示nacos的集群已经部署成功。
如果需要方便操作可以借助使用nginx来做页面的转发。

upstream nacos_server {
  server 192.168.11.200:8748;
  server 192.168.11.196:8748;
  server 192.168.11.126:8748;
}

server {
  listen 80;
  server_name localhost;
  #charset koi8-r;
  #access_log logs/host.access.log main;
  location / {
    proxy_pass http://nacos_server;
    index index.html index.htm;
  }
}

初始化登录账号

登录账号可以从源码里面翻查,然后根据这里的加密方式在数据库里面设置账号信息:

package com.alibaba.nacos.console.utils;

import org.springframework.security.crypto.bcrypt.BCryptPasswordEncoder;

/**
 * Password encoder tool
 *
 * @author nacos
 */
public class PasswordEncoderUtil {

    public static void main(String[] args) {
        System.out.println(new BCryptPasswordEncoder().encode("nacos"));
    }

    public static Boolean matches(String raw, String encoded) {
        return new BCryptPasswordEncoder().matches(raw, encoded);
    }

    public static String encode(String raw) {
        return new BCryptPasswordEncoder().encode(raw);
    }
}

下边这段是nacos初始化时候给定的账号密码:

INSERT INTO users (username, password, enabled) VALUES ('nacos', '$2a$10$EuWPZHzz32dJN7jexM34MOeYirDdFAZm2kuWj7VEOJhhZkDrxfvUu', TRUE);

INSERT INTO roles (username, role) VALUES ('nacos', 'ROLE_ADMIN');

经过检测,不同账号登录nacos看到的基础配置信息大多都是相似的。
在这里插入图片描述
nacos里面的日志输出在nacos-logback.xml 配置了日志输出位置和等级,如果需要跟踪或者调整可以进去进行修改。