软件测试方面的一些总结

288 阅读7分钟

1、什么是软件测试?其目的是什么?
软件测试:
软件测试,是一种用来促进鉴定软件的正确性、完整性、安全性和质量的过程。换句话说,软件测试是一种实际输出与预期输出之间的审核或者比较过程。软件测试的经典定义是:在规定的条件下对程序进行操作,以发现程序错误,衡量软件质量,并对其是否能满足设计要求进行评估的过程。
目的:
1.发现一些可以通过测试避免的开发风险。
2.实施测试来降低所发现的风险。
3.确定测试何时可以结束。
4.在开发项目的过程中将测试看作是一个标准项目。

2、什么是软件缺陷?缺陷状态有哪些?
软件缺陷:
软件缺陷指的是系统或系统部件中那些导致系统或部件不能实现其功能的缺陷。如果在执行中遇到一个缺陷,可能引起系统的失效。那么准确有效的定义和描述软件缺陷,可以使软件缺陷得以快速修复,节约了软件测试项目的成本和资源,提高产品质量。
状态:
已指派
已打开
被拒绝
延期
已关闭

3、什么是黑盒测试?黑盒测试有哪几种方法?
黑盒测试:
黑盒测试是以用户的角度,从输入数据与输出数据的对应关系出发进行测试的。很明显,如果外部特性本身设计有问题或规格说明的规定有误,用黑盒测试方法是发现不了的。

测试的几种方法:
划分等价类,输入条件,边界值分析法,错误推测法,因果图法,判定表组成法,正交试验设计,场景法

4、什么是白盒测试?白盒测试有哪几种方法?
白盒测试:
白盒测试是一种测试用例设计方法,盒子指的是被测试的软件,白盒指的是盒子是可视的,你清楚盒子内部的东西以及里面是如何运作的。”白盒”法全面了解程序内部逻辑结构、对所有逻辑路径进行测试。”白盒”法是穷举路径测试。
白盒测试有哪几种方法:
基本路径测试法
控制流图法

5、什么是Alpha测试?Beta测试是什么?两者之间区别又是什么?
Alpha测试
是由一个用户在开发环境下进行的测试,也可以是公司内部的用户在模拟实际操作环境下进行的测试。
Beta测试
是软件的多个用户在一个或多个用户的实际使用环境下进行的测试。开发者通常不在测试现场,Beta测试不能由程序员或测试员完成。因而,Beta测试是在开发者无法控制的环境下进行的软件现场应用。

区别:
两者的主要区别是测试的场所不同。Alpha测试是指把用户请到开发方的场所来测试,beta测试是指在一个或多个用户的场所进行的测试。Alpha测试的环境是受开发方控制的,用户的数量相对比较少,时间比较集中。而beta测试的环境是不受开发方控制的,谁也不知道用户如何折磨软件,用户数量相对比较多,时间不集中。一般地,alpha测试先于beta测试执行。通用的软件产品需要较大规模的beta测试,测试周期比较长。如果产品通过了beta测试,那么就可以正式发行了。Alpha测试Beta测试联系经过Alpha测试调整的软件产品称为Beta版本。一些软件开发公司把Alpha测试是对一个早期的、不稳定的软件版本所进行的验收测试,而Beta测试看成是对一个晚期的、更加稳定的软件版本所进行的验收测试。区别测试场所开发方的场所用户的场所(终端用户)测试环境受开发方控制不受开发方控制测试方相对比较少:用户或第三方测试公司相对比较多:终端用户时间比较集中(每日提交报告,及时修改缺陷)不集中:用户记录统一报告一般Alpha测试先于Beta测试执行。通用的软件产品需要较大规模的Beta测试,测试周期比较长。

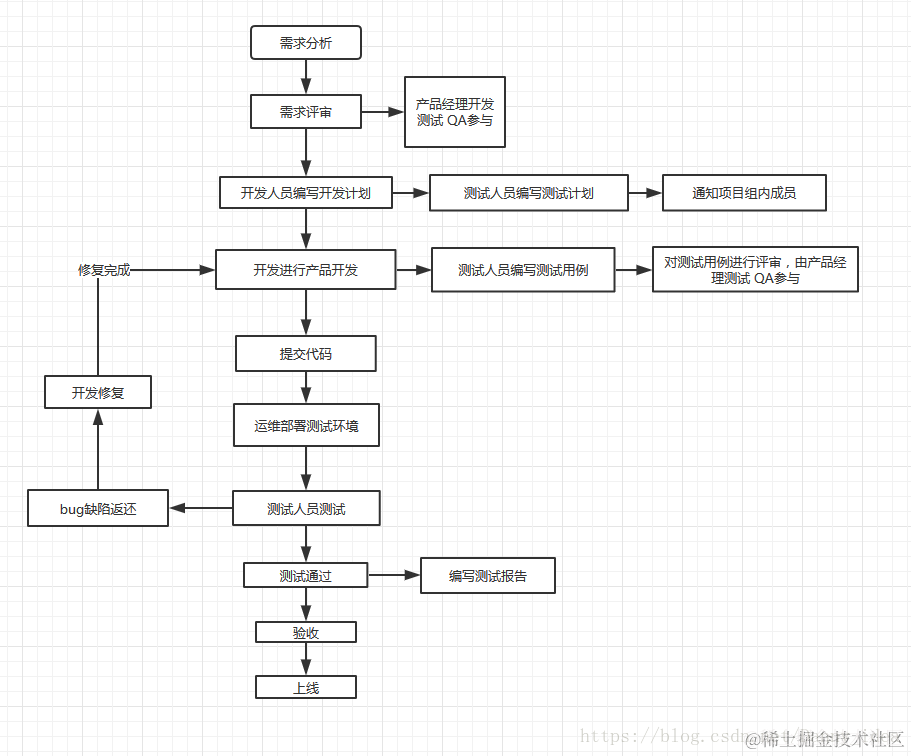
6、画出软件测试工作流程图。
这里写图片描述

7、Web应用体系结构有哪些?
最常见的web应用体系结构有:
三层体系结构:
表示层,业务层,数据层

8、Web应用有什么特点?
web应用特点:
1、开发、维护和升级更经济。
2、提供了一致的用户界面。
3、开放性强。
4、结构扩展性好,易于扩展。
5、信息系统集成性更强。

9、Web应用测试的内容有哪些?
功能测试、性能测试、安全性测试、配置和兼容性测试、可用性测试、链接测试等。

10、Web功能测试包括哪些方面的测试?
页面链接测试
设计语言测试
表单测试
Web图形测试

11、表单测试是什么?主要包括哪些测试?
表单测试:
对于html网页中的表单模块进行的测试成为表单测试。
表单测试主要包含有以下内容:
文本框测试,密码框测试,单选按钮测试,多选按钮测试,按钮测试,
下拉列表框测试,组合框测试

12、Cookie测试和Session测试的区别是什么?
两者的测试关注点有很大的差异
Cookie测试:
对于会话cookie,要测试其在不退出web系统的情况下起作用,同时也要测试退出web系统后不起作用,即重新登录时没有上次操作的痕迹。
对于持久cookie,要测试其在退出web系统后仍然起作用,即重新登录时保留上次操作的痕迹。
对于持久cookie,还要进行cookie的更新测试,即更新页面信息或者进行其他操作后,再次登录,检查cookie是否更新及更新的正确性。
最后进行cookie的设置测试。即在浏览器中对cookie是否禁用或cookie的使用级别进行测试。如在IE浏览器的“选项”功能中,“安全”选项卡和“隐私”选项卡就可以对cookie进行设置。
Session测试:
1)Session互窜
Session互窜即是用户A的操作被用户B执行了。
验证Session互窜,其原理还是基于权限控制,如某笔订单只能是A进行操作,或者只能是A才能看到的页面,但是B的session窜进来却能够获得A的订单详情等。
Session互窜方法:
多TAB浏览器,在两个TAB页中都保留的是用户A的session记录,然后在其中一个TAB页执行退出操作,登陆用户B, 此时两个TAB页都是B的session,然后在另一个A的页面执行操作,查看是否能成功。 预期结果:有权限控制的操作,B不能执行A页面的操作,应该报错,没有权限控制的操作,B执行了A页面 操作后,数据记录是B的而不是A的。
2)Session超时
基于Session原理,需要验证系统session是否有超时机制,还需要验证session超时后功能是否还能继续走下去。

13、Web用户界面测试包括哪些方面的测试?
兼容性测试,
可用性测试,
页面展示明确性测试,

14、性能指标有哪些?
系统的每秒事务数,系统的io吞吐量,系统的最大承载用户数量,系统的并发承载数

15、画出性能测试工作流程图

这里写图片描述