黑客+马拉松=? 黑客马拉松?

263 阅读9分钟

什么是黑客马拉松?第一次接触黑客马拉松的人,其实并不知道什么是黑客马拉松。维基百科上解释到黑客马拉松是:很多人,在一段特定的时间内,相聚在一起,以他们想要的方式,去做他们想做的事情——整个编程的过程几乎没有任何限制或者方向。

传统意义上的黑客马拉松是程序员(工程师)的专利,非技术人员很难参与到其中。近年来随着黑客马拉松在国内的逐渐兴起,有很多公司和团队已经将「黑马」活动延展开来,不仅仅局限于程序员,而是所有与互联网相关的从业者均可以参加,比如说产品、设计和运营。

而这种延展,或者称之为广义上的黑马,但与传统黑马的精髓其实是一致的:

简单来说,传统黑马具有以下特点:

短时间:黑马时间不会太长,通常会在两三天时间以内。

高强度:正是由于时间短任务重,所以强度会非常高。

想象力:你可以做任何你想做的,只要能凑齐一个团队。

默契度:比赛靠的是团队协作,而不是单打独斗。

爆发力:不仅是头脑风暴,更是体力风暴。

广义上的黑马为了让更多的人能够参与进来,在规则上也有所调整。

就拿最近的FinClip Hackathon来说,它是线上举行并且有宽裕的比赛时间;还帮助个人选手组建团队,也允许技术强悍的独行客参加比赛;规定了比赛的主题以及大方向;准备详细的赛前学习资料,对刚接触黑客马拉松的技术客十分友好。但是对于初次参加黑马的人,需要注意的事项还比较多,以下我会结合整个黑马流程,介绍在参加广义黑马的整个过程中需要注意的问题。

1.了解黑马,了解规则

对于初次参赛的人,你需要了解的远不止什么是黑客马拉松,以及黑客马拉松的特点这些粗略的概念。大到黑马的主题、具体起止时间,小到作品评分规则,你都需要有着清晰的了解。因为黑马不仅是对创造力、生产力的考验,更是对比赛各环节细致的考验。这些细节都会影响过程的发挥和最后的结果。此外有两点是我认为「必须知道的」的规则。

不能违反的规则:这直接关系结果成败。

评分规则:这直接关系结果好坏。

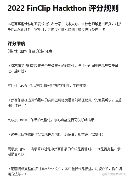
不能违反的规则这一点不用过多强调,大家一起参赛,追求的也是公平竞争。如果有些规则是组委会明确说明不能违反的,那就必须严格遵守。至于评分规则,可以说是合理利用规则来「投其所好」。在时间和精力有限的情况下,是否了解评分规则,会直接影响到整个团队在整个过程中的时间和精力分配。一般评分规则会包括与主题的匹配度、完成度、产品展示、商业价值、应用前景,创新价值等方面,这就要求参赛者清楚地知道该在哪些环节进行重点投入。还是拿FinClip Hackathon举例子来说,「应用前景」占到了很高的比重,跟「创新性」相当。所有考虑到一定是团队资源和时间宽裕的前提下,我们应该选择在应用前景或者创新价值投入了更多的精力。这样符合比赛的评分机制,才能更好的从众多的作品中脱颖而出。

2.找准定位,明确分工

参赛者有两个环节需要对自己进行快速定位:公布主题时和组好团队后。在组委会公布了主题之后,你需要立刻问自己几个问题:自己有没有好的想法,这个想法是否具有可行性,可行性有多高,能否吸引他人加入。如果其中有任何一个答案是否定的,那么你就需要重新定位。通过这些问题,你需要明确自己的定位,是队长;领导者;团队组建者,还是队员;参与者;团队构成者。

在组队完毕后,参赛者同样需要结合团队具体情况,对自己进行快速定位。通常情况下,团队队长都会是领导者,但是偶尔也会出现团队队长是发起者,却并不擅长组织沟通和表达,那么就需要另外一位团队成员担任领导者。

在黑马比赛中,我们会很自然地根据其他人日常所负责和擅长的工作进行定位,即按工作类型分为设计师;工程师;运营。但是在团队工作中,我们还可以按照充当角色的不同分为领导者;协调者;参与者和执行者。参赛者需要充分考虑团队成员的情况,然后找准自己的定位。比如成员构成,是否有前端后端产品运营等各个工种,没有的话如何协调如何分工;比如成员熟悉情况,是否有过接触或互相了解,能否高效沟通配合。通过思考和解决这些问题,可以帮助自己和团队内的其他成员迅速找到自己的定位。

很多第一次参加黑马的非技术同学都会担心和纠结一个问题,非技术人员参加黑马到底可以做些什么。在我看来,尽可能的发挥自己的专业技能和个人特长即可。就专业技能来说,运营、市场、编辑,都有着其他角色不具有的优势。比如运营会离用户更近更懂用户,市场会更清楚商业规则商业前景,而编辑总能想出天马行空的文案和点子。

3.坚定目标,不忘初心

「初心」是一个被很多人在很多地方用烂了的词,但是这里我还是要再提一遍。当组队完成、方向确定、项目开始启动后,最容易发生问题的,一个是团队迷失了方向,一个是团队内发生分歧。这都会导致走得越远,与原定目标的偏离越大。这两个问题其实是同一个问题,即所谓忘记初心。做着做着,突然就不知道为什么要做,以及接下来怎么办了。这是很多人在工作中都会遇到的问题,也是在黑马比赛中很容易遇到的问题。迷失方向,找不到前进的目标,这不仅仅是团队领导者的责任,也是每一个团队成员都需要警惕的问题。

在黑马比赛中,由于时间和资源非常有限,对于时间和资源的分配,团队成员间也就很容易出现分歧。如果对于成员之间思路不一致的地方,不能及时发现和沟通解决,那么很有可能会出现的情况是,不同成员分别在不同事情上投入了一定时间和资源,结果发现各自所做的事情最终会发生冲突。出现这种情况后,如果团队领导者不能很好的解决,直接导致的结果就是宝贵的时间和资源的浪费,甚至会影响团队成员间的信任。

那么,如何避免出现这些问题?时刻提醒自己,坚定目标,不忘初心。

学会思考:我们为什么在一起?最初的目标的是什么?现在在做的是否偏离了目标?目标是否需要修正?这是团队队长需要时刻问自己的问题,也是每一个团队成员需要经常思考的问题。

遇到分歧不可怕,可怕的是不知道如何应对。团队领导者需要有敏锐地观察和判断,哪些分歧是有问题的,遇到这种分歧应该在思考和讨论过程中解决,应该在萌芽状态下扼杀。

4.资源分配,进度控制

同样是时间紧任务重的问题,在这种背景下,资源的分配就显得格外重要,进度的控制也会格外困难。前者涉及到做什么不做什么先做什么后做什么,挖多少坑填多少坑的问题,后者涉及到什么时间做什么挖的所有坑能否顺利填完的问题。通常关于黑马的评比中,完成度都是一个重要的指标。如果你的开发资源有限做不到面面俱到,那么在制定计划时,就应该明确好目标,做好资源分配,是着重开发某一项功能到完善的程度,还是强调全面所有的功能点都涉及到但是完成程度一般。具体如何选择,这个得根据比赛评选规则来决定。

关于进度控制,我的建议是如果团队领导者本身不是工程师,那么你最好是找一个沟通能力较强的工程师做你的搭档,也就是所谓的 CTO,以方便时刻了解工程开发进度。一旦发现进度跟预期有偏差,那就需要及时调整目标。另外,业界常识,不要完全相信和依赖预估的进度。最后,经过持续努力的工作,你和你的团队来到了最后的评比时刻。如何把团队在过去一段时间的成果展示给大家展示给评委呢?不同的人有不同的风格,也有不同的思路。这里就不多赘述。

5.一些思考和建议

很多人都会对互联网行业存在一个误解,就是只要我有一个好想法,我就可以成功地改变世界。参加一次黑马比赛就会明白,想法,idea,根本不值钱。真正创造价值的,是把想法变成现实之后。一次黑马比赛,其实就是一次创业。黑马比赛中会遇到的问题,也是创业过程中会遇到问题的缩影。找准定位,每个人都是能够做出自己贡献的。所以不妨有机会的话可以参加一场黑客马拉松是非常不错的体验。

最近由凡泰极客FinClip面向全球移动开发者,编程爱好者举办的一场在线黑客马拉松就很值得感兴趣的同学去参加,不但收获一段精彩的体验,还能收获一笔不菲的奖金,非常推荐大家参加。感兴趣的可以点击下方的链接详细了解:FinClip Hackathon(www.finclip.com/competition…