RBAC权限设计

400 阅读1分钟

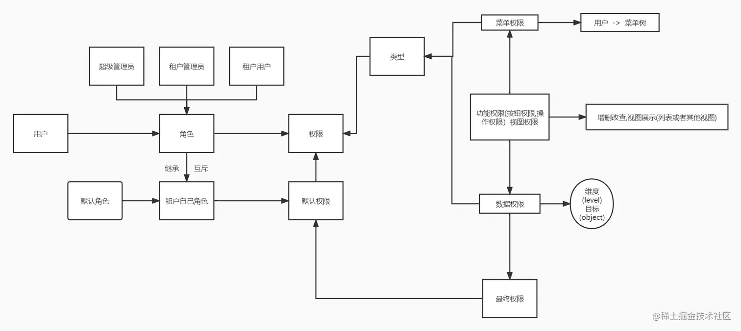
基于RBAC的角色权限访问控制

  • 支持超级管理员( 我们 * 所有权限 ) 和 租户管理员 (我们默认创建的 然后分配给其他公司的 唯一 之后用他们的公司id关联到权限,角色上) 🐕
  • 支持默认角色(租户自己加的新用户都是默认角色) 🐕
  • 支持角色层级关系(上海区经理 ->各地店长,也可以一级) 🐕
  • 支持角色继承和角色互斥(继承->上海区经理保护各地店长的权限,互斥-> ceo只能有一个) 🐕
  • 支持菜单权限,功能权限(按钮权限,操作权限) 🐕
  • RESTful:支持路径,如/res/*``和 HTTP 方法,如GET,POST 🐕
  • 用户和组织都可以同时具有角色。(一个用户有多个角色,一个组织也可以有多个角色,最终权限等于该用户的所有角色和组织的角色加起来的所有权限)🐕
  • 用户可以为不同的组织拥有不同的角色。(不同组织的角色相同,权限不同)🐕
  • 支持自定义数据权限

未命名文件.jpg