🔥 LeetCode 热题 HOT 100 : 01 && 02

79 阅读2分钟

Offer 驾到,掘友接招!我正在参与2022春招系列活动-刷题打卡任务,点击查看活动详情

1. 两数之和

一、题目描述:

给定一个整数数组 nums 和一个整数目标值 target,请你在该数组中找出 和为目标值 target  的那 两个 整数,并返回它们的数组下标。

你可以假设每种输入只会对应一个答案。但是,数组中同一个元素在答案里不能重复出现。

你可以按任意顺序返回答案。

示例 1:

输入:nums = [2,7,11,15], target = 9

输出:[0,1]

解释:因为 nums[0] + nums[1] == 9 ,返回 [0, 1] 。

二、思路分析:

  • 朴素解法 ,双层 for 循环遍历任取两数相加 判断其和是否等于 target
  • 哈希表 + 遍历数组, 遍历过到位置 i 时(0 <= i <= nums.length)判断 map 中是否存在 target - nums[i] 的元素

三、AC 代码:

class Solution {
    public int[] twoSum(int[] nums, int target) {
        Map<Integer, Integer> map = new HashMap<>();
        int[] ans = new int[2];

        for(int i = 0; i < nums.length; i++){
            int val = nums[i];
            if(map.containsKey(target - val)){
                ans[0] = i;
                ans[1] = map.get(target - val);
                break;
            }
            map.put(val, i);
        }
        
        return ans;
    }
}

2. 两数相加

一、题目描述: 给你两个 非空 的链表,表示两个非负的整数。它们每位数字都是按照 逆序 的方式存储的,并且每个节点只能存储 一位 数字。

请你将两个数相加,并以相同形式返回一个表示和的链表。

你可以假设除了数字 0 之外,这两个数都不会以 0 开头。

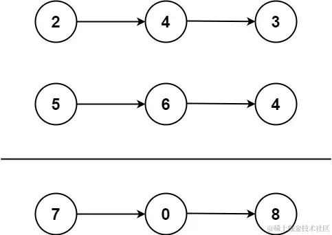
示例 1: image.png

输入: l1 = [2,4,3], l2 = [5,6,4]
输出: [7,0,8]
解释: 342 + 465 = 807.

二、思路分析:

模拟加法, 注意进位, 计算的同时,生成 ListNode 节点

Tip : 链表相关的题目,大多数都可以生成一个虚拟的头节点, 简化头节点的处理流程

三、AC 代码:

/**
 * Definition for singly-linked list.
 * public class ListNode {
 *     int val;
 *     ListNode next;
 *     ListNode() {}
 *     ListNode(int val) { this.val = val; }
 *     ListNode(int val, ListNode next) { this.val = val; this.next = next; }
 * }
 */
class Solution {
    public ListNode addTwoNumbers(ListNode l1, ListNode l2) {

        ListNode ans = new ListNode(-1);
        ListNode cur = ans;
        int add = 0;

        while(l1 != null || l2 != null || add != 0){
            int a = l1 == null ? 0 : l1.val;
            int b = l2 == null ? 0 : l2.val;
            int sum = a + b + add;
            cur.next = new ListNode(sum % 10);
            cur = cur.next;
            add = sum / 10;
            if(l1 != null) l1 = l1.next;
            if(l2 != null) l2 = l2.next;
        }

        return ans.next;
    }
}