一文带你认识 SOFARegistry 之基础架构篇

1,426 阅读11分钟

简介

SOFARegistry 是蚂蚁集团在生产大规模使用的服务注册中心,经历了多年大促的考验,支撑蚂蚁庞大的服务集群,具有分布式可水平扩容、容量大、推送延迟低、高可用等特点。

蚂蚁生产集群 — SOFARegistry 支撑 1000 万服务发布者、4000 万服务订阅者,在业务应用大规模变更触发千万级别推送量的场景下,推送延迟的 p99 依然能够保持在 7s 以下。

weekly.jpg

《认识 SOFARegistry》 这一系列文章将会基于 SOFARegistry 新版本(V6)的代码,讲解注册中心在超大规模集群场景下落地的解析与实践,同时介绍 SOFARegistry 的各项功能,方便业务落地。

部署架构

weekly.jpg

SOFARegistry 现有的架构设计:采用双层存储架构,外加一个负责内部元数据管理的 Meta 组件。

SOFARegistry 的角色分为 4 个: client、session、data、meta。

角色分工如下:

Client

提供应用接入服务注册中心的基本 API 能力,通过编程方式调用服务注册中心的服务订阅和服务发布能力。

SessionServer | 会话服务器

负责接受 Client 的服务发布和服务订阅请求,并作为一个中间层将写操作转发 DataServer 层。SessionServer 这一层可随业务机器数的规模的增长而扩容。

DataServer | 数据服务器

负责存储具体的服务数据,数据按 dataInfoId 进行分片存储,支持多副本备份,保证数据高可用。这一层可随服务数据量的规模增长而扩容。

MetaServer | 元数据服务器

负责维护集群 SessionServer 和 DataServer 的一致列表,作为 SOFARegistry 集群内部的地址发现服务,在 SessionServer 或 DataServer 节点变更时可以通知到整个集群。

借助双层数据分片的架构,SOFARegistry 具有了支撑海量数据的基石

● 支持海量数据:每台 DataServer 只存储一部分的分片数据,随数据规模的增长,只要扩容 DataServer 服务器即可。

● 支持海量客户端:连接层的 SessionServer 只负责跟 Client 打交道,SessionServer 之间没有任何通信或数据复制,所以随着业务规模的增长,SessionServer 可以较轻量地扩容,不会对集群造成额外负担。

数据结构

作为注册中心的基础功能,SOFARegistry 提供发布订阅的接口:Subscriber、Publisher。

在服务发现场景下,Subscriber 需要通过服务名称从注册中心订阅到多个服务方的地址,进行负载均衡的访问。

weekly.jpg

当存在服务方机器宕机时,注册中心通知所有的订阅方从服务列表中摘除这个 IP 地址,这样就不会再访问宕机的机器。

weekly.jpg

下面给出简化后的发布者和订阅者的字段,贴合上述服务发现的需求。

class Subscriber{
  String dataId;     // 服务名称
  String group;      // 业务类型,比如RPC、MSG等等
  String instanceId; // 租户名称
  String zone;       // 所在分区,结合scope实现逻辑隔离
  ScopeEnum scope;   // 订阅范围: zone、dataCenter、global
}

class Publisher{
  String dataId;
  String group;
  String instanceId;
  String zone;
  List<String> dataList; // 发布的数据, sofarpc 用法中常见url
}

图片

常见用法(JAVA SDK)

发布者
// 构造发布者注册表 
PublisherRegistration registration = new PublisherRegistration("com.alipay.test.demo.service:1.0@DEFAULT");
registration.setGroup("TEST_GROUP");
registration.setAppName("TEST_APP");
 // 将注册表注册进客户端并发布数据 
Publisher publisher = registryClient.register(registration, "10.10.1.1:12200?xx=yy");
 // 如需覆盖上次发布的数据可以使用发布者模型重新发布数据 
publisher.republish("10.10.1.1:12200?xx=zz");
订阅者
// 创建 SubscriberDataObserver 
SubscriberDataObserver subscriberDataObserver = new SubscriberDataObserver() {
    @Override
    public void handleData(String dataId, UserData userData) {
        System.out.println("receive data success, dataId: " + dataId + ", data: " + userData);
    }
};

// 构造订阅者注册表,设置订阅维度,ScopeEnum 共有三种级别 zone, dataCenter, global
String dataId = "com.alipay.test.demo.service:1.0@DEFAULT";
SubscriberRegistration registration = new SubscriberRegistration(dataId, subscriberDataObserver);
registration.setGroup("TEST_GROUP");
registration.setAppName("TEST_APP");
registration.setScopeEnum(ScopeEnum.global);

// 将注册表注册进客户端并订阅数据,订阅到的数据会以回调的方式通知 SubscriberDataObserver
Subscriber subscriber = registryClient.register(registration);

更详细的用法文档参考官方文档: www.sofastack.tech/projects/so…

特点与优势

这是一张 SOFARegistry 和其他注册中心产品的特性对比图,可以看出相比其他产品,SOFARegistry 在功能特性方面还是不足(未来 SOFARegistry 在特性方面会进行完善)。 SOFARegistry 的主要优势还是在于支撑超大规模集群,目前比较贴合蚂蚁对服务注册中心容量与性能的要求。

最终一致性

在服务发现场景下,强一致性并不一定是最合适的。服务发现的要求是发布方的变更能够在最快速的广播到整个集群,收敛时长确定的最终一致性同样能满足此要求。基于 CAP 原理,在满足一致性 C 的场景下,AP 只能选择一个,但作为一个分布式高可用要求的系统,注册中心是不能舍弃 AP 的。

SOFARegistry 选择了 AP 模型,采用内存对数据进行存储,增量搭配全量的数据同步方式,使得能够满足超大规模集群服务发现的需求。

支持海量数据

部分的服务注册中心系统,每台服务器都是存储着全量的服务注册数据,服务器之间依靠一致性协议(paxos/raft)实现数据的复制,或者只保证最终一致性的异步数据复制。

“每台服务器都存储着全量的服务注册数据”,在一般规模下是没问题的。但是在蚂蚁集团庞大的业务规模下,服务注册的数据总量早就超过了单台服务器的容量瓶颈。

SOFARegistry 对数据进行了分片,每台 DataServer 只存储一部分的分片数据。随数据规模的增长,只要扩容 DataServer 服务器即可应对,这是相对其他服务发现领域的竞品来说最大的特点。

我们在线上验证了横向扩展能力,集群尝试最大扩容到 session370、data60、meta*3。按照一个 data 节点的安全水位支撑 200w pub 一个 pub 大概 1.5K 开销,考虑容忍 data 节点宕机 1/3 仍然有服务能力(需要保留 pub 上涨的 buffer),该集群可支撑 1.2 亿的 pub,如果配置双副本则可支撑 6kw 的 pub。

支持海量客户端

SOFARegistry 集群内部使用分层的架构,分别为连接会话层(SessionServer)和数据存储层(DataServer)。SessionServer 功能很纯粹,只负责跟 Client 打交道,SessionServer 之间没有任何通信或数据复制,所以随着业务规模(即 Client 数量)的增长,SessionServer 可以很轻量地扩容,不会对集群造成额外负担。

高可用

各个角色都有 FailOver 机制:

  • MetaServer 集群部署

内部基于数据库选举,只能存在任意运行中机器,就可以对外服务。

  • DataServer 集群部署

基于自研的 slot 分片算法进行数据分片,数据分片拥有多个副本,一个主副本和多个备副本。如果 DataServer 宕机,MetaServer 能感知,并通知所有 DataServer 和 SessionServer,MetaServer 会快速提升备副本的 DataServer 成为主副本,减少宕机影响时长。

  • SessionServer 集群部署

任何一台 SessionServer 宕机时,Client 会自动 FailOver 到其他 SessionServer,并且 Client 会拿到最新的 SessionServer 列表,后续不会再连接这台宕机的 SessionServer。

秒级的服务上下线通知

对于服务的上下线变化,SOFARegistry 使用推送机制,快速地实现端到端的传达。SOFARegistry 能通过断链事件和心跳快速检测出来服务宕机的状况。

无损运维

SOFARegistry 基于内存存储和分布式的特点,自身在运维的时候势必带来数据迁移。 通过自研的 slot 分片迁移算法和数据回放功能,使得 SOFARegistry 实现了自身运维期间依然能够对外提供服务,服务零损失。

业务功能

发布订阅

发布订阅是 SOFARegistry 最基础的功能。

按 IP 下线

对于没有服务流量 goaway 和重试功能的场景下,借助注册中心实现服务流量的 zero down 运维是一个比较重要的需求。

SOFARegistry 提供 HTTP 接口进行指定 IP 的 Publisher 下线,可以在业务代码无侵入的场景下实现在一个机器下线下,管控端先从注册中心下线这个 IP 对应的所有 Publisher。

应用级服务发现

SOFARegistry 内部集成了一个基于数据库的元数据中心,参考 Dubbo3 的应用级服务发现方案,实现了和 MOSN 配合的应用级服务发现方案,大幅度减少注册中心的数据量与对客户端的推送量,该特性已经在蚂蚁大规模上线,能够降低注册中心数据量一个数量级以上。

数据架构

SOFARegistry 分为多个角色,多个角色之间进行数据同步实现了高可用。

slot 分片

我们从逻辑上将数据范围划分成 N 个大小相等的 Slot,并且 Slot 数量后续不可再修改。然后,还需要引进“路由表”SlotTable 的概念,SlotTable 负责存放这每个节点和 N 个 Slot 的映射关系,并保证尽量把所有 Slot 均匀地分配给每个节点。

Session 在进行路由的时候,根据 DataInfoId 的 Hash 值确定数据所在 Slot,再从路由表中拿到数据对应的 Data 节点进行数据拉取,每个 Slot 都会有一个主节点和多个副本节点,从而实现主节点宕机的时候,副本节点能快速提升为主节点。

分配算法的主要逻辑是:

  • 主节点和副本节点不能分配在同一个 Data 上;
  • Slot 对应主节点 Data 宕机时,优先提升副本节点为主节点,减少不可服务时间;
  • 新节点先作为副本节点进行数据同步;
  • 主要目标在于减少节点变更时,尽可能缩短注册中心数据的不可用时长。

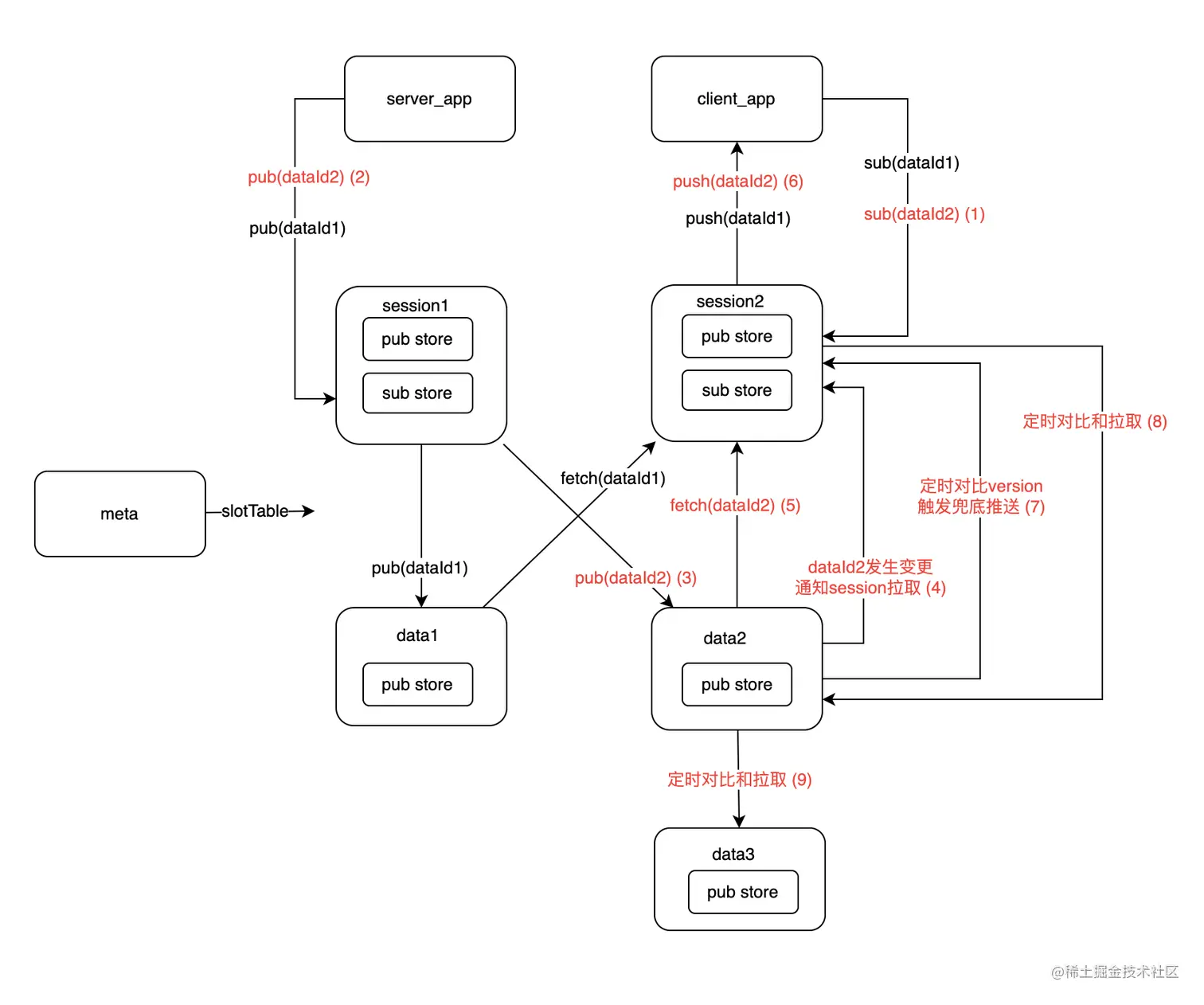
流程

源码导航

数据一致性

  • client 对于每个 publisher 都会维护一个 version,每次 pub/unpub 都会自增,会带着 version 一起发送到 session

  • session 通过 version 的判断来避免并发场景下高低版本的覆盖问题

  • data 通过 version 的判断来避免并发场景下高低版本的覆盖问题

数据推送

  • session 接收到 client 的数据写入时,会发送到指定的 data 上

  • session 通过断链事件和心跳来检测 client 的宕机

  • 当 data 内发生服务变更(比如接受到了新的 pub),data 会通知所有的 session 触发对应 dataId 推送

数据同步兜底

  • session 会把 client 注册的 pub 和 sub 都存储在内存中,data 会定时和所有的 session 同步对比数据,确保数据能在短时间内达到最终一致。

  • session 定时对比内存中 sub 的推送完成的版本和 data 上数据的最新判断,判断是否需要触发推送。

  • data 包含多个 slot,拥有 follower slot 的 data 会定时和对应的 slot leader 对比同步数据。

本文主要介绍 SOFARegistry 自身的基础功能与优势,以及数据架构的大致介绍。

下一篇将会开始介绍如何开发 SOFARegistry 以及各个代码模块的介绍,欢迎大家继续关注 SOFARegistry ~

本周推荐阅读

降本提效!注册中心在蚂蚁集团的蜕变之路

我们做出了一个分布式注册中心

稳定性大幅度提升:SOFARegistry v6 新特性介绍

带你走进云原生技术:云原生开放运维体系探索和实践