都说 HashMap 是线程不安全的,到底体现在哪儿?

101 阅读3分钟

 

前言:我们都知道HashMap是线程不安全的,在多线程环境中不建议使用,但是其线程不安全主要体现在什么地方呢,本文将对该问题进行解密。

1.jdk1.7中的HashMap

在jdk1.8中对HashMap做了很多优化,这里先分析在jdk1.7中的问题,相信大家都知道在jdk1.7多线程环境下HashMap容易出现死循环,这里我们先用代码来模拟出现死循环的情况:

public class HashMapTest {

    public static void main(String[] args) {
        HashMapThread thread0 = new HashMapThread();
        HashMapThread thread1 = new HashMapThread();
        HashMapThread thread2 = new HashMapThread();
        HashMapThread thread3 = new HashMapThread();
        HashMapThread thread4 = new HashMapThread();
        thread0.start();
        thread1.start();
        thread2.start();
        thread3.start();
        thread4.start();
    }
}

class HashMapThread extends Thread {
    private static AtomicInteger ai = new AtomicInteger();
    private static Map<Integer, Integer> map = new HashMap<>();

    @Override
    public void run() {
        while (ai.get() < 1000000) {
            map.put(ai.get(), ai.get());
            ai.incrementAndGet();
        }
    }
}

上述代码比较简单,就是开多个线程不断进行put操作,并且HashMap与AtomicInteger都是全局共享的。在多运行几次该代码后,出现如下死循环情形:

其中有几次还会出现数组越界的情况:这里我们着重分析为什么会出现死循环的情况,通过jps和jstack命名查看死循环情况,结果如下:从堆栈信息中可以看到出现死循环的位置,通过该信息可明确知道死循环发生在HashMap的扩容函数中,根源在transfer函数中,jdk1.7中HashMap的transfer函数如下:

void transfer(Entry[] newTable, boolean rehash) {
        int newCapacity = newTable.length;
        for (Entry<K,V> e : table) {
            while(null != e) {
                Entry<K,V> next = e.next;
                if (rehash) {
                    e.hash = null == e.key ? 0 : hash(e.key);
                }
                int i = indexFor(e.hash, newCapacity);
                e.next = newTable[i];
                newTable[i] = e;
                e = next;
            }
        }
    }

总结下该函数的主要作用:

在对table进行扩容到newTable后,需要将原来数据转移到newTable中,注意10-12行代码,这里可以看出在转移元素的过程中,使用的是头插法,也就是链表的顺序会翻转,这里也是形成死循环的关键点。下面进行详细分析。

1.1 扩容造成死循环分析过程

前提条件:

这里假设

  1. hash算法为简单的用key mod链表的大小。
  2. 最开始hash表size=2,key=3,7,5,则都在table[1]中。
  3. 然后进行resize,使size变成4。

未resize前的数据结构如下:

如果在单线程环境下,最后的结果如下:这里的转移过程,不再进行详述,只要理解transfer函数在做什么,其转移过程以及如何对链表进行反转应该不难。

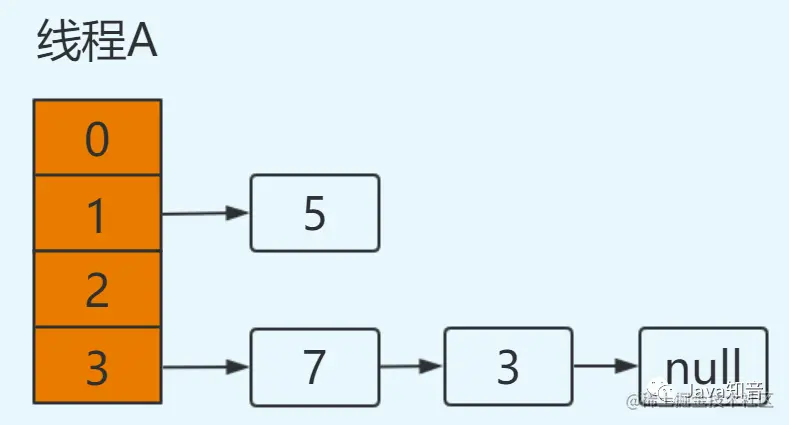
然后在多线程环境下,假设有两个线程A和B都在进行put操作。线程A在执行到transfer函数中第11行代码处挂起,因为该函数在这里分析的地位非常重要,因此再次贴出来。

此时线程A中运行结果如下:线程A挂起后,此时线程B正常执行,并完成resize操作,结果如下:这里需要特别注意的点:由于线程B已经执行完毕,根据Java内存模型,现在newTable和table中的Entry都是主存中最新值:7.next=3,3.next=null。

此时切换到线程A上,在线程A挂起时内存中值如下:e=3,next=7,newTable[3]=null,代码执行过程如下:

newTable[3]=e ----> newTable[3]=3
e=next ----> e=7

此时结果如下:

继续循环:

e=7
next=e.next ----> next=3【从主存中取值】
e.next=newTable[3] ----> e.next=3【从主存中取值】
newTable[3]=e ----> newTable[3]=7
e=next ----> e=3

结果如下:

再次进行循环:

e=3
next=e.next ----> next=null
e.next=newTable[3] ----> e.next=7 即:3.next=7
newTable[3]=e ----> newTable[3]=3
e=next ----> e=null

注意此次循环:e.next=7,而在上次循环中7.next=3,出现环形链表,并且此时e=null循环结束。

结果如下:

在后续操作中只要涉及轮询hashmap的数据结构,就会在这里发生死循环,造成悲剧。

1.2 扩容造成数据丢失分析过程

遵照上述分析过程,初始时:​线程A和线程B进行put操作,同样线程A挂起:

此时线程A的运行结果如下:此时线程B已获得CPU时间片,并完成resize操作:同样注意由于线程B执行完成,newTable和table都为最新值:5.next=null。

此时切换到线程A,在线程A挂起时:e=7,next=5,newTable[3]=null。

执行newtable[i]=e,就将7放在了table[3]的位置,此时next=5。接着进行下一次循环:

e=5
next=e.next ----> next=null,从主存中取值
e.next=newTable[1] ----> e.next=5,从主存中取值
newTable[1]=e ----> newTable[1]=5
e=next ----> e=null

将5放置在table[1]位置,此时e=null循环结束,3元素丢失,并形成环形链表。并在后续操作hashmap时造成死循环。

2.jdk1.8中HashMap

在jdk1.8中对HashMap进行了优化,在发生hash碰撞,不再采用头插法方式,而是直接插入链表尾部,因此不会出现环形链表的情况,但是在多线程的情况下仍然不安全,这里我们看jdk1.8中HashMap的put操作源码:

这是jdk1.8中HashMap中put操作的主函数, 注意第6行代码,如果没有hash碰撞则会直接插入元素。如果线程A和线程B同时进行put操作,刚好这两条不同的数据hash值一样,并且该位置数据为null,所以这线程A、B都会进入第6行代码中。

假设一种情况,线程A进入后还未进行数据插入时挂起,而线程B正常执行,从而正常插入数据,然后线程A获取CPU时间片,此时线程A不用再进行hash判断了,问题出现:线程A会把线程B插入的数据给覆盖,发生线程不安全。

这里只是简要分析下jdk1.8中HashMap出现的线程不安全问题的体现,后续将会对java的集合框架进行总结,到时再进行具体分析。

总结

首先HashMap是线程不安全的,其主要体现:

  1. 在jdk1.7中,在多线程环境下,扩容时会造成环形链或数据丢失。
  2. 在jdk1.8中,在多线程环境下,会发生数据覆盖的情况。