【Flume】(三)Flume 事务、拓扑结构和Flume Agent 内部原理

251 阅读2分钟

文章目录

一、Flume 事务

在这里插入图片描述

二、Flume Agent 内部原理

在这里插入图片描述
重要组件:

1)ChannelSelector
ChannelSelector 的作用就是选出 Event 将要被发往哪个 Channel。其共有两种类型,分别是 Replicating(复制)和 Multiplexing(多路复用)。

ReplicatingSelector 会将同一个 Event 发往所有的 Channel,Multiplexing 会根据相应的原则,将不同的 Event 发往不同的 Channel。

2)SinkProcessor
SinkProcessor 共 有 三 种 类 型 , 分 别 是 DefaultSinkProcessor 、LoadBalancingSinkProcessor 和 FailoverSinkProcessor DefaultSinkProcessor 对 应 的 是 单 个 的 Sink ,LoadBalancingSinkProcessor 和FailoverSinkProcessor 对应的是 Sink Group,LoadBalancingSinkProcessor 可以实现负载均衡的功能,FailoverSinkProcessor 可以实现故障转移的功能。

三、Flume 拓扑结构

1、简单串联

Flume Agent 连接如下:
在这里插入图片描述
这种模式是将多个 flume 顺序连接起来了,从最初的 source 开始到最终 sink 传送的目的存储系统。此模式不建议桥接过多的 flume 数量,flume 数量过多不仅会影响传输速率,而且一旦传输过程中某个节点 flume 宕机,会影响整个传输系统。

2、复制和多路复用

单 source,多 channel、sink连接如下:
在这里插入图片描述
Flume 支持将事件流向一个或者多个目的地。这种模式可以将相同数据复制到多个channel 中,或者将不同数据分发到不同的 channel 中,sink 可以选择传送到不同的目的地。

3、负载均衡和故障转移

Flume 负载均衡或故障转移:
在这里插入图片描述
Flume支持使用将多个sink逻辑上分到一个sink组,sink组配合不同的SinkProcessor可以实现负载均衡和错误恢复的功能。

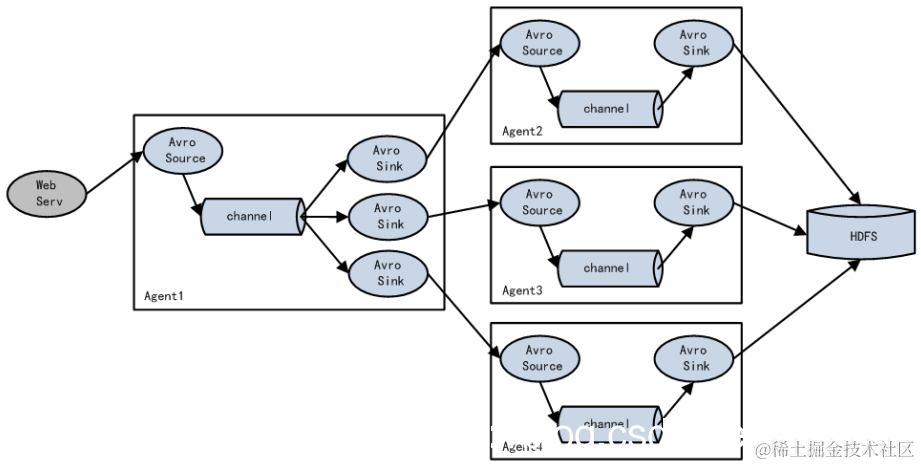
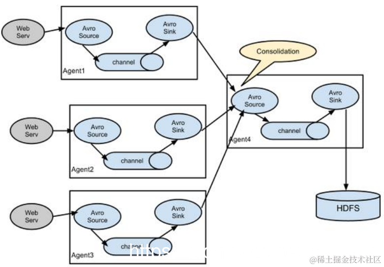
4、聚合

在这里插入图片描述
这种模式是我们最常见的,也非常实用,日常 web 应用通常分布在上百个服务器,大者甚至上千个、上万个服务器。产生的日志,处理起来也非常麻烦。用 flume 的这种组合方式能很好的解决这一问题,每台服务器部署一个 flume 采集日志,传送到一个集中收集日志的flume,再由此 flume 上传到 hdfs、hive、hbase 等,进行日志分析。