超详细的计算机网络基础知识总结 第四章:网络层

244 阅读12分钟

本文基于王道计算机考研-计算机网络

☺其他文章:
超详细的计算机网络基础知识 第一章:概述
超详细的计算机网络基础知识 第二章:物理层
超详细的计算机网络基础知识 第三章:数据链路层
超详细的计算机网络基础知识 第五章:传输层
超详细的计算机网络基础知识 第六章:应用层

你的支持就是博主继续更新的动力!计算机网络将会持续更新☺

相见即是有缘,如果对你有帮助,给博主一个免费的点赞以示鼓励把QAQ☺

在这里插入图片描述

1 网络层概述

网络层的主要任务是把分组从源端传到目的端,为分组交换网上的不同主机提供通信服务,网络层传输单位是数据报

> **网络层在OSI参考模型中的体系结构**

在这里插入图片描述

数据报和分组的关系

  • 数据报是比较长的数据,分组是将数据报进行切割划分出来的一个片段

功能:

  • 路由选择与分组转发:找出路由最佳路径

  • 异构网络互联:让不同的网络之间实现通信

  • 拥塞控制

    • 开环控制(静)在网络开始工作之前,先把能想到的产生拥塞的因素控制到
    • 闭环控制(动)在网络运行起来的时候,自动的调整,实现拥塞的控制

2 数据交换方式

在这里插入图片描述

2.1 三种数据交换方式

2.1.1 电路交换

在这里插入图片描述

2.1.2 报文交换

在这里插入图片描述

2.1.3 分组交换

在这里插入图片描述

2.2 报文交换与分组交换对比

我们假设链路传输速率为1000bps,报文长度为10000bit,分组后为10bit

报文交换:

10000bit/1000bps = 10s

一共是三段,所以加起来是30s

在这里插入图片描述
分组交换:

分为两段,第一段是第一组报文发送到最后一个报文发送,第二段是最后一个报文到达目的地
  • 第一段时间=10000bit/1000bps=10s
  • 第二段时间=经过两个交换设备的时间=0.01x2=0.02s

相加=分组交换的时间=10.02s

在这里插入图片描述

2.3 三种数据交换方式比较总结

在这里插入图片描述

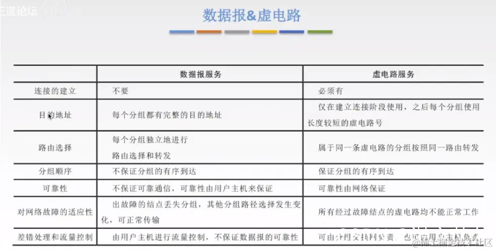
2.4 分组交换的两组传输方式:数据报-虚电路

在这里插入图片描述

2.4.1 几种传输单元名词辨析

OSI参考模型基本单元
应用层报文
传输层报文段
网络层IP数据报,分组
数据链路层
物理层比特流

2.4.2 数据报

在这里插入图片描述

2.4.3 虚电路

在这里插入图片描述
在这里插入图片描述

3 IP数据报格式

在这里插入图片描述

名称解释长度
版本ipv4或者ipv64
首部长度单位是4B,最小为5,IP数据报固定长度为20字节,首部长度x4位数据报真实长度,5x4=204
区分服务指示期望获得哪种类型的服务,很少用8
总长度首部的长度+数据的长度,单位是1B16
标识同一数据报的分片使用同一标识16
标志标识是否禁止分片以及分片是否结束3(只有2位有意义)
片偏移指出较长分组分片后,谋篇在原分组中的相对位置,以8B为单位13
生存时间TTL,IP分组的保质期,经过一个路由器-1,变成0则丢弃8
协议用来标记协议名的字段,字段值见下表8
首部检验和检验首部的字段15
源地址发送方ip地址32
目的地址接收方ip地址32
可选长度用来支持排错、测量以及安全等措施长度可变,为0-40之间
填充全0,把首部补成4B的整数倍未知,根据可选字段来定

在这里插入图片描述
在这里插入图片描述
在这里插入图片描述

3.1 IP数据报分片例题

用第一个起始的字节/8就可以得出偏移量

在这里插入图片描述
在这里插入图片描述

4 IP

全世界唯一的32位/4字节标识符,标识路由器主机的接口

IP地址::={<网络号>,<主机号>}

4.1 IPv4地址

唯一的标识一个主机或路由器等设备的接口

4.1.1 分类的ip地址

在这里插入图片描述

4.1.2 特殊的ip地址

在这里插入图片描述

环回地址:永远不会进入到网络中

A类ip地址:

8位最大为126因为,A类地址以0开头前8位最大为0111111112^7-1=127,而127是特殊地址,故最大为前八位
为126

B类ip地址:

8最大为191,因为10xxxxxx最大为10111111,为191,最小为10000000128,无特殊地址

C类ip地址:

8最大为223,因为110xxxxx最大为11011111,为223,最小为11000000,为192,无特殊地址

4.1.3 私有ip地址

在这里插入图片描述

4.1.4 分类的ip地址

在这里插入图片描述

4.2 网络地址转换(NAT)

在这里插入图片描述

5 子网划分与子网掩码

分类的IP地址的弱点

  • IP地址空间的利用率有时很低。
  • 两级IP地址不够灵活

在这里插入图片描述

子网号能否全01要看情况
主机号不能全01(全0指本网络,全1指广播分组,都不能指派)

在这里插入图片描述
在这里插入图片描述

5.1 子网掩码

子网掩码由一系列连续的1和一系列连续的0构成,其中1取决于网络号的位数,主机位的位数全部是0

子网掩码与IP地址逐位进行与运算,就得到子网网络地址,因为子网掩码处均为1,故与运算中只有IP地址为1的位置才会将1保留

在这里插入图片描述

5.1.1 子网掩码习题1

在这里插入图片描述
第一问:

我们只需要关注72192相与的结果

01001000

11000000

结果为:01000000=64

故网络地址为141.14.64.0

第二问:

01001000

11100000

结果为:01000000

故网络地址为141.14.64.0

子网掩码不同,能划分的子网数目也不同:

对于255.255.192.0而言,两个255,共有161,192共有21,总长度为32位,故主机位剩余32-16-2=14位

对于255.255.244.0而言,两个255,共有161,244共有31,总长度为32位,故主机位剩余32-16-3=13

5.1.2 子网掩码习题2

在这里插入图片描述

注意广播分组要求目的地址为广播地址,要求主机号为全1

255.255.252.0中含有221,总地址数为32,故剩余10位主机位

我们可以得知主机位会从77某处开始,由此可以计算

77=01001101

252=11111100

进行与运算结果为01001100,则子网ip地址所在网络为180.80.76.0,则B可能为目的地址

6 无分类编制CIDR

在这里插入图片描述
例题:求192.199.170.82/27的最小地址和最大地址

最长地址为32位,故主机位=32-27=5,主机位会出现在82中,我们对82进行分析

82 = 01010010
前面有24位,所以主机位从82的第三位开始10110010)

则最大位数使主机号全为1

最小位数使主机号全为0

最小地址:192.199.170.64

最大地址:192.199.170.95

6.1 构成超网

将多个子网聚合城一个较大的子网,叫做构成超网,或路由聚合,他所用的方法是:将网络前缀缩短

网络1:206.1.0.0/17

网络2:206.1.128.0/1716位相同,则看第17位,将他们两个总体向前挪一位,则聚合之后地址为

206.1.0.0/16

在这里插入图片描述
但是聚合之后转发表就将有多个匹配结果,我们使用最长前缀匹配

试题1

在这里插入图片描述

此题应在R1与R2之间选择,当最长前缀计算后,符合同一子网,则选择前缀最长的

故这题选B

试题2
在这里插入图片描述

最长地址为32位,前24位为网络号,32-24得出主机位+子网位为8,则192.168.5.0,主机位+子网位为后8位,则最
大子网个数需要看子网掩码,子网掩码后8位为248,二进制为11111000,则子网号为11111,最大子网个数为32,
最大可分配地址个数为6(主机位不能全0或全1

故答案选B

7 ARP协议

ARP高速缓存中存的是IP地址MAC地址的映射

ARP协议就是完成主机或路由器IP地址到MAC地址的映射。解决下一条走哪的问题

在这里插入图片描述

8 DHCP协议

DHCP协议用于动态分配IP地址

在这里插入图片描述

9 ICMP协议

在这里插入图片描述

9.1 ICMP差错报文(5种)

其中源点抑制已经废弃
在这里插入图片描述

9.2 ICMP差错报告报文数据字段

在这里插入图片描述

9.3 不应发送ICMP差错报文的情况

在这里插入图片描述

9.4 ICMP询问报文

掩码地址请求和回答报文,路由器询问和通告报文已经废弃不再使用

在这里插入图片描述

9.5 ICMP的应用

  • ping

    • 测试两个主机之间的连通性,使用了ICMP回送请求和回答报文
  • Traceroute

    • 跟踪一个分组从源点到终点的路径,使用了ICMP时间超过差错报告报文

在这里插入图片描述

10 IPv6

为什么会有IPv6?

因为ipv4快用完了,急需扩充地址数量,使用IPv6可以根本上解决地址耗尽问题
在这里插入图片描述

10.1 IPv6数据报格式

名称解释位数
版本指明了协议版本,总是6。区分数据报的类别和优先级4
优先级用来区分数据报的类型8
流标签标记是否属于同一个流19
有效载荷长度扩展首部+数据的大小16
下一个首部标识下一个扩展首部或上层协议首部8
跳数限制相当于IPv4的TTL7
源地址发送方ipv6地址128
目的地址接收方ipv6地址128

在这里插入图片描述

10.2 IPv6和IPv4区别

在这里插入图片描述

10.3 IPv6地址表示形式

在这里插入图片描述

10.4 IPv4与IPv6之间过渡的策略

在这里插入图片描述

11 路由算法

11.1 路由算法的分类

在这里插入图片描述

11.2 分层次的路由选择协议

在这里插入图片描述
在这里插入图片描述

11.3 RIP协议及距离向量算法

11.3.1 RIP协议概述

距离

  • 从源端口到目的端口所经过的路由器个数

在这里插入图片描述

11.3.2 距离向量算法

在这里插入图片描述
在这里插入图片描述

距离向量算法练习题1

在这里插入图片描述

先对R4发来的路由更新中的距离做+1操作

源路由表无Net1信息,则直接填入

目的网络Net2的下一条路由器地址相同,则直接更新

目的网络Net3的的下一条路由与源路由不同,取路径最小的,更新路由表

11.3.3 RIP协议的报文格式

在这里插入图片描述

12 OSPF协议

在这里插入图片描述

12.1 链路状态路由算法

了解即可
在这里插入图片描述

12.2 OSPF的区域

在这里插入图片描述

12.3 OSPF分组

在这里插入图片描述

IP数据报的三种传输方式

名称解释
单播单播用于发送数据包到单个目的地,且没发送一份单播报文都是用一个单播IP地址作为目的地址,是一种点对点传输方式
广播广播是指发送数据包到同一广播域或子网内的所有设备的一种数据传输方式,是一种点对多点传输方式
组播当网络中的某些用户需要特定数据时,组播数据发送者仅发送一次数据,借助组播路由协议为组播数据报简历组播分发树,被传递的数据到达距离用户端尽可能近的节点后才开始复制和分发

组播只会对全部中的一部分起作用

  • 单播在发送者和每一接受者之间需要单独的数据信道
  • 组播提高了数据传送效率。减少了主干网出现拥塞的可能性。组播组中的主机可以是在同一个物理网络,也可以来自不同的物理网络(如果有组播路由器的支持)

13.1 IP组播地址

IP组播地址让源设备能够将分组发送给一组设备。属于多播组的设备将被分配一个组播组IP地址(一群共同需求主机的相同标识)

在这里插入图片描述

13.2 硬件组播

组播地址以十六进制值01-00-5E为头部,发给那些主机需要看剩下的6个十六进制位,余下的6个十六进制位是根据IP组播地址的最后23位转换到的

在这里插入图片描述

13.3 IGMP协议与组播路由选择协议

13.3.1 IGMP协议

IGMP协议让路由器知道本局域网上是否有主机(的进程)参加或退出了某个组播组

IGMP协议并不知道组播组中成员个数,也不知道这些成员都在哪些网络上面

在这里插入图片描述

13.3.2 组播路由选择协议

在这里插入图片描述
在这里插入图片描述

14 移动IP

移动IP让用户即使处于不同的地地域,也可以使用同一内网

14.1 移动IP相关术语

在这里插入图片描述

14.2 移动IP通信过程

在这里插入图片描述
在这里插入图片描述

15 网络层设备

15.1 路由器

路由器的任务是转发分组

在这里插入图片描述

15.1.1 路由器中输入输出端口的处理

在这里插入图片描述
在这里插入图片描述

15.2 三层设备的区别

在这里插入图片描述

16 本章思维导图

在这里插入图片描述
☺其他文章:
超详细的计算机网络基础知识 第一章:概述
超详细的计算机网络基础知识 第二章:物理层
超详细的计算机网络基础知识 第三章:数据链路层
超详细的计算机网络基础知识 第五章:传输层
超详细的计算机网络基础知识 第六章:应用层

你的支持就是博主继续更新的动力!计算机网络将会持续更新☺

相见即是有缘,如果对你有帮助,给博主一个免费的点赞以示鼓励把QAQ☺

在这里插入图片描述