基于Redis的单点登录

1,351 阅读3分钟

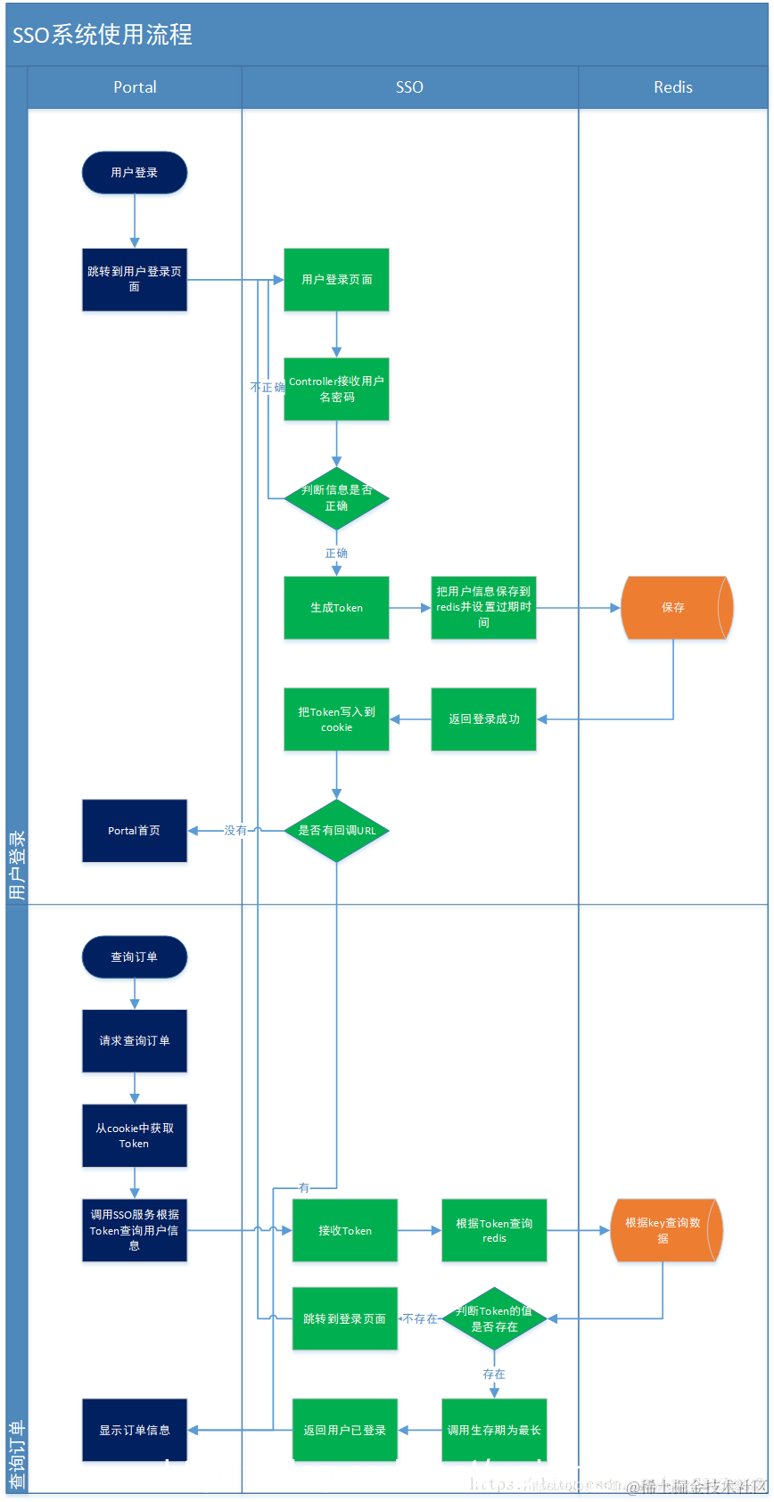
单点登录的使用流程
在这里插入图片描述
单点登录的概念:
单点登录(Single Sign On),简称为 SSO,是目前比较流行的企业业务整合的解决方案之一。SSO的定义是在多个应用系统中,用户只需要登录一次就可以访问所有相互信任的应用系统。

为什么会存在单点登录的问题
session默认是存储在当前服务器的内存中,如果是集群,那么只有登录那台机器的内存中才有这个session
比如说我在A机器登录,B机器是没有这个session存在的,所以需要重新验证

如何解决单点登录问题
不管在那一台web服务器登录,都会把token值存放到我们的一个集中管理的redis服务器中
当客户端携带token验证的时候,会先从redis中获取,再去redis中查询是否有该用户信息存在,如此实现单点登陆

为什么要使用redis 来解决session 共享问题呢?
redis 是一个纯键值类型的NSQL数据库,所有的操作都是具有原子性的.
redis 可以设置key的生存时间,访问速度快速效率高.
缺点就是: 会对代码有一定的侵入性.需要自行编码实现!!!

单点登录的缺点及解决办法:
引进SSO单点登录的逻辑,它完美的解决了在多服务下的session共享问题,但是又会带来哪些问题呢?
在高并发下,很难保证生成的token的唯一性,并且有可能存在cookie存储的token信息,在redis 中查询不到,
于是在这种情况下就需要使用分布式锁,分布式锁有很多实现方式, 利用redis 中的setnx 和getset命令来实现redis 分布式锁!

SETNX命令简介
命令格式

SETNX key value
将 key 的值设为 value ,当且仅当 key 不存在。
若给定的 key 已经存在,则 SETNX 不做任何动作。
SETNX 是『SET if Not eXists』(如果不存在,则 SET)的简写。
返回值
设置成功,返回 1 。
设置失败,返回 0

使用单点登录的好处

  • 方便用户
    用户使用应用系统时,能够一次登录,多次使用。用户不再需要每次输入用户名称和用户密码,也不需要牢记多套用户名称和用户密码。单点登录平台能够改善用户使用应用系统的体验。
  • 方便管理员
    系统管理员只需要维护一套统一的用户账号,方便、简单。相比之下,系统管理员以前需要管理很多套的用户账号。每一个应用系统就有一套用户账号,不仅给管理上带来不方便,而且,也容易出现管理漏洞。
  • 简化应用系统开发
    开发新的应用系统时,可以直接使用单点登录平台的用户认证服务,简化开发流程。单点登录平台通过提供统一的认证平台,实现单点登录。因此,应用系统并不需要开发用户认证程序。

现实举例
比如你写的一个tornado项目,分别部署到A,B两台机器上
如果直接使用session,那么如果在A机器登录,token只会在A服务器的内存
因为请求会封不到A,b连个机器,如果这个请求到了B机器,B的内存中没有就会让重新登录
所以登录A机器的时候我们应该把token值写入到redis中,A/B机器登录,都从redis中获取token进行校验

单点登录的原理:
在这里插入图片描述