【元胞自动机】基于元胞自动机的人口疏散仿真matlab源码

132 阅读15分钟

1 简介

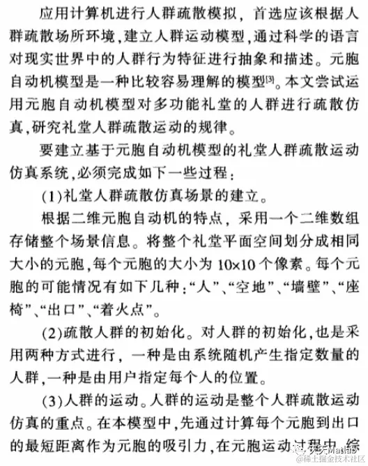
为了消除礼堂的安全隐患,制定 行之有效的应急预案,有必要对礼堂人群疏散运动进行研究,掌握礼堂人群疏散的一般特点和规律.采用基于二维元胞自动机模型对某高校礼堂发生人群疏散运动进 行仿真,找出影响礼堂人群疏散效率的关键因素,为高校礼堂设计提供支持;为高校礼堂制定突发事件应急预案提供参考.

2 部分代码

function varargout = renyuanshusan(varargin)
% RENYUANSHUSAN M-file for renyuanshusan.fig
%     RENYUANSHUSAN, by itself, creates a new RENYUANSHUSAN or raises the existing
%     singleton*.
%
%     H = RENYUANSHUSAN returns the handle to a new RENYUANSHUSAN or the handle to
%     the existing singleton*.
%
%     RENYUANSHUSAN('CALLBACK',hObject,eventData,handles,...) calls the local
%     function named CALLBACK in RENYUANSHUSAN.M with the given input arguments.
%
%     RENYUANSHUSAN('Property','Value',...) creates a new RENYUANSHUSAN or raises the
%     existing singleton*. Starting from the left, property value pairs are
%     applied to the GUI before renyuanshusan_OpeningFcn gets called. An
%     unrecognized property name or invalid value makes property application
%     stop. All inputs are passed to renyuanshusan_OpeningFcn via varargin.
%
%     *See GUI Options on GUIDE's Tools menu. Choose "GUI allows only one
%     instance to run (singleton)".
%
% See also: GUIDE, GUIDATA, GUIHANDLES

% Edit the above text to modify the response to help renyuanshusan

% Last Modified by GUIDE v2.5 19-Jun-2010 09:30:41

% Begin initialization code - DO NOT EDIT
gui_Singleton = 1;
gui_State = struct('gui_Name',       mfilename, ...
   'gui_Singleton',  gui_Singleton, ...
   'gui_OpeningFcn', @renyuanshusan_OpeningFcn, ...
   'gui_OutputFcn',  @renyuanshusan_OutputFcn, ...
   'gui_LayoutFcn', [] , ...
   'gui_Callback',   []);
if nargin && ischar(varargin{1})
   gui_State.gui_Callback = str2func(varargin{1});
end

if nargout
  [varargout{1:nargout}] = gui_mainfcn(gui_State, varargin{:});
else
   gui_mainfcn(gui_State, varargin{:});
end
% End initialization code - DO NOT EDIT

% --- Executes just before renyuanshusan is made visible.
function renyuanshusan_OpeningFcn(hObject, eventdata, handles, varargin)
% This function has no output args, see OutputFcn.
% hObject   handle to figure
% eventdata reserved - to be defined in a future version of MATLAB
% handles   structure with handles and user data (see GUIDATA)
% varargin   command line arguments to renyuanshusan (see VARARGIN)

% Choose default command line output for renyuanshusan
handles.output = hObject;

% Update handles structure
guidata(hObject, handles);
% UIWAIT makes renyuanshusan wait for user response (see UIRESUME)
% uiwait(handles.figure1);


% --- Outputs from this function are returned to the command line.
function varargout = renyuanshusan_OutputFcn(hObject, eventdata, handles)
% varargout cell array for returning output args (see VARARGOUT);
% hObject   handle to figure
% eventdata reserved - to be defined in a future version of MATLAB
% handles   structure with handles and user data (see GUIDATA)

% Get default command line output from handles structure
varargout{1} = handles.output;



function edit1_Callback(hObject, eventdata, handles)
% hObject   handle to edit1 (see GCBO)
% eventdata reserved - to be defined in a future version of MATLAB
% handles   structure with handles and user data (see GUIDATA)

% Hints: get(hObject,'String') returns contents of edit1 as text
%       str2double(get(hObject,'String')) returns contents of edit1 as a double


% --- Executes during object creation, after setting all properties.
function edit1_CreateFcn(hObject, eventdata, handles)
% hObject   handle to edit1 (see GCBO)
% eventdata reserved - to be defined in a future version of MATLAB
% handles   empty - handles not created until after all CreateFcns called

% Hint: edit controls usually have a white background on Windows.
%       See ISPC and COMPUTER.
if ispc && isequal(get(hObject,'BackgroundColor'), get(0,'defaultUicontrolBackgroundColor'))
   set(hObject,'BackgroundColor','white');
end



function edit2_Callback(hObject, eventdata, handles)
% hObject   handle to edit2 (see GCBO)
% eventdata reserved - to be defined in a future version of MATLAB
% handles   structure with handles and user data (see GUIDATA)

% Hints: get(hObject,'String') returns contents of edit2 as text
%       str2double(get(hObject,'String')) returns contents of edit2 as a double


% --- Executes during object creation, after setting all properties.
function edit2_CreateFcn(hObject, eventdata, handles)
% hObject   handle to edit2 (see GCBO)
% eventdata reserved - to be defined in a future version of MATLAB
% handles   empty - handles not created until after all CreateFcns called

% Hint: edit controls usually have a white background on Windows.
%       See ISPC and COMPUTER.
if ispc && isequal(get(hObject,'BackgroundColor'), get(0,'defaultUicontrolBackgroundColor'))
   set(hObject,'BackgroundColor','white');
end



function edit3_Callback(hObject, eventdata, handles)
% hObject   handle to edit3 (see GCBO)
% eventdata reserved - to be defined in a future version of MATLAB
% handles   structure with handles and user data (see GUIDATA)

% Hints: get(hObject,'String') returns contents of edit3 as text
%       str2double(get(hObject,'String')) returns contents of edit3 as a double


% --- Executes during object creation, after setting all properties.
function edit3_CreateFcn(hObject, eventdata, handles)
% hObject   handle to edit3 (see GCBO)
% eventdata reserved - to be defined in a future version of MATLAB
% handles   empty - handles not created until after all CreateFcns called

% Hint: edit controls usually have a white background on Windows.
%       See ISPC and COMPUTER.
if ispc && isequal(get(hObject,'BackgroundColor'), get(0,'defaultUicontrolBackgroundColor'))
   set(hObject,'BackgroundColor','white');
end



function edit4_Callback(hObject, eventdata, handles)
% hObject   handle to edit4 (see GCBO)
% eventdata reserved - to be defined in a future version of MATLAB
% handles   structure with handles and user data (see GUIDATA)

% Hints: get(hObject,'String') returns contents of edit4 as text
%       str2double(get(hObject,'String')) returns contents of edit4 as a double


% --- Executes during object creation, after setting all properties.
function edit4_CreateFcn(hObject, eventdata, handles)
% hObject   handle to edit4 (see GCBO)
% eventdata reserved - to be defined in a future version of MATLAB
% handles   empty - handles not created until after all CreateFcns called

% Hint: edit controls usually have a white background on Windows.
%       See ISPC and COMPUTER.
if ispc && isequal(get(hObject,'BackgroundColor'), get(0,'defaultUicontrolBackgroundColor'))
   set(hObject,'BackgroundColor','white');
end



function edit5_Callback(hObject, eventdata, handles)
% hObject   handle to edit5 (see GCBO)
% eventdata reserved - to be defined in a future version of MATLAB
% handles   structure with handles and user data (see GUIDATA)

% Hints: get(hObject,'String') returns contents of edit5 as text
%       str2double(get(hObject,'String')) returns contents of edit5 as a double


% --- Executes during object creation, after setting all properties.
function edit5_CreateFcn(hObject, eventdata, handles)
% hObject   handle to edit5 (see GCBO)
% eventdata reserved - to be defined in a future version of MATLAB
% handles   empty - handles not created until after all CreateFcns called

% Hint: edit controls usually have a white background on Windows.
%       See ISPC and COMPUTER.
if ispc && isequal(get(hObject,'BackgroundColor'), get(0,'defaultUicontrolBackgroundColor'))
   set(hObject,'BackgroundColor','white');
end



function edit6_Callback(hObject, eventdata, handles)
% hObject   handle to edit6 (see GCBO)
% eventdata reserved - to be defined in a future version of MATLAB
% handles   structure with handles and user data (see GUIDATA)

% Hints: get(hObject,'String') returns contents of edit6 as text
%       str2double(get(hObject,'String')) returns contents of edit6 as a double


% --- Executes during object creation, after setting all properties.
function edit6_CreateFcn(hObject, eventdata, handles)
% hObject   handle to edit6 (see GCBO)
% eventdata reserved - to be defined in a future version of MATLAB
% handles   empty - handles not created until after all CreateFcns called

% Hint: edit controls usually have a white background on Windows.
%       See ISPC and COMPUTER.
if ispc && isequal(get(hObject,'BackgroundColor'), get(0,'defaultUicontrolBackgroundColor'))
   set(hObject,'BackgroundColor','white');
end


% --- Executes on slider movement.
function slider1_Callback(hObject, eventdata, handles)
% hObject   handle to slider1 (see GCBO)
% eventdata reserved - to be defined in a future version of MATLAB
% handles   structure with handles and user data (see GUIDATA)

% Hints: get(hObject,'Value') returns position of slider
%       get(hObject,'Min') and get(hObject,'Max') to determine range of slider
x=get(hObject,'value');
set(handles.text16,'string',num2str(x));

% --- Executes during object creation, after setting all properties.
function slider1_CreateFcn(hObject, eventdata, handles)
% hObject   handle to slider1 (see GCBO)
% eventdata reserved - to be defined in a future version of MATLAB
% handles   empty - handles not created until after all CreateFcns called

% Hint: slider controls usually have a light gray background.
if isequal(get(hObject,'BackgroundColor'), get(0,'defaultUicontrolBackgroundColor'))
   set(hObject,'BackgroundColor',[.9 .9 .9]);
end



function edit8_Callback(hObject, eventdata, handles)
% hObject   handle to edit8 (see GCBO)
% eventdata reserved - to be defined in a future version of MATLAB
% handles   structure with handles and user data (see GUIDATA)

% Hints: get(hObject,'String') returns contents of edit8 as text
%       str2double(get(hObject,'String')) returns contents of edit8 as a double


% --- Executes during object creation, after setting all properties.
function edit8_CreateFcn(hObject, eventdata, handles)
% hObject   handle to edit8 (see GCBO)
% eventdata reserved - to be defined in a future version of MATLAB
% handles   empty - handles not created until after all CreateFcns called

% Hint: edit controls usually have a white background on Windows.
%       See ISPC and COMPUTER.
if ispc && isequal(get(hObject,'BackgroundColor'), get(0,'defaultUicontrolBackgroundColor'))
   set(hObject,'BackgroundColor','white');
end


% --- Executes on slider movement.
function slider2_Callback(hObject, eventdata, handles)
% hObject   handle to slider2 (see GCBO)
% eventdata reserved - to be defined in a future version of MATLAB
% handles   structure with handles and user data (see GUIDATA)

% Hints: get(hObject,'Value') returns position of slider
%       get(hObject,'Min') and get(hObject,'Max') to determine range of slider
x=get(hObject,'value');
set(handles.text18,'string',num2str(x));

% --- Executes during object creation, after setting all properties.
function slider2_CreateFcn(hObject, eventdata, handles)
% hObject   handle to slider2 (see GCBO)
% eventdata reserved - to be defined in a future version of MATLAB
% handles   empty - handles not created until after all CreateFcns called

% Hint: slider controls usually have a light gray background.
if isequal(get(hObject,'BackgroundColor'), get(0,'defaultUicontrolBackgroundColor'))
   set(hObject,'BackgroundColor',[.9 .9 .9]);
end



function edit9_Callback(hObject, eventdata, handles)
% hObject   handle to edit9 (see GCBO)
% eventdata reserved - to be defined in a future version of MATLAB
% handles   structure with handles and user data (see GUIDATA)

% Hints: get(hObject,'String') returns contents of edit9 as text
%       str2double(get(hObject,'String')) returns contents of edit9 as a double


% --- Executes during object creation, after setting all properties.
function edit9_CreateFcn(hObject, eventdata, handles)
% hObject   handle to edit9 (see GCBO)
% eventdata reserved - to be defined in a future version of MATLAB
% handles   empty - handles not created until after all CreateFcns called

% Hint: edit controls usually have a white background on Windows.
%       See ISPC and COMPUTER.
if ispc && isequal(get(hObject,'BackgroundColor'), get(0,'defaultUicontrolBackgroundColor'))
   set(hObject,'BackgroundColor','white');
end



function edit10_Callback(hObject, eventdata, handles)
% hObject   handle to edit10 (see GCBO)
% eventdata reserved - to be defined in a future version of MATLAB
% handles   structure with handles and user data (see GUIDATA)

% Hints: get(hObject,'String') returns contents of edit10 as text
%       str2double(get(hObject,'String')) returns contents of edit10 as a double


% --- Executes during object creation, after setting all properties.
function edit10_CreateFcn(hObject, eventdata, handles)
% hObject   handle to edit10 (see GCBO)
% eventdata reserved - to be defined in a future version of MATLAB
% handles   empty - handles not created until after all CreateFcns called

% Hint: edit controls usually have a white background on Windows.
%       See ISPC and COMPUTER.
if ispc && isequal(get(hObject,'BackgroundColor'), get(0,'defaultUicontrolBackgroundColor'))
   set(hObject,'BackgroundColor','white');
end


% --- Executes on button press in pushbutton2.
function pushbutton2_Callback(hObject, eventdata, handles)
% hObject   handle to pushbutton2 (see GCBO)
% eventdata reserved - to be defined in a future version of MATLAB
% handles   structure with handles and user data (see GUIDATA)
lamda1=str2num(get(handles.edit19,'string'));
lamda2=str2num(get(handles.edit20,'string'));
Wid=str2num(get(handles.edit5,'string'));pausetime=0.001;
Len=str2num(get(handles.edit4,'string'));
L_cell=str2num(get(handles.edit6,'string'));
Rate_Pop=get(handles.slider1,'value');
M=str2num(get(handles.edit11,'string'));
Exit_wid=[str2num(get(handles.edit14,'string')),str2num(get(handles.edit16,'string'))];
row=int16(Len/L_cell);
col=int16(Wid/L_cell);
set(handles.axes1,'Ylim',[0,row],'Xlim',[0,col]);
set(handles.axes1,'YTick',[0:1:row],'YGrid','on','XTick',[0:1:col],...
   'XGrid','on');
hold on
Pop=int16(Rate_Pop*col*row);
% set(handles.text32,'string',num2str(Pop))
Pop_S=zeros(Pop,2);
Env_S=zeros(row,col);
Dst_S=zeros(row,col);
ZAM=zeros(row,col);
zac(1)=str2num(get(handles.edit23,'string'));%0.2*[Len;Len;Len;Len];%int16(str2num(get(handles.edit20,'string')));
zac(2)=str2num(get(handles.edit25,'string'));
zafx(1)=get(handles.popupmenu2,'value');
zafx(2)=get(handles.popupmenu3,'value');
zaweiz(1,1:2)=eval(get(handles.edit22,'string'));
zaweiz(2,1:2)=eval(get(handles.edit24,'string'));
%zaweiz=[0.3*Wid,0.3*Len;0.6*Wid,0.5*Len;0.2*Wid,0.5*Len;0.3*Wid,0.8*Len];
zac1=double(int16(zac/L_cell));
zaweiz1=double(int16(zaweiz/L_cell+0.5));
for i=1:2
 
%%%%%%%%%%%%%%%%%%%%%%%%%%%%%%Randomly generated data
x=[];
y=[];
n=40;
ppt1=[];
ppt2=[];
ppt3=[];
ppt4=[];
ppt5=[];
Pop=10;
for i=1:5  %Random distribution of staff positions
%         r=randi([1 row]);c=randi([1 col]);
       kt=randperm(n);
x(i)=kt(1);
kt=[];
kt=randperm(50);
size1(i)=kt(1)+5;
kt=[];
kt=randperm(n);
y(i)=kt(1);
% r=x(i);
% c=y(i);
ktc=size1(i);
m=x(i);
nn=y(i);
kl1=0.25;
kl2=0.5;
kl3=0.75;
while(ktc~=0)
   if rand(1)<kl1
   m=m;
   if(nn<n)
   nn=nn+1;
   if(i==1)
        ppt1=[ppt1;[m,nn]];
       end
        if(i==2)
        ppt2=[ppt2;[m,nn]];
        end
        if(i==3)
        ppt13=[ppt3;[m,nn]];
        end
        if(i==4)
        ppt4=[ppt4;[m,nn]];
        end
        if(i==5)
        ppt5=[ppt5;[m,nn]];
       end
   end
   elseif rand(1)<kl2
       if(m<n)
       m=m+1;
       end
       nn=nn;
       if(i==1)
        ppt1=[ppt1;[m,nn]];
       end
        if(i==2)
        ppt2=[ppt2;[m,nn]];
        end
        if(i==3)
        ppt13=[ppt3;[m,nn]];
        end
        if(i==4)
        ppt4=[ppt4;[m,nn]];
        end
        if(i==5)
        ppt5=[ppt5;[m,nn]];
       end
      elseif rand(1)<kl3
          if m>1
       m=m-1;
          end
       nn=nn;
       if(i==1)
        ppt1=[ppt1;[m,nn]];
       end
        if(i==2)
        ppt2=[ppt2;[m,nn]];
        end
        if(i==3)
        ppt13=[ppt3;[m,nn]];
        end
        if(i==4)
        ppt4=[ppt4;[m,nn]];
        end
        if(i==5)
        ppt5=[ppt5;[m,nn]];
       end
        else
       m=m;
       if(nn>1)
       nn=nn-1; 
       end
       if(i==1)
        ppt1=[ppt1;[m,nn]];
       end
        if(i==2)
        ppt2=[ppt2;[m,nn]];
        end
        if(i==3)
        ppt13=[ppt3;[m,nn]];
        end
        if(i==4)
        ppt4=[ppt4;[m,nn]];
        end
        if(i==5)
        ppt5=[ppt5;[m,nn]];
       end
   end
%     r=m;
% c=nn;
%     if Env_S(r,c)==0&&ZAM(r,c)==0
           Env_S(m,nn)=1;
                       x(end+1)= m;
                       y(end+1)=nn;
                      flag(m,nn)=i;
%             Pop_S(i,:)=[c-0.5,r-0.5]*L_cell;
%             x(end+1)= c;y(end+1)=r;
%             break;
%     end
       ktc=ktc-1;
end
%         if Env_S(r,c)==0&&ZAM(r,c)==0
%             Env_S(r,c)=1;
%             Pop_S(i,:)=[c-0.5,r-0.5]*L_cell;

%             break;
end
  load Env_S4.mat
  [x1 ,y1]=find(Env_S==1);
plot1=plot(handles.axes1,x1-0.5,y1-0.5,'ro');%handles.axes1,
hold on;
[x2 ,y2]=find(Env_S==2);
plot1=plot(handles.axes1,x2-0.5,y2-0.5,'go');%handles.axes1,
hold on;
[x3 ,y3]=find(Env_S==3);
plot1=plot(handles.axes1,x3-0.5,y3-0.5,'bo');%handles.axes1,
hold on;
[x4 ,y4]=find(Env_S==4);
plot1=plot(handles.axes1,x4-0.5,y4-0.5,'mo');%handles.axes1,
hold on;
[x5 ,y5]=find(Env_S==5);
plot1=plot(handles.axes1,x5-0.5,y5-0.5,'co');%handles.axes1,
set(handles.text33,'string','Simulation in progress! !');
pausetime=0.2;
pause on;
pause(pausetime);
min=10000;
sum=0;
% save Env_S.mat Env_S
% save zaweiz.mat zaweiz
% save ZAM.mat ZAM
% for i=1:50
   min=10000;
sum=0;
   for kl=1:size(ppt1,1)
           sum=sum+ppt1(kl,1)+ppt1(kl,2);
           if(sum<=min)
               min=sum;
               kx1=ppt1(kl,1);
               ky1=ppt1(kl,2);
           end
           sum=0;
   end
   sum=0;
   min=10000;
      
   end
   pause(pausetime);
   p1=0.3;
   p2=0.5;
   p3=0.7;
   p4=0.9;
   kkk=rand(1);
   if(kkk<p1)
       Env_S=movet(Env_S,kx1,ky1,kx2,ky2);
   elseif(kkk<p2)
       Env_S=movet(Env_S,kx2,ky2,kx3,ky3);
   elseif(kkk<p3)
       Env_S=movet(Env_S,kx3,ky3,kx4,ky4);
   elseif(kkk<p4)
       Env_S=movet(Env_S,kx4,ky4,kx5,ky5);
   else
       Env_S=movet(Env_S,kx5,ky5,kx1,ky1);
   end
%     load Env_S4.mat
%     [x ,y]=find(Env_S==1);
% delete(plot1);
% plot1=plot(handles.axes1,x-0.5,y-0.5,'bo');%handles.axes1,
% hold on;
% end
%%%%%%%%%%%%%%%%%%%%%%
% --- Executes on button press in pushbutton3.
function Exit_S=pushbutton3_Callback(hObject, eventdata, handles)
% hObject   handle to pushbutton3 (see GCBO)
% eventdata reserved - to be defined in a future version of MATLAB
% handles   structure with handles and user data (see GUIDATA)

function edit11_Callback(hObject, eventdata, handles)
% hObject   handle to edit11 (see GCBO)
% eventdata reserved - to be defined in a future version of MATLAB
% handles   structure with handles and user data (see GUIDATA)

% Hints: get(hObject,'String') returns contents of edit11 as text
%       str2double(get(hObject,'String')) returns contents of edit11 as a double


% --- Executes during object creation, after setting all properties.
function edit11_CreateFcn(hObject, eventdata, handles)
% hObject   handle to edit11 (see GCBO)
% eventdata reserved - to be defined in a future version of MATLAB
% handles   empty - handles not created until after all CreateFcns called

% Hint: edit controls usually have a white background on Windows.
%       See ISPC and COMPUTER.
if ispc && isequal(get(hObject,'BackgroundColor'), get(0,'defaultUicontrolBackgroundColor'))
   set(hObject,'BackgroundColor','white');
end


% --- Executes on button press in pushbutton4.
function pushbutton4_Callback(hObject, eventdata, handles,Exit_S)
% hObject   handle to pushbutton4 (see GCBO)
% eventdata reserved - to be defined in a future version of MATLAB
% handles   structure with handles and user data (see GUIDATA)
close

% --- Executes on button press in pushbutton5.
function pushbutton5_Callback(hObject, eventdata, handles)
% hObject   handle to pushbutton5 (see GCBO)
% eventdata reserved - to be defined in a future version of MATLAB
% handles   structure with handles and user data (see GUIDATA)
pause off



function edit14_Callback(hObject, eventdata, handles)
% hObject   handle to edit14 (see GCBO)
% eventdata reserved - to be defined in a future version of MATLAB
% handles   structure with handles and user data (see GUIDATA)

% Hints: get(hObject,'String') returns contents of edit14 as text
%       str2double(get(hObject,'String')) returns contents of edit14 as a double


% --- Executes during object creation, after setting all properties.
function edit14_CreateFcn(hObject, eventdata, handles)
% hObject   handle to edit14 (see GCBO)
% eventdata reserved - to be defined in a future version of MATLAB
% handles   empty - handles not created until after all CreateFcns called

% Hint: edit controls usually have a white background on Windows.
%       See ISPC and COMPUTER.
if ispc && isequal(get(hObject,'BackgroundColor'), get(0,'defaultUicontrolBackgroundColor'))
   set(hObject,'BackgroundColor','white');
end



function edit16_Callback(hObject, eventdata, handles)
% hObject   handle to edit16 (see GCBO)
% eventdata reserved - to be defined in a future version of MATLAB
% handles   structure with handles and user data (see GUIDATA)

% Hints: get(hObject,'String') returns contents of edit16 as text
%       str2double(get(hObject,'String')) returns contents of edit16 as a double


% --- Executes during object creation, after setting all properties.
function edit16_CreateFcn(hObject, eventdata, handles)
% hObject   handle to edit16 (see GCBO)
% eventdata reserved - to be defined in a future version of MATLAB
% handles   empty - handles not created until after all CreateFcns called

% Hint: edit controls usually have a white background on Windows.
%       See ISPC and COMPUTER.
if ispc && isequal(get(hObject,'BackgroundColor'), get(0,'defaultUicontrolBackgroundColor'))
   set(hObject,'BackgroundColor','white');
end


% --------------------------------------------------------------------
function Untitled_1_Callback(hObject, eventdata, handles)
% hObject   handle to Untitled_1 (see GCBO)
% eventdata reserved - to be defined in a future version of MATLAB
% handles   structure with handles and user data (see GUIDATA)



function edit18_Callback(hObject, eventdata, handles)
% hObject   handle to edit18 (see GCBO)
% eventdata reserved - to be defined in a future version of MATLAB
% handles   structure with handles and user data (see GUIDATA)

% Hints: get(hObject,'String') returns contents of edit18 as text
%       str2double(get(hObject,'String')) returns contents of edit18 as a double


% --- Executes during object creation, after setting all properties.
function edit18_CreateFcn(hObject, eventdata, handles)
% hObject   handle to edit18 (see GCBO)
% eventdata reserved - to be defined in a future version of MATLAB
% handles   empty - handles not created until after all CreateFcns called

% Hint: edit controls usually have a white background on Windows.
%       See ISPC and COMPUTER.
if ispc && isequal(get(hObject,'BackgroundColor'), get(0,'defaultUicontrolBackgroundColor'))
   set(hObject,'BackgroundColor','white');
end



function edit19_Callback(hObject, eventdata, handles)
% hObject   handle to edit19 (see GCBO)
% eventdata reserved - to be defined in a future version of MATLAB
% handles   structure with handles and user data (see GUIDATA)

% Hints: get(hObject,'String') returns contents of edit19 as text
%       str2double(get(hObject,'String')) returns contents of edit19 as a double


% --- Executes during object creation, after setting all properties.
function edit19_CreateFcn(hObject, eventdata, handles)
% hObject   handle to edit19 (see GCBO)
% eventdata reserved - to be defined in a future version of MATLAB
% handles   empty - handles not created until after all CreateFcns called

% Hint: edit controls usually have a white background on Windows.
%       See ISPC and COMPUTER.
if ispc && isequal(get(hObject,'BackgroundColor'), get(0,'defaultUicontrolBackgroundColor'))
   set(hObject,'BackgroundColor','white');
end



function edit20_Callback(hObject, eventdata, handles)
% hObject   handle to edit20 (see GCBO)
% eventdata reserved - to be defined in a future version of MATLAB
% handles   structure with handles and user data (see GUIDATA)

% Hints: get(hObject,'String') returns contents of edit20 as text
%       str2double(get(hObject,'String')) returns contents of edit20 as a double


% --- Executes during object creation, after setting all properties.
function edit20_CreateFcn(hObject, eventdata, handles)
% hObject   handle to edit20 (see GCBO)
% eventdata reserved - to be defined in a future version of MATLAB
% handles   empty - handles not created until after all CreateFcns called

% Hint: edit controls usually have a white background on Windows.
%       See ISPC and COMPUTER.
if ispc && isequal(get(hObject,'BackgroundColor'), get(0,'defaultUicontrolBackgroundColor'))
   set(hObject,'BackgroundColor','white');
end


% --- Executes on button press in pushbutton10.
function pushbutton10_Callback(hObject, eventdata, handles)
% hObject   handle to pushbutton10 (see GCBO)
% eventdata reserved - to be defined in a future version of MATLAB
% handles   structure with handles and user data (see GUIDATA)
cla(handles.axes1)
set(handles.text26,'string','');
set(handles.text27,'string','');
set(handles.text28,'string','');
set(handles.text33,'string','');
return



function edit21_Callback(hObject, eventdata, handles)
% hObject   handle to edit21 (see GCBO)
% eventdata reserved - to be defined in a future version of MATLAB
% handles   structure with handles and user data (see GUIDATA)

% Hints: get(hObject,'String') returns contents of edit21 as text
%       str2double(get(hObject,'String')) returns contents of edit21 as a double


% --- Executes during object creation, after setting all properties.
function edit21_CreateFcn(hObject, eventdata, handles)
% hObject   handle to edit21 (see GCBO)
% eventdata reserved - to be defined in a future version of MATLAB
% handles   empty - handles not created until after all CreateFcns called

% Hint: edit controls usually have a white background on Windows.
%       See ISPC and COMPUTER.
if ispc && isequal(get(hObject,'BackgroundColor'), get(0,'defaultUicontrolBackgroundColor'))
   set(hObject,'BackgroundColor','white');
end



function edit22_Callback(hObject, eventdata, handles)
% hObject   handle to edit22 (see GCBO)
% eventdata reserved - to be defined in a future version of MATLAB
% handles   structure with handles and user data (see GUIDATA)

% Hints: get(hObject,'String') returns contents of edit22 as text
%       str2double(get(hObject,'String')) returns contents of edit22 as a double


% --- Executes during object creation, after setting all properties.
function edit22_CreateFcn(hObject, eventdata, handles)
% hObject   handle to edit22 (see GCBO)
% eventdata reserved - to be defined in a future version of MATLAB
% handles   empty - handles not created until after all CreateFcns called

% Hint: edit controls usually have a white background on Windows.
%       See ISPC and COMPUTER.
if ispc && isequal(get(hObject,'BackgroundColor'), get(0,'defaultUicontrolBackgroundColor'))
   set(hObject,'BackgroundColor','white');
end



function edit23_Callback(hObject, eventdata, handles)
% hObject   handle to edit23 (see GCBO)
% eventdata reserved - to be defined in a future version of MATLAB
% handles   structure with handles and user data (see GUIDATA)

% Hints: get(hObject,'String') returns contents of edit23 as text
%       str2double(get(hObject,'String')) returns contents of edit23 as a double


% --- Executes during object creation, after setting all properties.
function edit23_CreateFcn(hObject, eventdata, handles)
% hObject   handle to edit23 (see GCBO)
% eventdata reserved - to be defined in a future version of MATLAB
% handles   empty - handles not created until after all CreateFcns called

% Hint: edit controls usually have a white background on Windows.
%       See ISPC and COMPUTER.
if ispc && isequal(get(hObject,'BackgroundColor'), get(0,'defaultUicontrolBackgroundColor'))
   set(hObject,'BackgroundColor','white');
end


% --- Executes on selection change in popupmenu1.
function popupmenu1_Callback(hObject, eventdata, handles)
% hObject   handle to popupmenu1 (see GCBO)
% eventdata reserved - to be defined in a future version of MATLAB
% handles   structure with handles and user data (see GUIDATA)

% Hints: contents = get(hObject,'String') returns popupmenu1 contents as cell array
%       contents{get(hObject,'Value')} returns selected item from popupmenu1


% --- Executes during object creation, after setting all properties.
function popupmenu1_CreateFcn(hObject, eventdata, handles)
% hObject   handle to popupmenu1 (see GCBO)
% eventdata reserved - to be defined in a future version of MATLAB
% handles   empty - handles not created until after all CreateFcns called

% Hint: popupmenu controls usually have a white background on Windows.
%       See ISPC and COMPUTER.
if ispc && isequal(get(hObject,'BackgroundColor'), get(0,'defaultUicontrolBackgroundColor'))
   set(hObject,'BackgroundColor','white');
end


% --- Executes on selection change in popupmenu2.
function popupmenu2_Callback(hObject, eventdata, handles)
% hObject   handle to popupmenu2 (see GCBO)
% eventdata reserved - to be defined in a future version of MATLAB
% handles   structure with handles and user data (see GUIDATA)

% Hints: contents = get(hObject,'String') returns popupmenu2 contents as cell array
%       contents{get(hObject,'Value')} returns selected item from popupmenu2


% --- Executes during object creation, after setting all properties.
function popupmenu2_CreateFcn(hObject, eventdata, handles)
% hObject   handle to popupmenu2 (see GCBO)
% eventdata reserved - to be defined in a future version of MATLAB
% handles   empty - handles not created until after all CreateFcns called

% Hint: popupmenu controls usually have a white background on Windows.
%       See ISPC and COMPUTER.
if ispc && isequal(get(hObject,'BackgroundColor'), get(0,'defaultUicontrolBackgroundColor'))
   set(hObject,'BackgroundColor','white');
end



function edit24_Callback(hObject, eventdata, handles)
% hObject   handle to edit24 (see GCBO)
% eventdata reserved - to be defined in a future version of MATLAB
% handles   structure with handles and user data (see GUIDATA)

% Hints: get(hObject,'String') returns contents of edit24 as text
%       str2double(get(hObject,'String')) returns contents of edit24 as a double


% --- Executes during object creation, after setting all properties.
function edit24_CreateFcn(hObject, eventdata, handles)
% hObject   handle to edit24 (see GCBO)
% eventdata reserved - to be defined in a future version of MATLAB
% handles   empty - handles not created until after all CreateFcns called

% Hint: edit controls usually have a white background on Windows.
%       See ISPC and COMPUTER.
if ispc && isequal(get(hObject,'BackgroundColor'), get(0,'defaultUicontrolBackgroundColor'))
   set(hObject,'BackgroundColor','white');
end



function edit25_Callback(hObject, eventdata, handles)
% hObject   handle to edit25 (see GCBO)
% eventdata reserved - to be defined in a future version of MATLAB
% handles   structure with handles and user data (see GUIDATA)

% Hints: get(hObject,'String') returns contents of edit25 as text
%       str2double(get(hObject,'String')) returns contents of edit25 as a double


% --- Executes during object creation, after setting all properties.
function edit25_CreateFcn(hObject, eventdata, handles)
% hObject   handle to edit25 (see GCBO)
% eventdata reserved - to be defined in a future version of MATLAB
% handles   empty - handles not created until after all CreateFcns called

% Hint: edit controls usually have a white background on Windows.
%       See ISPC and COMPUTER.
if ispc && isequal(get(hObject,'BackgroundColor'), get(0,'defaultUicontrolBackgroundColor'))
   set(hObject,'BackgroundColor','white');
end


% --- Executes on selection change in popupmenu3.
function popupmenu3_Callback(hObject, eventdata, handles)
% hObject   handle to popupmenu3 (see GCBO)
% eventdata reserved - to be defined in a future version of MATLAB
% handles   structure with handles and user data (see GUIDATA)

% Hints: contents = get(hObject,'String') returns popupmenu3 contents as cell array
%       contents{get(hObject,'Value')} returns selected item from popupmenu3


% --- Executes during object creation, after setting all properties.
function popupmenu3_CreateFcn(hObject, eventdata, handles)
% hObject   handle to popupmenu3 (see GCBO)
% eventdata reserved - to be defined in a future version of MATLAB
% handles   empty - handles not created until after all CreateFcns called

% Hint: popupmenu controls usually have a white background on Windows.
%       See ISPC and COMPUTER.
if ispc && isequal(get(hObject,'BackgroundColor'), get(0,'defaultUicontrolBackgroundColor'))
   set(hObject,'BackgroundColor','white');
end

3 仿真结果

img

4 参考文献

[1]郭玉荣, 郭磊, 肖岩. 基于元胞自动机理论的紧急人员疏散模拟[J]. 湖南大学学报(自科版), 2011, 38(11):25-29.

[2]林煌涛. 基于元胞自动机模型的礼堂人群疏散仿真[J]. 现代计算机, 2013, 000(013):41-44.

### 博主简介:擅长智能优化算法、神经网络预测、信号处理、元胞自动机、图像处理、路径规划、无人机等多种领域的Matlab仿真,有科研问题可私信交流。

**部分理论引用网络文献,若有侵权联系博主删除。**