【优化求解】基于非线性权重的自适应鲸鱼算法求解单目标优化问题matlab代码(NWAWOA)

147 阅读2分钟

1 简介

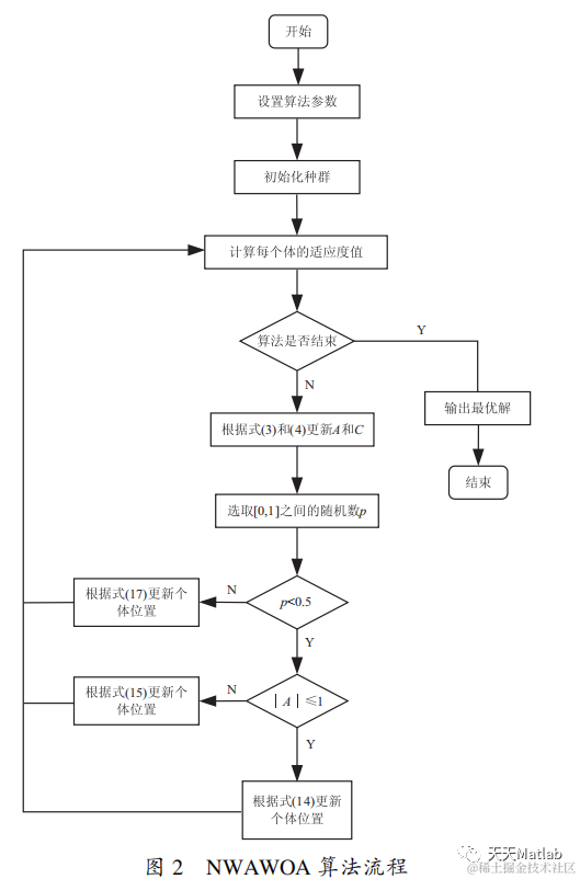
随着现实生活中待优化问题的复杂度增加,种群优化算法得到迅速发展.目前,各种鲸鱼优化算法被提出,但是在不断提高精度的同时,却增加了算法的复杂性.针对鲸鱼优化算法(WOA)收敛速度慢,求解精度低的问题,在优化算法性能的基础上保留鲸鱼优化算法结构简单的特点,提出了基于非线性权重的自适应鲸鱼优化算法(NWAWOA).通过非线性权重S_1和S_2对鲸鱼优化算法三个阶段的位置更新公式采用两种不同的加权策略,在平衡算法全局搜索与局部开发能力的同时,加快收敛速度,提高求解精度.在10个经典测试函数上的实验表明,改进的算法具有较好的收敛速度,求解精度和稳定性,同时算法结构简单,易于学习.

2 部分代码

%_________________________________________________________________________%
% Whale Optimization Algorithm (WOA) source codes demo 1.0               %
% The Whale Optimization Algorithm
function [Leader_score,Leader_pos,Convergence_curve]=WOA(SearchAgents_no,Max_iter,lb,ub,dim,fobj)

% initialize position vector and score for the leader
Leader_pos=zeros(1,dim);
Leader_score=inf; %change this to -inf for maximization problems


%Initialize the positions of search agents
% Positions=initialization(SearchAgents_no,dim,ub,lb);
Positions=ceil(rand(SearchAgents_no,dim).*(ub-lb)+lb);

Convergence_curve=zeros(1,Max_iter);

t=0;% Loop counter

% Main loop
while t<Max_iter
   for i=1:size(Positions,1)
       
       % Return back the search agents that go beyond the boundaries of the search space
       Flag4ub=Positions(i,:)>ub;
       Flag4lb=Positions(i,:)<lb;
       Positions(i,:)=(Positions(i,:).*(~(Flag4ub+Flag4lb)))+ub.*Flag4ub+lb.*Flag4lb;
       
       % Calculate objective function for each search agent
       fitness=fobj(Positions(i,:));
       
       % Update the leader
       if fitness<Leader_score % Change this to > for maximization problem
           Leader_score=fitness; % Update alpha
           Leader_pos=Positions(i,:);
       end
       
   end
   
   a=2-t*((2)/Max_iter); % a decreases linearly fron 2 to 0 in Eq. (2.3)
   
   % a2 linearly dicreases from -1 to -2 to calculate t in Eq. (3.12)
   a2=-1+t*((-1)/Max_iter);
   
   % Update the Position of search agents 
   for i=1:size(Positions,1)
       r1=rand(); % r1 is a random number in [0,1]
       r2=rand(); % r2 is a random number in [0,1]
       
       A=2*a*r1-a;  % Eq. (2.3) in the paper
       C=2*r2;      % Eq. (2.4) in the paper
       
       
       b=1;               % parameters in Eq. (2.5)
       l=(a2-1)*rand+1;   % parameters in Eq. (2.5)
       
       p = rand();        % p in Eq. (2.6)
       
       for j=1:size(Positions,2)
           
           if p<0.5   
               if abs(A)>=1
                   rand_leader_index = floor(SearchAgents_no*rand()+1);
                   X_rand = Positions(rand_leader_index, :);
                   D_X_rand=abs(C*X_rand(j)-Positions(i,j)); % Eq. (2.7)
                   Positions(i,j)=X_rand(j)-A*D_X_rand;      % Eq. (2.8)
                   
               elseif abs(A)<1
                   D_Leader=abs(C*Leader_pos(j)-Positions(i,j)); % Eq. (2.1)
                   Positions(i,j)=Leader_pos(j)-A*D_Leader;      % Eq. (2.2)
               end
               
           elseif p>=0.5
             
               distance2Leader=abs(Leader_pos(j)-Positions(i,j));
               % Eq. (2.5)
               Positions(i,j)=distance2Leader*exp(b.*l).*cos(l.*2*pi)+Leader_pos(j);
               
           end
           
       end
   end
   t=t+1;
   Convergence_curve(t)=Leader_score;
%     [t Leader_score]
end

3 仿真结果

4 参考文献

[1]赵传武、黄宝柱、阎跃观、代文晨、张建. 一种非线性权重的自适应鲸鱼优化算法[J]. 计算机技术与发展, 2020, 30(10):7.

部分理论引用网络文献,若有侵权联系博主删除。

5 MATLAB代码与数据下载地址

见博客主页头条