【元胞自动机】基于元胞自动机的人口疏散仿真matlab代码

148 阅读2分钟

1 简介

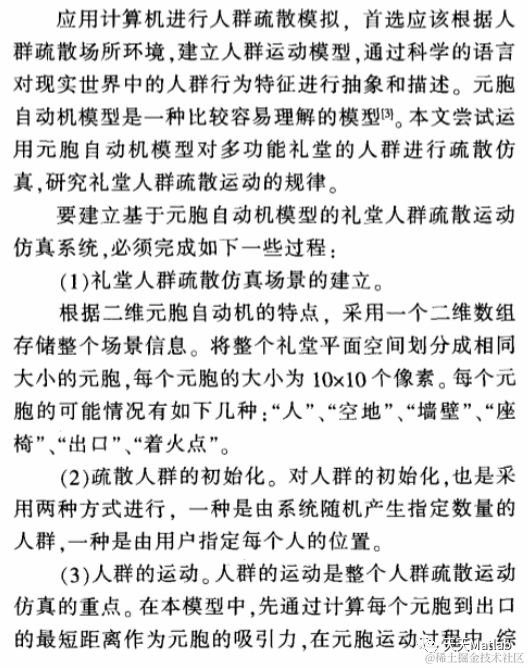
为了消除礼堂的安全隐患,制定 行之有效的应急预案,有必要对礼堂人群疏散运动进行研究,掌握礼堂人群疏散的一般特点和规律.采用基于二维元胞自动机模型对某高校礼堂发生人群疏散运动进 行仿真,找出影响礼堂人群疏散效率的关键因素,为高校礼堂设计提供支持;为高校礼堂制定突发事件应急预案提供参考.

img

img

2 部分代码

function [map_walls ] = map_def()

% MAP_DEF Create a map where the walls and the obstacles are represented as

% lines.

%

% OUTPUT:

% - map_walls: a matrix containing the line segments 

%

% The i-th segment, AB, is defined as a cell s{i}=[xa ya; xb yb]'.

%

% Insert all the segments

% Insert the semgents of the map 

% s{1} = [0     15;     15      15]';

% s{2} = [15    15;     15      3.5]';

% s{3} = [15    1.5;    15      0]';

% s{4} = [15    0;      0       0]';

% s{5} = [0     0;      0       15]';

% s{6} = [15    0;      25      0]';

% s{7} = [15    15;     25      15]';

% s{8} = [25    15;     25      13.5]';

% s{9} = [25    11.5;   25      0]';

% s{10}= [25    8;      30      8]';

% s{11}= [30    8;      30      15]';

% s{12}= [30    15;     28.5    15]';

% s{13}= [25    15;     27      15]';

% s{14}= [26    15;     26      23]';

% s{15}= [29    15;     29      23]';

% s{16}= [26    23;     26.5    23]';

% s{17}= [29    23;     28.5    23]';

% s{1}=[0 0; 0 14]';

% s{2}=[7 0; 7 10]';

% s{3}=[0 7.5; 2.5 7.5]';

% s{4}=[4.5 7.5; 7 7.5]';

% s{5}=[0 14; 11 14]';

% s{6}=[7 9; 14 9]';

% s{7}=[7 12; 7 14]';

% s{8}=[14 9; 14 14]';

% s{9}=[13 14; 14 14]';

% s{10}=[11 14; 11 19]';

% s{11}=[13 14; 13 19]';

% Corridor

s{1}=[0 0; 0 25]';

s{2}=[5 0; 5 25]';

n_s=length(s); % Number of segments

map_walls=[];

for i=1:n_s

    map_walls=[map_walls;s{i}];

end

        

end

3 仿真结果

4 参考文献

[1]郭玉荣, 郭磊, 肖岩. 基于元胞自动机理论的紧急人员疏散模拟[J]. 湖南大学学报(自科版), 2011, 38(11):25-29.

[2]林煌涛. 基于元胞自动机模型的礼堂人群疏散仿真[J]. 现代计算机, 2013, 000(013):41-44.

部分理论引用网络文献,若有侵权联系博主删除。​