【预测模型】基于遗传算法优化最小二乘支持向量机实现数据分类matlab代码

187 阅读2分钟

1 简介

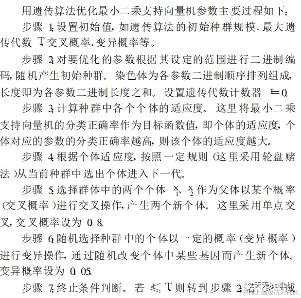
本文提出了一种遗传算法改进的最小二乘支持向量机数据分类模型。遗传算法是一种借鉴生物界自然选择和自然遗传机制的随 机搜索算法, 能够在搜索过程中自动获取和积累有关搜索空间 的知识, 并自适应地控制搜索过程以求得最优解。 它模拟自然 选择和遗传中发生的复制、交叉和变异等现象, 从任一初始种群 出发, 通过随机选择、交叉和变异操作, 产生一群更适应环境的 个体, 使群体进化到搜索空间中越来越好的区域, 这样一代一代 不断繁衍下去, 最后收敛到一群最适应环境的个体, 求得问题的最优解​。

2 部分代码

clc % 清屏

clear all; % 删除workplace变量

close all; % 关掉显示图形窗口

size=30;

codel=3;

minx(1)=zeros(1);

maxx(1)=50*ones(1);

minx(2)=zeros(1);

maxx(2)=50*ones(1);

minx(3)=zeros(1);

maxx(3)=50*ones(1);

kpid(:,1)=minx(1)+(maxx(1)-minx(1))*rand(size,1);

kpid(:,2)=minx(2)+(maxx(2)-minx(2))*rand(size,1);

kpid(:,3)=minx(3)+(maxx(3)-minx(3))*rand(size,1);

G=100;

BsJ=0;

for kg=1:1:G

    time(kg)=kg;

    for i=1:1:size

        kpidi=kpid(i,:);

        BsJ=pid_GA(kpidi);

        BsJi(i)=BsJ;

    end

[OderJi,IndexJi]=sort(BsJi);

BestJ(kg)=OderJi(1);

BJ=BestJ(kg);

Ji=BsJi+1e-10;

fi=1./Ji;

[Oderfi,Indexfi]=sort(fi);

Bestfi=Oderfi(size);

BestS=kpid(Indexfi(size),:);

% select and reproduct operation

fi_sum=sum(fi);

fi_size=(Oderfi/fi_sum)*size;

fi_s=floor(fi_size);

r=size-sum(fi_s);

Rest=fi_size-fi_s;

[Restvalue,Index]=sort(Rest);

for i=size:-1:size-r+1

    fi_s(Index(i))=fi_s(Index(i))+1;

end

k=1;

for i=size:-1:1

    for j=1:1:fi_s(i)

        TempE(k,:)=kpid(Indexfi(i),:);

        k=k+1;

    end

end

% crossover operation

Pc=0.90;

for i=1:2:(size-1)

    temp=rand;

    if Pc>temp

        alfa=rand;

        TempE(i,:)=alfa*kpid(i+1,:)+(1-alfa)*kpid(i,:);

        TempE(i+1,:)=alfa*kpid(i,:)+(1-alfa)*kpid(i+1,:);

    end

end

TempE(size,:)=BestS;

kpid=TempE;

%Mution operation

Pm=0.1-[1:1:size]*(0.01)/size;

Pm_rand=rand(size,codel);

Mean=(maxx+minx)/2;

Dif=(maxx-minx);

for i=1:1:size 

    for j=1:1:codel

        if Pm(i)>Pm_rand(i,j)

            TempE(i,j)=Mean(j)+Dif(j)*(rand-0.5);

        end

    end

end

%guarantee TempE(size,:)belong tu the best individual

TempE(size,:)=BestS;

kpid=TempE;

end

Bestfi;

BestS;

Best_J=BestJ(G);

figure(1);

plot(time,BestJ,'LineWidth',3);

title('最优个体适应值','fontsize',10);

xlabel('迭代次数');ylabel('适应值');

grid on

3 仿真结果

4 参考文献

[1]王克奇等. "采用遗传算法优化最小二乘支持向量机参数的方法." 计算机应用与软件 26.7(2009):3.