【图像融合】基于拉普拉斯金字塔+小波变换实现图像融合matlab代码

324 阅读7分钟

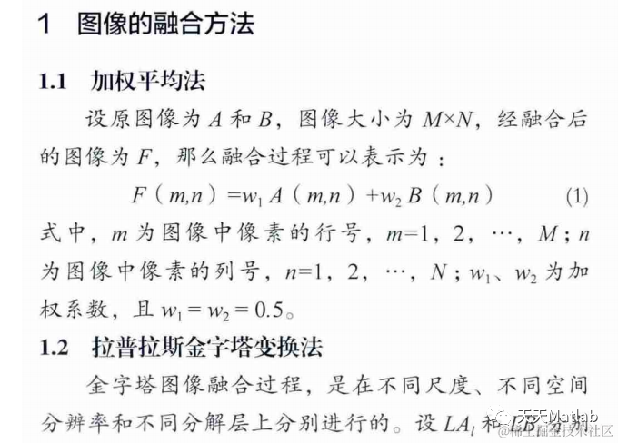
1 简介

基于Matlab强大的图像处理工具箱函数,用加权平均法、拉普拉斯金字塔变换法、小波变换法对图像进行融合,然后用客观评价法中的相应评价指标对其融合结果进行质量评价。实验表明,小波变换法的图像融合效果最好。

2 部分代码

function varargout = imageprocess(varargin)
% IMAGEPROCESS MATLAB code for imageprocess.fig
%     IMAGEPROCESS, by itself, creates a new IMAGEPROCESS or raises the existing
%     singleton*.
%
%     H = IMAGEPROCESS returns the handle to a new IMAGEPROCESS or the handle to
%     the existing singleton*.
%
%     IMAGEPROCESS('CALLBACK',hObject,eventData,handles,...) calls the local
%     function named CALLBACK in IMAGEPROCESS.M with the given input arguments.
%
%     IMAGEPROCESS('Property','Value',...) creates a new IMAGEPROCESS or raises the
%     existing singleton*. Starting from the left, property value pairs are
%     applied to the GUI before imageprocess_OpeningFcn gets called. An
%     unrecognized property name or invalid value makes property application
%     stop. All inputs are passed to imageprocess_OpeningFcn via varargin.
%
%     *See GUI Options on GUIDE's Tools menu. Choose "GUI allows only one
%     instance to run (singleton)".
%
% See also: GUIDE, GUIDATA, GUIHANDLES

% Edit the above text to modify the response to help imageprocess

% Last Modified by GUIDE v2.5 21-Apr-2015 22:09:41

% Begin initialization code - DO NOT EDIT
gui_Singleton = 1;
gui_State = struct('gui_Name',       mfilename, ...
                  'gui_Singleton',  gui_Singleton, ...
                  'gui_OpeningFcn', @imageprocess_OpeningFcn, ...
                  'gui_OutputFcn',  @imageprocess_OutputFcn, ...
                  'gui_LayoutFcn', [] , ...
                  'gui_Callback',   []);
if nargin && ischar(varargin{1})
   gui_State.gui_Callback = str2func(varargin{1});
end

if nargout
  [varargout{1:nargout}] = gui_mainfcn(gui_State, varargin{:});
else
   gui_mainfcn(gui_State, varargin{:});
end
% End initialization code - DO NOT EDIT


% --- Executes just before imageprocess is made visible.
function imageprocess_OpeningFcn(hObject, eventdata, handles, varargin)
% This function has no output args, see OutputFcn.
% hObject   handle to figure
% eventdata reserved - to be defined in a future version of MATLAB
% handles   structure with handles and user data (see GUIDATA)
% varargin   command line arguments to imageprocess (see VARARGIN)

% Choose default command line output for imageprocess
handles.output = hObject;

% Update handles structure
guidata(hObject, handles);

% UIWAIT makes imageprocess wait for user response (see UIRESUME)
% uiwait(handles.figure1);


% --- Outputs from this function are returned to the command line.
function varargout = imageprocess_OutputFcn(hObject, eventdata, handles) 
% varargout cell array for returning output args (see VARARGOUT);
% hObject   handle to figure
% eventdata reserved - to be defined in a future version of MATLAB
% handles   structure with handles and user data (see GUIDATA)

% Get default command line output from handles structure
varargout{1} = handles.output;


% --- Executes on button press in pushbutton1.
function pushbutton1_Callback(hObject, eventdata, handles)
% hObject   handle to pushbutton1 (see GCBO)
% eventdata reserved - to be defined in a future version of MATLAB
% handles   structure with handles and user data (see GUIDATA)


global im1
[filename, pathname]=uigetfile({'*.*';'*.bmp';'*.jpg';'*.tif';'*.jpg';'*.png'},'打开图片');
str1=[pathname filename]; 
im1=imread(str1); 
axes(handles.axes1); 
imshow(im1);


% --- Executes on button press in pushbutton2.
function pushbutton2_Callback(hObject, eventdata, handles)
% hObject   handle to pushbutton2 (see GCBO)
% eventdata reserved - to be defined in a future version of MATLAB
% handles   structure with handles and user data (see GUIDATA)
global im2
[filename, pathname]=uigetfile({'*.*';'*.bmp';'*.jpg';'*.tif';'*.jpg';'*.png'},'打开图片');
str1=[pathname filename]; 
im2=imread(str1); 
axes(handles.axes2); 
imshow(im2);

% --- Executes on button press in pushbutton7.
function pushbutton7_Callback(hObject, eventdata, handles)
% hObject   handle to pushbutton7 (see GCBO)
% eventdata reserved - to be defined in a future version of MATLAB
% handles   structure with handles and user data (see GUIDATA)
close(gcf);





% --- Executes during object creation, after setting all properties.
function axes3_CreateFcn(hObject, eventdata, handles)
% hObject   handle to axes3 (see GCBO)
% eventdata reserved - to be defined in a future version of MATLAB
% handles   empty - handles not created until after all CreateFcns called

% Hint: place code in OpeningFcn to populate axes3


% --- Executes on button press in pushbutton3.
function pushbutton11_Callback(hObject, eventdata, handles)
% hObject   handle to pushbutton3 (see GCBO)
% eventdata reserved - to be defined in a future version of MATLAB
% handles   structure with handles and user data (see GUIDATA)


% --- Executes when selected object is changed in uipanel2.


% --- Executes when selected object is changed in uipanel3.
function uipanel3_SelectionChangeFcn(hObject, eventdata, handles)
% hObject   handle to the selected object in uipanel3 
% eventdata structure with the following fields (see UIBUTTONGROUP)
%EventName: string 'SelectionChanged' (read only)
%OldValue: handle of the previously selected object or empty if none was selected
%NewValue: handle of the currently selected object
% handles   structure with handles and user data (see GUIDATA)



% --------------------------------------------------------------------
function Untitled_1_Callback(hObject, eventdata, handles)
% hObject   handle to Untitled_1 (see GCBO)
% eventdata reserved - to be defined in a future version of MATLAB
% handles   structure with handles and user data (see GUIDATA)


% --------------------------------------------------------------------
function Untitled_3_Callback(hObject, eventdata, handles)
% hObject   handle to Untitled_3 (see GCBO)
% eventdata reserved - to be defined in a future version of MATLAB
% handles   structure with handles and user data (see GUIDATA)


% --------------------------------------------------------------------
function Untitled_13_Callback(hObject, eventdata, handles)
% hObject   handle to Untitled_13 (see GCBO)
% eventdata reserved - to be defined in a future version of MATLAB
% handles   structure with handles and user data (see GUIDATA)


% --------------------------------------------------------------------
function Untitled_27_Callback(hObject, eventdata, handles)
% hObject   handle to Untitled_27 (see GCBO)
% eventdata reserved - to be defined in a future version of MATLAB
% handles   structure with handles and user data (see GUIDATA)


% --------------------------------------------------------------------
function Untitled_28_Callback(hObject, eventdata, handles)
% hObject   handle to Untitled_28 (see GCBO)
% eventdata reserved - to be defined in a future version of MATLAB
% handles   structure with handles and user data (see GUIDATA)
global im1
global im2
im11 = double(im1)/255; 
im22 = double(im2)/255%普拉斯金塔变换参数 
mp = 3;zt =4; cf =1;ar = 1; cc = [cf ar];     
Y_lap = fuse_lap(im11,im22,zt,cc,mp); 

axes(handles.axes4); 
imshow(Y_lap);


% --------------------------------------------------------------------
function Untitled_29_Callback(hObject, eventdata, handles)
% hObject   handle to Untitled_29 (see GCBO)
% eventdata reserved - to be defined in a future version of MATLAB
% handles   structure with handles and user data (see GUIDATA)


% --------------------------------------------------------------------
function Untitled_14_Callback(hObject, eventdata, handles)
% hObject   handle to Untitled_14 (see GCBO)
% eventdata reserved - to be defined in a future version of MATLAB
% handles   structure with handles and user data (see GUIDATA)
im=handles.img;
se=strel('disk',4);
im3=imerode(im,se);
axes(handles.axes3); 
imshow(im3);
handles.img=im3;
guidata(hObject,handles); 

% --------------------------------------------------------------------
function Untitled_15_Callback(hObject, eventdata, handles)
% hObject   handle to Untitled_15 (see GCBO)
% eventdata reserved - to be defined in a future version of MATLAB
% handles   structure with handles and user data (see GUIDATA)
im=handles.img;
se=strel('disk',4);
im3=imdilate(im,se);
axes(handles.axes3); 
imshow(im3);
handles.img=im3;
guidata(hObject,handles); 

% --------------------------------------------------------------------
function Untitled_16_Callback(hObject, eventdata, handles)
% hObject   handle to Untitled_16 (see GCBO)
% eventdata reserved - to be defined in a future version of MATLAB
% handles   structure with handles and user data (see GUIDATA)
im=handles.img;
se=strel('disk',4);
im3=imopen(im,se);
axes(handles.axes3); 
imshow(im3);
handles.img=im3;
guidata(hObject,handles); 

% --------------------------------------------------------------------
function Untitled_17_Callback(hObject, eventdata, handles)
% hObject   handle to Untitled_17 (see GCBO)
% eventdata reserved - to be defined in a future version of MATLAB
% handles   structure with handles and user data (see GUIDATA)
im=handles.img;
se=strel('disk',4);
im3=imclose(im,se);
axes(handles.axes3); 
imshow(im3);
handles.img=im3;
guidata(hObject,handles); 

% --------------------------------------------------------------------
function Untitled_4_Callback(hObject, eventdata, handles)
% hObject   handle to Untitled_4 (see GCBO)
% eventdata reserved - to be defined in a future version of MATLAB

global im1
if isgray(im1)==0
   im3=rgb2gray(im1);
else im3=im1;
end
axes(handles.axes3); 
imshow(im3);
handles.img=im3;
guidata(hObject,handles); 


% --------------------------------------------------------------------
function Untitled_5_Callback(hObject, eventdata, handles)
% hObject   handle to Untitled_5 (see GCBO)
% eventdata reserved - to be defined in a future version of MATLAB
% handles   structure with handles and user data (see GUIDATA)


% --------------------------------------------------------------------
function Untitled_7_Callback(hObject, eventdata, handles)
% hObject   handle to Untitled_7 (see GCBO)
% eventdata reserved - to be defined in a future version of MATLAB
% handles   structure with handles and user data (see GUIDATA)


% --------------------------------------------------------------------
function Untitled_8_Callback(hObject, eventdata, handles)
% hObject   handle to Untitled_8 (see GCBO)
% eventdata reserved - to be defined in a future version of MATLAB
% handles   structure with handles and user data (see GUIDATA)


% --------------------------------------------------------------------
function Untitled_12_Callback(hObject, eventdata, handles)
% hObject   handle to Untitled_12 (see GCBO)
% eventdata reserved - to be defined in a future version of MATLAB
% handles   structure with handles and user data (see GUIDATA)


% --------------------------------------------------------------------
function Untitled_22_Callback(hObject, eventdata, handles)
% hObject   handle to Untitled_22 (see GCBO)
% eventdata reserved - to be defined in a future version of MATLAB
% handles   structure with handles and user data (see GUIDATA)
global im1
[filename, pathname]=uigetfile({'*.*';'*.bmp';'*.jpg';'*.tif';'*.jpg';'*.png'},'打开图片');
str1=[pathname filename]; 
im1=imread(str1); 
axes(handles.axes1); 
imshow(im1);

% --------------------------------------------------------------------
function Untitled_23_Callback(hObject, eventdata, handles)
% hObject   handle to Untitled_23 (see GCBO)
% eventdata reserved - to be defined in a future version of MATLAB
% handles   structure with handles and user data (see GUIDATA)
global im2
[filename, pathname]=uigetfile({'*.*';'*.bmp';'*.jpg';'*.tif';'*.jpg';'*.png'},'打开图片');
str1=[pathname filename]; 
im2=imread(str1); 
axes(handles.axes2); 
imshow(im2);

% --------------------------------------------------------------------
function Untitled_24_Callback(hObject, eventdata, handles)
% hObject   handle to Untitled_24 (see GCBO)
% eventdata reserved - to be defined in a future version of MATLAB
% handles   structure with handles and user data (see GUIDATA)


% --------------------------------------------------------------------
function Untitled_25_Callback(hObject, eventdata, handles)
% hObject   handle to Untitled_25 (see GCBO)
% eventdata reserved - to be defined in a future version of MATLAB
% handles   structure with handles and user data (see GUIDATA)


% --------------------------------------------------------------------
function Untitled_18_Callback(hObject, eventdata, handles)
% hObject   handle to Untitled_18 (see GCBO)
% eventdata reserved - to be defined in a future version of MATLAB
% handles   structure with handles and user data (see GUIDATA)
im=handles.img;
axes (handles.axes3);
BW=edge(im,'sobel');
imshow(BW);
handles.img=BW;
guidata(hObject,handles);
% --------------------------------------------------------------------
function Untitled_19_Callback(hObject, eventdata, handles)
% hObject   handle to Untitled_19 (see GCBO)
% eventdata reserved - to be defined in a future version of MATLAB
% handles   structure with handles and user data (see GUIDATA)
im=handles.img;
axes (handles.axes3);
BW=edge(im,'prewitt');
imshow(BW);
handles.img=BW;
guidata(hObject,handles);

% --------------------------------------------------------------------
function Untitled_20_Callback(hObject, eventdata, handles)
% hObject   handle to Untitled_20 (see GCBO)
% eventdata reserved - to be defined in a future version of MATLAB
% handles   structure with handles and user data (see GUIDATA)
im=handles.img;
axes (handles.axes3);
BW=edge(im,'canny');
imshow(BW);
handles.img=BW;
guidata(hObject,handles);

% --------------------------------------------------------------------
function Untitled_9_Callback(hObject, eventdata, handles)
% hObject   handle to Untitled_9 (see GCBO)
% eventdata reserved - to be defined in a future version of MATLAB
% handles   structure with handles and user data (see GUIDATA)
a=handles.img;
b=iteration(a);
axes(handles.axes3); 
imshow(b);
handles.img=b;
guidata(hObject,handles);

% --------------------------------------------------------------------
function Untitled_11_Callback(hObject, eventdata, handles)
% hObject   handle to Untitled_11 (see GCBO)
% eventdata reserved - to be defined in a future version of MATLAB
% handles   structure with handles and user data (see GUIDATA)
a=handles.img;
t=graythresh(a);
b=im2bw(a,t);
axes(handles.axes3); 
imshow(b);
handles.img=b;
guidata(hObject,handles);

% --------------------------------------------------------------------
function Untitled_30_Callback(hObject, eventdata, handles)
% hObject   handle to Untitled_30 (see GCBO)
% eventdata reserved - to be defined in a future version of MATLAB
% handles   structure with handles and user data (see GUIDATA)


% --------------------------------------------------------------------
function Untitled_31_Callback(hObject, eventdata, handles)
% hObject   handle to Untitled_31 (see GCBO)
% eventdata reserved - to be defined in a future version of MATLAB
% handles   structure with handles and user data (see GUIDATA)

im1=imadjust(handles.img);
axes(handles.axes3);
imshow(im1);
handles.img=im1;
guidata(hObject,handles);


% --------------------------------------------------------------------
function Untitled_32_Callback(hObject, eventdata, handles)
% hObject   handle to Untitled_32 (see GCBO)
% eventdata reserved - to be defined in a future version of MATLAB
% handles   structure with handles and user data (see GUIDATA)
im1=histeq(handles.img);
axes(handles.axes3);
imshow(im1);
handles.img=im1;
guidata(hObject,handles);


% --------------------------------------------------------------------
function Untitled_33_Callback(hObject, eventdata, handles)
% hObject   handle to Untitled_33 (see GCBO)
% eventdata reserved - to be defined in a future version of MATLAB
% handles   structure with handles and user data (see GUIDATA)

axes(handles.axes3);
im5=wiener2(handles.img,[5,5]);
imshow(im5);
handles.img=im5;
guidata(hObject,handles);


% --------------------------------------------------------------------
function Untitled_34_Callback(hObject, eventdata, handles)
% hObject   handle to Untitled_34 (see GCBO)
% eventdata reserved - to be defined in a future version of MATLAB
% handles   structure with handles and user data (see GUIDATA)

axes(handles.axes3);
im5=medfilt2(handles.img,[5,5]);
imshow(im5);
handles.img=im5;
guidata(hObject,handles); 


% --- Executes on button press in pushbutton4.
function pushbutton4_Callback(hObject, eventdata, handles)
% hObject   handle to pushbutton4 (see GCBO)
% eventdata reserved - to be defined in a future version of MATLAB
% handles   structure with handles and user data (see GUIDATA)
global im1
if isgray(im1)==0
   im3=rgb2gray(im1);
else im3=im1;
end
axes(handles.axes3); 
imshow(im3);
handles.img=im3;
guidata(hObject,handles); 

3 仿真结果

4 参考文献

[1]陈晓, & 唐诗华. (2014). 基于matlab的图像融合方法及性能评价. 地理空间信息, 12(6), 3.​

部分理论引用网络文献,若有侵权联系博主删除。

5 MATLAB代码与数据下载地址

见博客主页