【优化求解】基于蜘蛛猴算法求解单目标优化问题matlab代码

230 阅读1分钟

1 简介

蜘蛛猴算法( SMO) 是 2014 年由 Jagdish Chand Bansal 等学者提出的,是一种建立在对蜘蛛猴群觅食行为建模基础上产生的新型解决优化问题的数值优化方法. 根据原始 SMO 算法多种改进算法被研发用来解决优化问题.

2 部分代码

clc;

clear;

close all;

%% TARGET EQUATION

% ((ABS(X)-20)^2+(Y)^2)  -100<X<100   -100<Y<100

%% MONKEY DEFINITION

empty_particle.Position=[];

empty_particle.Cost=[];

empty_particle.LimitCount=[];

%% GENERAL CONFIGURATION

config;

confg = repmat(empty_config,1,1);

confg.VarMin = [-100,-100];

confg.VarMax=[100,100];

confg.nVar = 2;

confg.nPop = 50;

confg.nGrp = 1;

confg.MaxGrps = 5;

confg.MaxIt=50;

confg.LocalLimitCount = 50;

confg.GlobalLimitCount = 150;

%confg.LocalLimitCount = 30;

%confg.GlobalLimitCount = 50;

confg.PR = 0.1;

confg.grpSize=ceil(confg.nPop/confg.nGrp);

%% SMO

SM = repmat(empty_particle,confg.nPop,1);

LL = repmat(empty_particle,confg.nPop,1);

GL = repmat(empty_particle,1,1);

SM = Initialize(SM,confg);

GL.Cost=Inf;

[LL,GL] = SetInitialLeaders(SM,GL,LL,confg);

for run=1:1 

    

    for it=1:confg.MaxIt

        

        SM = LocalLeaderPhase(SM,LL,confg);

        SM = GlobalLeaderPhase(SM,GL,confg);

        LL = LocalLeaderLearningPhase(SM,LL,confg);

        GL = GlobalLeaderLearningPhase(GL,LL,confg);

        [SM,LL] = LocalLeaderDecisionPhase(SM,GL,LL,confg);

        [GL,LL,confg] = GlobalLeaderDecisionPhase(SM,GL,LL,confg);

        yy(it)=GL.Cost;

        fprintf('Iteration=%d Cost=%f Position=(%f %f)\n',it,GL.Cost,GL.Position(1),GL.Position(2));

%         plotData(SM,GL,LL,confg);

     

    end

    

end

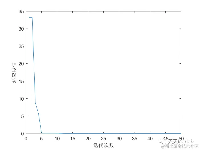
figure(1)

plot(yy)

xlabel('迭代次数')

ylabel('适应度值')

3 仿真结果

4 参考文献

[1]徐小平, 杨转, & 刘龙. (2020). 求解物流配送中心选址问题的蜘蛛猴算法. 计算机工程与应用.

部分理论引用网络文献,若有侵权联系博主删除。

5 MATLAB代码与数据下载地址

见博客主页